全部版块 我的主页
论坛 数据科学与人工智能 数据分析与数据科学 R语言论坛
1139 3
2013-03-11
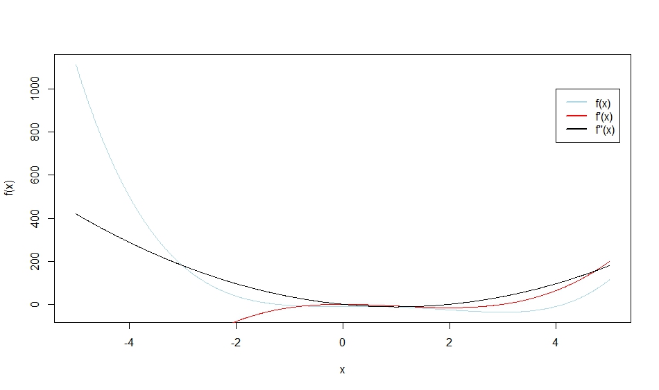
f<-function(x)x^4-4*x^3-10
dx<-deriv(~x^4-4*x^3-10,"x");dx
d2x<-deriv(~4*x^3-12*x^2,"x");d2x
f(-1)


以上是我做到一半的



函数:x^4-4*x^3-10



要画函数图和一次微分图,二次微分图,通过(-1,-5)该点切线



要本四条线画在一起并用不同颜色标记



可是我怎么话都错误


Ex:plot(f,add=T)


x,y範圍也出現問題


求以上程式碼


二维码

扫码加我 拉你入群

请注明:姓名-公司-职位

以便审核进群资格,未注明则拒绝

全部回复
2013-3-12 05:53:11
切线的话,留给你当做作业吧
复制代码


Rplot.jpeg
二维码

扫码加我 拉你入群

请注明:姓名-公司-职位

以便审核进群资格,未注明则拒绝

2013-3-12 16:59:43
Aharach 发表于 2013-3-12 05:53
切线的话,留给你当做作业吧
thank you very much
二维码

扫码加我 拉你入群

请注明:姓名-公司-职位

以便审核进群资格,未注明则拒绝

2013-3-12 16:59:48
Aharach 发表于 2013-3-12 05:53
切线的话,留给你当做作业吧
thank you very much
二维码

扫码加我 拉你入群

请注明:姓名-公司-职位

以便审核进群资格,未注明则拒绝

相关推荐
栏目导航
热门文章
推荐文章

说点什么

分享

扫码加好友,拉您进群
各岗位、行业、专业交流群