全部版块 我的主页
论坛 数据科学与人工智能 数据分析与数据科学 R语言论坛
24028 24
2013-12-24
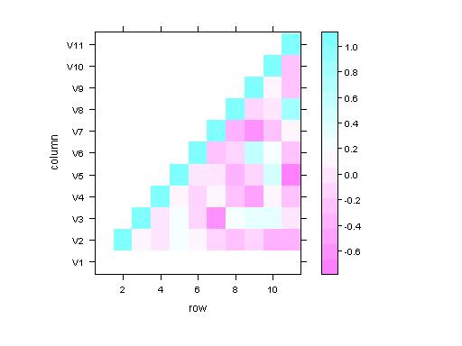
如题。怎样将附图中的两个图合并,即,使上下两个半三角合并为一个?
这是用R画的两个heatmap图,分别代表不同的两个指标。
数据也见附件。
附件列表
2.JPG

原图尺寸 15.44 KB

2.JPG

1.JPG

原图尺寸 13.58 KB

1.JPG

r_lower.xls

大小:14.5 KB

 马上下载

p_upper.xls

大小:14.5 KB

 马上下载

二维码

扫码加我 拉你入群

请注明:姓名-公司-职位

以便审核进群资格,未注明则拒绝

全部回复
2013-12-24 22:46:32
不清楚你的具体问题。 譬如可以先plot空图,然后画线画点等等。 或者,还有R以外的图像处理的方法,截图了再拼起来。
二维码

扫码加我 拉你入群

请注明:姓名-公司-职位

以便审核进群资格,未注明则拒绝

2013-12-24 23:20:35
把两个数据合并先
二维码

扫码加我 拉你入群

请注明:姓名-公司-职位

以便审核进群资格,未注明则拒绝

2013-12-25 05:15:51
hyu9910 发表于 2013-12-24 22:46
不清楚你的具体问题。 譬如可以先plot空图,然后画线画点等等。 或者,还有R以外的图像处理的方法,截图了再 ...
谢谢回复。但“先plot空图,然后画线画点”貌似不可行;“R以外的图像处理的方法,截图”这样显得有些土,呵呵。
二维码

扫码加我 拉你入群

请注明:姓名-公司-职位

以便审核进群资格,未注明则拒绝

2013-12-25 05:18:34
qoiqpwqr 发表于 2013-12-24 23:20
把两个数据合并先
谢谢回复。可我当初就是特意先把数据拆开了的,因为两个数据不是一类东西呀,比如数据的相关性以及相关系数的显著性水平。该怎么办呢
二维码

扫码加我 拉你入群

请注明:姓名-公司-职位

以便审核进群资格,未注明则拒绝

2013-12-25 08:44:40
tmdxyz 发表于 2013-12-25 05:15
谢谢回复。但“先plot空图,然后画线画点”貌似不可行;“R以外的图像处理的方法,截图”这样显得有些土, ...
"土"....职业摄影师靠这种技能吃饭呢
二维码

扫码加我 拉你入群

请注明:姓名-公司-职位

以便审核进群资格,未注明则拒绝

点击查看更多内容…
相关推荐
栏目导航
热门文章
推荐文章

说点什么

分享

扫码加好友,拉您进群
各岗位、行业、专业交流群