全部版块 我的主页
论坛 金融投资论坛 六区 金融实务版 投行专版
1705 1
2019-01-11

目录

- - - - -

1. 夹层基金概述2. 夹层基金LP分析3. 夹层基金在中国的发展4. 国内夹层基金的法律政策环境5. 夹层基金的投资领域
6. 夹层基金的投资模式
7. 研究结论及趋势判断

640.webp (12).jpg

1. “夹层”的相关概念


“夹层”这两个字概念最初是产生于华尔街。那时“夹层”的概念是在垃圾债券与投资级债券之间的一个债券等级,之后,逐渐的演变到了公司财务中,作为了一种融资方式。

夹层融资:一种介于优先债务和股本之间的融资方式,指企业或项目通过夹层资本的形式融通资金的过程。

夹层资本:收益和风险介于企业债务资本和股权资本之间的资本形态,本质是长期无担保的债权类风险资本。当企业进行破产清算时,优先债务提供者首先得到清偿,其次是夹层资本提供者,最后是公司的股东。夹层债务与优先债务一样,要求融资方按期还本付息。

夹层投资:夹层投资是一种兼有债权投资和股权投资双重性质的投资方式,是传统风险投资的演进和扩展。

夹层基金:是杠杆收购特别是管理层收购(MBO)中的一种融资来源,它提供的是介于股权与债权之间的资金,它的作用是填补一项收购在考虑了股权资金、普通债权资金之后仍然不足的收购资金缺口。

2. 夹层基金的基本结构

夹层基金的组织结构一般采用有限合伙制,有一个一般合伙人(GP)作为基金管理者,提供1%的资金,但需承担无限责任。其余资金提供者为有限合伙人(LP),提供99%的资金,但只需承担所提供资金份额内的有限责任。基金收益的20%分配给基金管理者,其余80%分配给有限合伙人。

对于融资企业来说,典型的夹层基金融资结构可分为三层:银行等低成本资金所构成的优先层,融资企业股东资金所构成的劣后层,以及夹层资金所构成的中间层。优先层承担最少风险,同时作为杠杆,提高了中间层的收益。通过这种设计,夹层基金在承担合理风险的同时,能够为投资者提供较高收益。 

图表:夹层基金的基本结构

640.webp (11).jpg

  

640.webp (10).jpg

夹层投资的风险收益特征非常适合保险公司、商业银行、投资银行、养老基金、对冲基金等各类机构投资者进行投资。目前,全球夹层基金投资者的构成从早期的以保险公司为主,逐渐转变为多种机构类型的有限合伙人(LP)均参与其中。据统计2013年,全球夹层基金LP构成中,私人养老基金及公共养老基金分别以17%的占比排名最前,保险公司、母基金(专门投资与其他股权投资基金的基金,也被称为FOFs)、投资银行、商业银行以及对冲基金等机构投资人分别占比11%、11%、9%、9%、8%,这些机构多元化投资工具的运用以及复合型投资人才的储备助力夹层业务的不断拓展。  

地域分布来看,夹层基金投资者大多在发达国家市场,63%的LP在北美,接近四分之一的LP在欧洲(23%),仅剩下14%的投资者在亚洲及其他地区。

中国国内尚缺乏足够多的机构投资者,目前国内夹层基金主要资金来源是金融机构自有资金、部分私人高端客户、企业投资基金等,但自2013年开始,越来越多的机构投资者已经开始逐步开始向夹层基金注资,近日已有保险机构参与投资了鼎晖旗下的夹层投资基金,这一合作方向为PE与保险资金的合作提供了有益参照,另外,鼎晖夹层基金的机构投资者中不乏大学捐赠基金以及FOFs。

640.webp (9).jpg

图表:夹层基金中国发展大事记

640.webp (8).jpg   

中国的夹层基金从2005年的一支小规模基金汇发基金开始萌芽,经过短时间的发展,已经形成了外资投资机构运作的专业夹层基金、全球性投资银行参与的夹层资本、国内银行参与的夹层资本以及国内专业机构运作的夹层基金共同活跃在市场的局面。目前国内主要私募股权机构如鼎晖、中信产业基金、国开金融、弘毅投资等均已设立了自己的人民币夹层基金或已涉足夹层业务。

表格:中国市场主要夹层基金情况

640.webp (7).jpg

2005年到现在发展了差不多10年时间,整个夹层基金的发展是高速迅猛的发展。不过,到目前为止,夹层基金在私募股权投资的业务中,规模仍很小。2015年的相关数据显示,夹层基金目前已经占到了10%-15%的比例,这一两年增长非常快。  

640.webp (6).jpg

目前国内还没有针对夹层基金的政策,但夹层基金本质属于私募股权投资基金的一种,针对机构投资私募股权基金的政策主要有:《商业银行法》规定商业银行在中华人民共和国境内不得从事信托投资和证券经营业务,不得向非自用不动产投资或者向非银行金融机构和企业投资。2010年9月保监会印发《保险资金投资股权暂行办法》首次放开保险资金投资私募基金的投资途径;2014年5月份,保监会对《办法》进行了修订,允许对保险资金运用的投资比例进行进一步调整,险资运用的市场化程度将继续提高。

在投资工具的使用上,国际上成熟的夹层投资基金普遍使用的投资工具包括可转债、优先股、转股权等。但由于我国法律制度不完善,在目前的法律框架下,优先股、可转债并未有完善的法律法规提供系统的支持,使我国可使用的投资工具品种相对比较匮乏。

夹层基金是金融创新的过程中,从国外的成熟市场衍生而来,根据国内融资市场的需要,而创新性的设立的投融资形式。一个制度创新或者引进,可能在国内市场最初是没有明确的监管规则的,但是在发展到某个阶段后,监管部门会将其纳入到监管范围内。私募股权投资基金经过长时间的发展终于纳入到证监会监管范围内,今后可能还会出台一系列针对夹层基金等创新的监管措施和手段,发布系列性的监管规则。

只有加强完善我国国内相关法律法规建设,在监管可控范围内,加大政策扶持,放松夹层基金的灵活性,才能推动中国夹层基金的进一步发展。

图表:夹层基金相关政策法规一览

640.webp (5).jpg

640.webp (4).jpg

夹层基金在挑选投资领域时除了考虑市场价值本身的因素外,重点挑选产权登记操作性强、具有较强可流转性以及价值属性高的领域,如房地产、矿产资源、基础设施、股权质押等领域。

  • 夹层基金是紧缩政策下房地产业筹集资金的重要方式:一直以来,我国房地产企业的融资渠道都比较狭窄。股权融资的门槛太高,上市的融资规模有限,宏观法律环境的变化和银行放贷谨慎导致了房地产行业的资金短缺,房地产开发企业需要求助于其他的融资渠道。夹层融资正是适合房地产融资的金融创新,项目处于开发阶段,不具备向银行和信托公司申请贷款时,夹层基金可以作为夹层融资进入,补充企业的资本金,为优先级债券和银行贷款进入提供条件。

  • 夹层基金为基础设施建设融资:我国在能源、电力、交通、水力和通讯等基础设施的投资严重不足,因为政府在公共领域投资能力非常有限,目前政府积极鼓励私人资本进入大型基础设施项目,作为对政府投资能力的补充和放大,夹层基金可成为基础设施建设融资的重要资金渠道。

  • 夹层基金为矿产能源等权属可登记的资源资产抵押行业融资:矿产能源行业投资规模大,资金需求量大,行业投资回报率较高,企业能承受较高融资成本,同时企业可以深度抵押,使项目的投资安全性较好。夹层基金可投资于煤矿建设、企业获得采矿证之前,无法从银行获得抵押贷款时。

  • 夹层基金在股权质押融资领域的机会:对于银行类金融机构,监管部门还没有制订直接规范股权质押贷款的制度,股权价值难以准确评估,银行内部审批手续非常严格。在这种情况下,股权质押融资需求异常旺盛,而夹层基金能够准确评估股权价值,根据不同的融资需求,设计出灵活的产品结构,同时,资金需求方可以支付较高的融资成本,未来现金流也可测量,还本付息有保障,能够有较好的投资安全性,符合夹层基金的投资特点。

  • 夹层基金可成为国内并购融资的重要资金渠道:目前在国内,并购融资制度并不完善。国内银行并购贷款刚刚起步,政策非常不灵活,只为持有51%以上控制权收购提供贷款,对企业债的发债主体也有着严格的限制,因此企业并购就需要通过其他方式融资,夹层基金十分适合介入到这个融资过程,从投资特点来说,并购主体一般实力都比较强,并购又具有协同效应,可以支付相对较高的融资成本。同时,并购交易可以进行股权质押,使未来的现金流可以测量,这就使得还本付息可以有效保障,大大提高了投资的安全性。


根据相关机构对目前市场上主要的人民币夹层基金的调研和统计,夹层基金投资在房地产行业占比最高,比重接近一半;其次是基础设施及能源矿产行业,这两个领域合计约占40%以上,剩下不足10%是投资于其他行业。  

640.webp (3).jpg

夹层投资主要结合债性及股性工具进行非标准化设计,重点选择一些具有一定资产的行业和公司进行投资,并多采用结构化的产品设计提高投资回报。夹层投资通过股权、债权的结合,可实现多种投资模式。根据调研,国内夹层基金主要有以下四种投资模式:

1)股权进入

募集资金投到目标公司股权中,设置股权回购条件,通过资产抵押、股权质押、大股东担保等方式实现高息溢价回购收益。

图表:xx夹层基金投资模式

640.webp (2).jpg


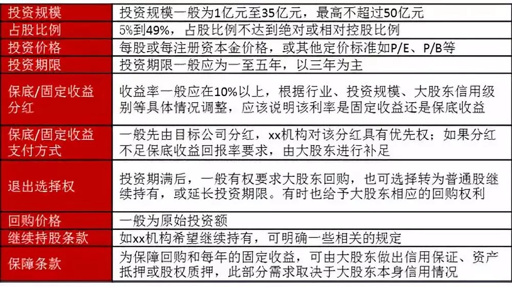
表格:xx夹层投资产品核心条款

640.webp (1).jpg



附件列表
640.webp.jpg

原图尺寸 26.12 KB

640.webp.jpg

二维码

扫码加我 拉你入群

请注明:姓名-公司-职位

以便审核进群资格,未注明则拒绝

全部回复
2019-1-11 11:48:45
2)债权进入

包括但不限于资产抵押贷款、第三方担保贷款等方式直接进入,通过担保手段实现固定收益的实现,或者私募债的发行主体在债发行之时将该等债赋予转股权或认股权等。

案例:某能源公司接受xx夹层基金1.92亿元的债权投资,以股权价值6折的价格转让对应股权至xx夹层基金,并约定若能源公司股东18个月后未按约定回购股权,则xx股权基金有权按约定价格收购上述能源公司质押股权。与其说是债转股条款,不如说是给夹层基金还本付息提供足额担保。

3)股权+债权

采用担保或者优先分配的方式实现较低的担保收益。然后在后续经营中获取担保收益以上的收益分配。在项目设计中可通过信托、有限合伙、项目股权方面灵活设计结构化安排,实现各类收益与项目进度的匹配。

案例:2014年xx夹层基金与国内知名房地产集团合作完成了对大连项目的股权+债权投资。该投资通过发行一对多资管计划募集,总规模4.5亿元,募得资金一部分向项目公司增资,另一部分通过委托贷款借给项目公司。该投资期间将获得稳定的债权收益,在项目退出时可以获得可预期的超额股权回报。

4)危机投资

对相对存在短期经营危机的项目进行投资;可与行业里的优秀企业合作,专门收购资金链断裂的优质项目,退出方式要求开发商回购或按固定高息回购;也可对公开发行的高息危机债券和可转债金融产品进行投资。

夹层产品本身非常灵活,每家机构在具体模式设计上不尽相同。夹层投资可以在:A.权益债务分配比重;B.分期偿款方式与时间安排; C.资本稀释比例;D.利息率结构;E.公司未来价值分配;F.累计期权等方面进行协商并灵活调整。

国际上夹层投资基金自20世纪80年代开始兴起,目前全球总共有313家私募股权投资管理公司从事夹层基金业务,夹层基金中累计募集金额最大的高盛,已达到217亿美金,其次为TCW GROUP和黑石,分别为90亿美金和41亿美金。自2003年以来全球夹层基金总规模复合增长率为33%。夹层基金在中国面临类似的发展机遇,具有广阔的发展空间,但要走向繁荣还需走很长道路。

根据国外成熟经验,夹层投资对于保险公司、商业银行、FOFs等在内的对投资安全性要求较高的机构投资者吸引度较高。而国内由于政策限制商业银行暂时还无法成为夹层基金投资者,保险公司虽然资产规模庞大,可配置PE投资的资金较多,但其与夹层基金的合作才刚刚起步,并且由于大型保险公司渠道众多,投资业务相对也较强,它们的资源优势和专业能力往往并不比主流PE机构差,因此,它们投资股权基金或者夹层基金的积极性并不强,未来这种投资是否会较大规模增长还需观望。目前在国内还没有针对夹层基金的鼓励扶持政策,这或许也是某些机构投资夹层基金的障碍。因此,现阶段有着深厚的资金背景或者强大募资能力的PE机构做夹层投资具有较大的优势。

另外,夹层投资灵活性很强,各个机构根据自身的优势、偏好,以及项目源的特征,在债权与股权中间取一个相对最优化的点。随着国内金融体系的不断健全,夹层基金未来可采用可转债、可赎回优先股、认股权等,进行多样灵活的结构设计,更多地参与并购重组、危机投资等领域,这也对夹层基金管理人的产品设计能力、项目执行及管理能力提出更高要求。
二维码

扫码加我 拉你入群

请注明:姓名-公司-职位

以便审核进群资格,未注明则拒绝

栏目导航
热门文章
推荐文章

说点什么

分享

扫码加好友,拉您进群
各岗位、行业、专业交流群