全部版块 我的主页
论坛 金融投资论坛 六区 金融实务版 投行专版
1670 0
2019-06-08

会计师、交易所、证监局的各种信息传来,这家深圳上市公司巨款真实性存疑!被质疑关联方资金占用、被质疑存在虚构交易、提前确认收入等财务造假!

2018年末预付款金额为87.73亿元,占净资产的比例为440.12%!预付账款、应收账款和其他应收款合计125亿元!2018年第四季度营业收入竟然为负数,为-9.52亿元!

飞马国际2018年财务报告被立信会计师事务所出具了无法表示意见的审计报告,会计师质疑逾期应收款项的真实性;深圳证监局问询125亿元预付账款、应收账款和其他应收款账面的真实性,被证监局、交易所质疑存在关联方资金占用;2018年第四季度营业收入为-9.52亿元,被质疑虚构交易、财务造假,交易所问询:“请自查是否存在虚构交易事项、提前确认营业收入、确认不符合条件的收入、收入确认与回款情况相背离的情形”。

巨额款项是否真实性、是否存在关联资金占用、是否存在财务造假,会计师的对于交易所问询函的专项说明来了!

一、会计师对飞马国际2018年财务报告出局了无法表示意见的审计报告

立信会计师事务所对飞马国际2018年财务报告出局了无法表示意见的审计报告:由于“形成无法表示意见的基础”部分所述事项的重要性,无法获取充分、适当的审计证据以作为对财务报表发表审计意见的基础。形成无法表示意见的基础:

1、内控重大缺陷 我们在对内控有效性进行评价的过程中,发现与财务报告相关的内部控制存在多项重大缺陷,对财务报表的影响重大而且具有广泛性,我们难以获取充分、适当的审计证据对财务报表发表审计意见提供基础。

2、无法判断重大不确定性事项对财务报表的影响 飞马国际发生多起未决诉讼、商业汇票存在逾期情况,预计负债的金额存在不确定性;与贸易执行相关且长期未结算的预付款项的业务性质及回收的可能性难以确定;逾期应收款项的真实性及坏账准备计提是否充分、合理难以确定;飞马国际对东莞市飞马物流有限公司的长期股权投资核算是否合理、准确难以确定。由于以上事项对财务报表可能产生的影响重大且具有广泛性,我们难以全面实施有效的审计程序以获取充分、适当的审计证据,因此无法判断上述事项对财务状况、经营成果的影响。

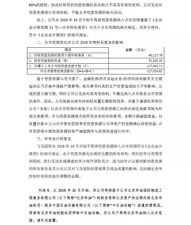
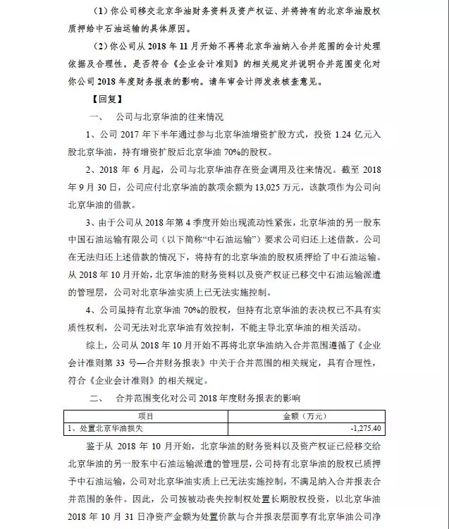
3、涉及子公司恺恩资源以及北京华油事项 子公司KyenResources Pte. Ltd(以下简称“恺恩资源”)由于诉讼以及经营困难无法持续经营,飞马国际对子公司北京华油国际物流工程服务有限公司(以下简称“北京华油”)实质上失去了控制,从2018年10月开始,飞马国际开始不再将恺恩资深圳市飞马国际供应链股份有限公司 2018 年年度报告全文 80 源、北京华油纳入合并范围。由于恺恩资源、北京华油无法提供完整的财务资料,我们的审计范围受到限制,我们无法实施满意的审计程序获取充分、适当的审计证据判断恺恩资源、北京华油的财务报表是否公允以及对飞马国际经营成果及现金流量的影响,无法确定丧失控制时投资收益应调整的金额。

4、中国证券监督管理委员会对飞马国际立案调查事项 飞马国际于2019年3月28披露了收到中国证券监督管理委员会《调查通知书》,因涉嫌信息披露违法违规,中国证券监督管理委员会对飞马国际进行立案调查。截至报告出具日,调查正在进行中。由于该立案调查尚未有最终结论,我们无法判断立案调查的结果及其对飞马国际财务报表可能产生的影响。

5、持续经营存在重大不确定性。飞马国际2018年度归属于母公司股东的净亏损为22.08亿元,公司的流动负债超出流动资产 1.48亿元;由于公司经营流动性紧张、涉及诉讼事项,导致飞马国际商业汇票逾期未兑付、多个银行账户被冻结以及所持部分子公司股权被冻结等。截至财务报表批准报出日,飞马国际对改善持续经营能力拟定了相关措施。由于飞马国际存在多项对财务报表整体具有重要影响的事项或情况,这些事项或情况表明存在可能导致对飞马国际持续经营能力产生重大不确定性。该事项不影响已发表的审计意见。

二、证监会对飞马国际采取责令改正的监管措施,提到质疑125亿元巨款的真实性

证监会称:你公司年报审计机构对预付账款、应收账款的真实性和可回收性、对应收账款及其他应收款计提坏账准备的合理性、及对未决诉讼的预计负债金额准确性等事项存疑!要求说明相关交易是否具备商业实质、是否构成关联交易及关联方资金占用!

根据5月18日深圳市飞马国际供应链股份有限公司(证券代码:002210 证券简称:*ST飞马)《关于收到深圳证监局《行政监管措施决定书》的公告,中国证券监督管理委员会深圳监管局(以下简称“深圳证监局”)下发的《行政监管措施决定书》(〔2019〕75 号,以下简称“决定书”),深圳证监局决定对公司采取责令改正和责令公开说明措施,具体内容如下:“根据你公司披露的2018年年度报告及其他相关文件,截至2018年底你公司预付账款、应收账款和其他应收款账面余额合计为125.02亿元,占总资产的比例为75.1%;应收账款和其他应收款坏账准备计提合计金额为18.13亿元。你公司年报审计机构对预付账款、应收账款的真实性和可回收性、对应收账款及其他应收款计提坏账准备的合理性、及对未决诉讼的预计负债金额准确性等事项存疑,出具了无法表示意见的审计报告。我局还收到多起反映你公司未按规定披露对外担保事项和诉讼事项的投诉。决定对飞马国际采取责令改正与责令公开说明的行政监管措施:公司应根据业务合同、交易单据、资金去向等资料,对前述预付账款、应收账款及其他应收款形成的原因、现状进行梳理分析,按交易对手逐家公开详细说明相关交易是否具备商业实质、是否构成关联交易及关联方资金占用。

三、深交所问询函,怀疑存在关联方资金占用、提前确认收入财务造假等违法行为

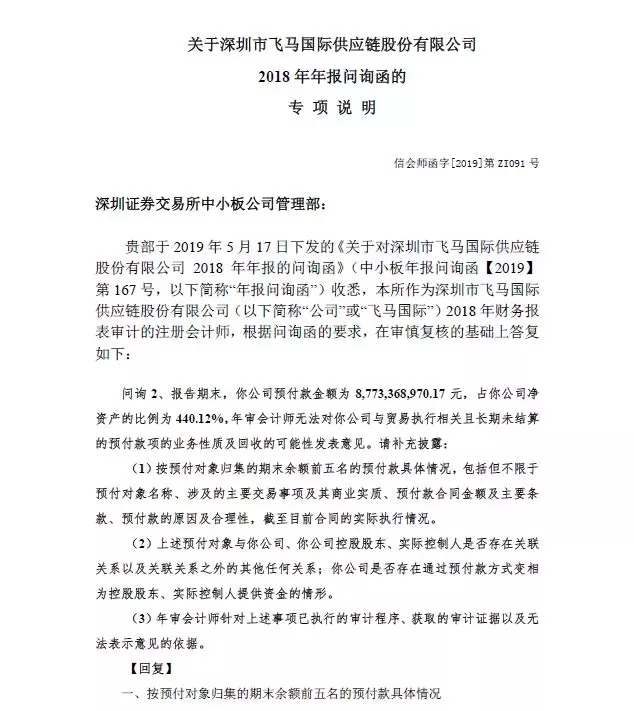
根据《关于对深圳市飞马国际供应链股份有限公司2018 年年报的问询函》(中小板年报问询函【2019】第167 号,主要问询问题有:

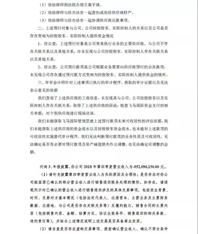
问询2、报告期末,你公司预付款金额为8,773,368,970.17元,占你公司净资产的比例为440.12%,年审会计师无法对你公司与贸易执行相关且长期未结算的预付款项的业务性质及回收的可能性发表意见。请补充披露:

(1)按预付对象归集的期末余额前五名的预付款具体情况,包括但不限于预付对象名称、涉及的主要交易事项及其商业实质、预付款合同金额及主要条款、预付款的原因及合理性,截至目前合同的实际执行情况。

(2)上述预付对象与你公司、你公司控股股东、实际控制人是否存在关联关系以及关联关系之外的其他任何关系;你公司是否存在通过预付款方式变相为控股股东、实际控制人提供资金的情形

(3)年审会计师针对上述事项已执行的审计程序、获取的审计证据以及无法表示意见的依据。

会计师回复如下:

我们查询了上述供应商的工商信息,未发现其与公司、公司控股股东以及实际控制人存在关联关系;取得了上述供应商的回函;检查飞马国际资金支付的相关单据;对个别供应商进行现场访谈。

   我们未能获取飞马国际管理层就上述预付款项未来可收回性的评估依据,我们未能获取上述供应商的资金流水以及控股股东资金流水,也未能对上述款项的可收回性实施替代审计程序,我们无法判断预付款项的业务性质及可收回性,无法确定是否有必要对预付款项及资产减值损失作出调整,也无法确定应调整的金额。

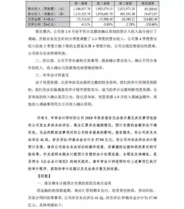
问询3、年报披露,你公司2018年第四季度营业收入为-952,096,130.00元。

(1)请补充披露第四季度营业收入为负的原因及合理性;是否存在对你公司账面原已确认的部分营业收入进行销售退回账务处理的情形。如存在,请逐笔列示对已确认的营业收入进行销售退回涉及的具体交易事项,包括发生背景、时间、交易对方基本情况(包括法定代表人、注册资本、主营业务及主要财务数据、注册地、与公司是否存在关联关系等)及履约能力,销售合同的主要内容(包括销售内容、金额、结算方式、协议生效条件、销售退回的相关条款、违约责任等),并结合上述情况说明上述交易是否具备商业实质。

(2)请自查是否存在虚构交易事项、提前确认营业收入、确认不符合条件的收入、收入确认与回款情况相背离的情形。

(3)请年审会计师针对上述事项发表意见。

年审会计师意见:由于恺恩资源、北京华油无法提供完整的财务资料,我们的审计范围受到限制,我们无法实施满意的审计程序获取充分、适当的审计证据判断恺恩资源、北京华油的收入确认是否公允。除北京华油、恺恩资源1-9月收入调减金额外,其他收入调减事项符合公司收入确认原则。

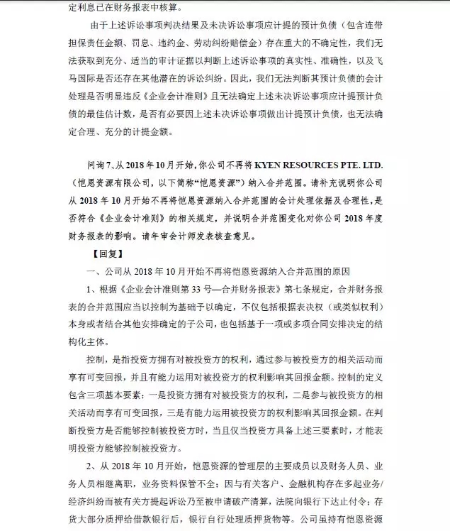
问询5、年审会计师对你公司2018年财务报告无法表示意见涉及事项包括你公司发生多起未决诉讼、商业汇票存在逾期情况,预计负债的金额存在不确定性,无法判断前述事项对你公司财务报表的影响。报告期末,你公司涉及未决诉讼41起,涉及诉讼/仲裁本金合计为37.96亿元,你公司对未决诉讼未计提预计负债。请你公司结合未决诉讼的案件进展、所掌握的证据和承担责任的可能性等,补充说明本期未计提预计负债的会计处理依据、合理性及准确性,是否符合《企业会计准则》的相关规定。请年审会计师说明针对上述事项已执行的审计程序、获取的审计证据以及无法表示意见的依据。

问询7、从2018年10月开始,你公司不再将KYEN RESOURCES PTE. LTD.(恺恩资源有限公司,以下简称“恺恩资源”)纳入合并范围。请补充说明你公司从2018年10月开始不再将恺恩资源纳入合并范围的会计处理依据及合理性,是否符合《企业会计准则》的相关规定,并说明合并范围变化对你公司2018年度财务报表的影响。请年审会计师发表核查意见。

问询12、报告期末,你公司“其他应收款-其他单位往来”款账面余额为1,325,089,980.11元,你公司对其全额计提坏账准备。请补充说明往来款形成原因,报告期末你公司对其全额计提坏账准备的依据及合理性,请年审会计师发表核查意见。

会计师意见:我们向******** Commodity Limited和****** CompanyLimited发函未收到回函;我们未获取相关的合同以及单据;由于无法与上述两家公司负责人取得联系,上述单位是否返还款项具有重大的不确定性。由于恺恩资源经营管理不善,本年度巨额亏损,且存在多起未决诉讼,无法可持续经营;且恺恩资源无法提供完整的财务资料,我们的审计范围受到限制,我们无法确定恺恩资源经营成果。

我们未能获取飞马国际管理层就上述款项未来可收回性的评估依据,也无法对可收回性实施替代审计程序,我们无法获取充分、适当的审计证据判断上述其他应收款项计提坏账准备的合理性,无法确定是否有必要对资产减值损失作出调整,也无法确定应调整的金额。

四、会计师关于问询函问题的回复

640.webp (12).jpg 640.webp (11).jpg 640.webp (10).jpg 640.webp (9).jpg 640.webp (8).jpg 640.webp (7).jpg 640.webp (6).jpg 640.webp (5).jpg 640.webp (4).jpg 640.webp (3).jpg 640.webp (2).jpg 640.webp (1).jpg 640.webp.jpg


二维码

扫码加我 拉你入群

请注明:姓名-公司-职位

以便审核进群资格,未注明则拒绝

栏目导航
热门文章
推荐文章

说点什么

分享

扫码加好友,拉您进群
各岗位、行业、专业交流群