全部版块 我的主页
论坛 金融投资论坛 六区 金融实务版 投行专版
1256 0
2019-10-25

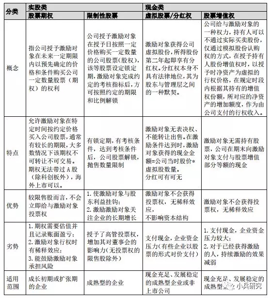
股权激励工具按照对激励对象的支付方式主要分为两大类:实股类激励和现金类激励。其中,实股类又分为股票期权和限制性股票,现金类分为虚拟股票和股票增值权。每一种激励工具都存在适应范围,且各有优劣,在确定激励工具时,需要对公司的内部结构、资产规模、公司发展阶段等进行综合考虑。


股权激励工具的分类

640.webp.jpg


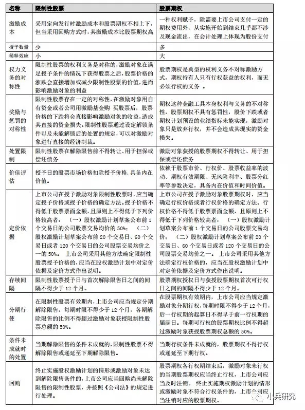
两种主要的激励工具——限制性股票与股票期权

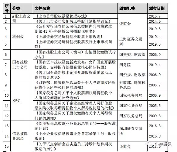
证监会2018年8月颁布的《上市公司股权激励管理办法》明确规定了上市公司关于以本公司股票为标的进行长期激励行为的规范,主要涉及限制性股票和股票期权两种实股类激励方式,其他方式实行的股权激励,参照该办法执行。除了证监会的相关规定以外,上交所、深交所、国资委、财政部、国家税务总局都对股权激励的各方面做了相关规定。

640.webp (1).jpg

限制性股票与股票期权为上市公司主要采用的股权激励工具。以2018年为例,A股上市公司首次发布股权激励公告共252家,在激励工具方面,有189家使用限制性股票激励工具,占比75%,有34家上市公司使用股票期权激励工具,占比仅为13%,另外还有29家上市公司使用复合激励工具,占比12%。

下面对限制性股票和股票期权两种主要激励工具,在激励成本、授予数量、处置限制、定价等方面的不同做比较。

640.webp (2).jpg


股票期权与限制性股票混合使用的案例

迪马股份

2019年3月,迪马股份披露了《2019年股票期权与限制性股票激励计划(草案)》,激励计划包括股票期权激励计划和限制性股票激励计划两部分,股票来源为迪马股份向激励对象定向发行A股普通股。

(一)股票期权激励

1. 在来源方面,股票期权激励计划涉及的标的股票来源为公司向激励对象定向发行公司 A 股普通股。

2. 在授予数量方面,3,880万份股票期权,占彼时公司总股本240,461.98万股的1.61%。在满足行权条件的情况下,激励对象获授的每一份股票期权拥有在其行权期内以行权价格购买1股公司股票的权利。

3. 股票期权激励计划的分配方面,主要激励对象为核心业务技术人员,共计123人。任何一名激励对象通过全部有效的股权激励计划获售的本公司股票均未超过公司总股本的1%。公司全部有效的激励计划所涉及的标的股票总数累计不超过公司总股本总额的 10%。

4. 股票期权的有效期、授予日、等待期、可行权日

股票期权有效期自股票期权授予日起至激励对象获授的股票期权全部行权或注销之日止,最长不超过36个月。

股票期权激励计划的授予日在激励计划提交公司股东大会审议通过后由公司董事会确定。

股票期权授予登记完成之日至股票期权可行权日之间的时间段为等待期,激励对象获授的股票期权适用不同的等待期,均自授予登记完成之日起计算,分别为12个月、 24个月。

在激励计划经股东大会通过后,授予的股票期权自授予登记完成之日起满12个月后可以开始行权。各行权时间安排如下表:

640.webp (3).jpg

5. 股票期权的行权价格

股票期权的行权价格为每份3.14 元。即在满足行权条件的情况下,激励对象获授的每一份股票期权拥有在其行权期内以每份3.14元购买1股公司股票的权利。

股票期权行权价格的确定方式,股票期权的行权价格不低于股票票面金额,且不低于下列价格较高者:

(1)激励计划公告前1个交易日公司股票交易均价(前1个交易日股票交易总额/前1个交易日股票交易总量),为每股3.14元;

(2)激励计划公告前120个交易日(前120个交易日股票交易总额/前 120个交易日股票交易总量)的公司股票交易均价,为每股2.85 元。

6. 股票期权行权的考核要求

(1)在公司层面,分年度进行绩效考核并行权,以达到绩效考核目标作为激励对象的行权条件,各年度业绩考核目标如下表所示:

640.webp (4).jpg

若公司未满足上述业绩考核目标的,所有激励对象对应考核当年可行权的股票期权均不得行权,由公司注销。

(2)个人层面考核要求

对个人表现实行分级制,A、B+、B、B-、C等。激励对象个人半年度或年度考核结果为 A、B+、B、B-,则激励对象可按照本激励计划规定的比例行权当期可行权额度,如激励对象个人半年度及年度考核结果均为C,则公司将按照本激励计划的规定,取消该激励对象当期行权额度,期权份额由公司统一注销。

7. 股票期权的会计处理

(1)股票期权的公允价值及确定方法

根据《企业会计准则第22号——金融工具确认和计量》中关于公允价值确定的相关规定,需要选择适当的估值模型对股票期权的公允价值进行计算。公司选择Black-Scholes模型来计算期权的公允价值,并于2019年2月25日用该模型对授予的3,880万份股票期权进行预测算(授予时进行正式测算)。

1)标的股价:3.21元/股(假设授予日公司收盘价为3.21元/股)

2)有效期分别为:12个月、24个月

3)历史波动率分别为19.81%、15.93%(采用上证指数最近12个月、24个月的波动率)

4)无风险利率:1.50%、2.10%(分别采用中国人民银行制定的金融机构1年期、2年期存款基准利率)

5)股息率:2.2363%(取本激励计划公告前公司最近两年的平均股息率)

(2)股票期权费用的摊销方法

公司按照相关估值工具确定授予日股票期权的公允价值,并最终确认本激励计划的股份支付费用,该等费用将在本激励计划的实施过程中按行权比例摊销。由该激励计划产生的激励成本将在经常性损益中列支,从而对各年净利润有影响。

假设于2019年4月初授予股票期权,则对各期会计成本的影响如下表所示。

640.webp (5).jpg

(二)限制性股票激励

1. 在来源方面,同股票期权,均为定向发行。

2. 限制性股票的数量,授予的限制性股票数量为6,920万股,约占彼时公司股本总额 240,461.98万股的2.88%。

3. 激励对象。不同于股票期权,限制性股票激励主要面向公司高管和核心技术人员(24人)。

4. 限制性股票激励有效期、授予日、限售期、解除限售安排

限制性股票激励计划有效期为自限制性股票授予日起至激励对象获授的限制性股票全部解除限售或回购注销完毕之日止,最长不超过36个月。

授予日在激励计划经公司股东大会审议通过后由董事会确定,授予日必须为交易日。

限制性股票限售期分别为自激励对象获授的限制性股票登记完成之日起12个月、24个月。

限制性股票激励计划授予的限制性股票的解除限售期及各期解除限售时间安排如下表所示:

640.webp (6).jpg

5. 限制性股票的授予价格

授予限制性股票的授予价格为每股1.57元,即满足授予条件后,激励对象可以每股1.57 元的价格购买公司向激励对象增发的公司限制性股票。

授予限制性股票授予价格不低于股票票面金额,且不低于下列价格较高者:

(1)激励计划公告前1个交易日公司股票交易均价(前1个交易日股票交易总额/前1个交易日股票交易总量)每股3.14元的50%,为每股1.57元;

(2)激励计划公告前 120 个交易日公司股票交易均价(前 120个交易日股票交易总额/前 120 个交易日股票交易总量)每股 2.85 元的 50%,为每股 1.43 元。

6. 限制性股票解除限售条件的考核要求

限制性股票解除限售条件的考核分为公司和个人表现两个层面,具体要求与上述股票期权一致。

7. 限制性股票的会计处理

公司以 Black-Scholes 模型(B-S 模型)作为定价模型,确定授予日限制性股票的公允价值,并最终确认激励计划的股份支付费用,该等费用将在股权激励的实施过程中按照解除限售比例进行分期确认。由激励计划产生的激励成本将在经常性损益中列支。

BS模型的具体参数选取同上述股票期权。

假设公司在2019 年 4 月初授予限制性股票,则对各期会计成本的影响如下表所示:

640.webp (7).jpg

可见,限制性股票的激励成本高于股票期权的激励成本。


二维码

扫码加我 拉你入群

请注明:姓名-公司-职位

以便审核进群资格,未注明则拒绝

栏目导航
热门文章
推荐文章

说点什么

分享

扫码加好友,拉您进群
各岗位、行业、专业交流群