全部版块 我的主页
论坛 金融投资论坛 六区 金融实务版
1792 4
2019-11-11
文章来源于36氪Pro ,作者汝晴 菜菜 慕一
制图 | chuyi
其他图片来源 | uniz unsplash


“ 纵观整个3D打印市场,其应用范围非常广泛,从医用至工业至消费,都可以看到3D打印的身影。  ”

10月22日,在“直通乌镇”全球互联网大赛总决赛上,3D打印公司「 LuxCreo 清锋时代」获得了大赛冠军。同月,专攻数字化齿科3D打印机的「迅实科技」,宣布完成过亿元人民币的 B 轮融资。
8月8日,「 LuxCreo 清锋时代」宣布完成 KPCB 领投,北极光创投、顺为资本跟投的3000万美元B轮融资。8月26日,研发微纳米级3D打印设备及材料的「摩方材料」完成1亿人民币 A+ 轮融资。
在过去的两个月里,3D打印企业吸引了不少市场关注。此前,36氪也曾经对2018年、2019年的两年来3D打印领域的投融资情况以及目前3D 打印整个产业状况进行了分析。
继续3D打印的话题,国内3D打印领域主要有哪些玩家组成?相信读完这篇文章,你一定能得出答案。


01

3D 打印是什么?
3D打印是增材制造的另一种说法,它是以数字模型为基础,将材料逐层堆积制造出实体物品的新兴制造技术。增材制造可节约制造材料和加工时间,制作形态万千的物品,实现制造的个性化和定制化。增材制造实现了制造方式从等材、减材到增材的转变,改变了传统制造的工艺流程、生产线、工厂模式、产业链组合,被认为是制造领域极具代表的颠覆性技术。
为抢占增材制造技术及产业发展先机,多个国家和地区将其列为重点发展方向,制定了相关规划及扶持政策。

1.jpg

3D打印产业可以根据上中下游分为3D打印材料、3D打印设备、3D打印服务、以及3D打印应用。而按3D打印材料分,则可以分为金属3D打印和非金属3D打印两大类;按照应用上的区别,又可以分为工业级3D打印、特种打印等。
在这份行业图谱里,我们将整个3D打印行业拆分成金属3D打印和非金属3D打印两大类,并以相关的打印技术和应用范围为细分项为大家盘点整个市场的企业格局。

02
金属3D打印

2.jpg

1、金属3D打印材料
与普通材料不同的是,3D打印材料需要应用特有的技术进行制备,来满足3D打印产品及3D打印设备对材料的特殊要求。根据所使用的3D打印技术的不同、制造的零件用途不同,所需要的材料也不相同。
金属3D打印材料主要是金属粉末,主要材质包括钴基合金、不锈钢、工具钢、模具钢、镍基合金、钛及钛合金,以及各系铝合金等。
据有关数据分析报告显示,未来市场3D复合打印材料的规模将不断增加,金属材料的应用也会逐年上升,预计2022年复合材料有望达到1.11亿美元,3D打印金属材料的市场规模也将达到8亿美元,金属材料的研发生产将有更广阔的市场空间。
在金属3D打印材料领域,有公司仅针对特定领域提供专业材料。如「中航迈特」,主营业务业务就是航空航天金属3D打印粉末材料研发和生产,年产能将达至少1000吨;以及「融天航空器材」代理来自美国、欧洲的航空用3D打印金属粉末。
更多的厂商是生产通用性的金属粉末产品。如「纳联材料」生产适用于 SLM、EBM、DED 等技术的基合金、不锈钢、工具钢、模具钢、镍基合金、钛及钛合金金属粉末材料;同类公司还有「宇光飞利金属材料」、「金源智能技术」、「微纳增材技术」、「康普锡威科技」、「英纳特纳米科技」、「优材科技」、「中体新材料」、「上海状迈」等。
此外,还有部分兼备打印设备和材料的公司,将在下文进行讨论。
2、金属3D打印装备
现在主流的金属3D打印技术有:激光选区熔化( SLM )、激光近净成型( LENS )和电子束选区熔化( EBSM )技术、直接能量沉积( DED )技术以及电子束熔丝沉积( EBDM )。
3.jpg


来源:国家增材制造产业( 3D打印 )发展推进计划(2015-2016年)
(1)激光选区熔化( SLM )
SLM 是目前金属3D打印成型中最普遍的技术,其工作原理为:计算机将物体的三维数据转化为一层层截面2D数据并传输给打印机,打印过程中,在基板上用刮刀铺上设定层厚的金属粉末,聚焦的激光在扫描振镜的控制下按照事先规划好的路径与工艺参数进行扫描,金属粉末在高能量激光的照射下熔化,快速凝固,形成冶金结合层。当一层打印任务结束后,基板下降一个切片层厚高度,刮刀继续进行粉末铺平,激光扫描加工,重复这样的过程直至整个零件打印结束。(引用自铂力特招股书)
该技术的优势在于可以广泛应用于复杂形状的金属零件的批量生产,而且大多数金属粉末都适用于这种技术,包括钛合金、铝合金、高温合金、铜合金、钴铬合金、不锈钢、高强钢、模具钢等,得到的零件致密度几近100%。
3D打印领域唯一的科创板公司「铂力特」的自研设备就以 SLM 3D打印机为主,其招股说明书显示其 SLM 设备成形机时累计突破50万小时。在打印材料方面,铂力特不仅开发了多种钛合金、铝合金等传统材料,还成功研发增材制造专用新型钛合金粉末 TiAM1、铝合金粉末 AlAM1。
以及主要面向航天、航空、航海、核电等高端制造领域金属3D打印服务的「鑫精合」同样也是主要利用 SLM 技术进行服务。此外,该公司还掌握激光沉积制造( LDM )的工艺技术,目前拥有50台自主研发的系列化金属选区熔化设备,11台超大型号自主研发的金属沉积制造设备,在职人员600余人。
另外,在金属( SLM )3D打印领域,还有「广东汉邦科技」、「永年激光」、「易加三维」、「易博三维」、「西帝摩」等公司。
(2)其他金属3D打印技术
LENS( Laser Engineered Net Shaping )是一种基于同步送粉的激光熔覆沉积技术,激光束在控制下,按照预先设定的路径,进行移动;同时,粉末喷嘴将金属粉末直接输送到激光光斑下,使之由点到线、由线到面的顺序凝固,从而完成一个层截面的打印工作,这样层层叠加,制造出近净形的零部件实体。使用该技术的打印机通常会与相应的CNC铣削单元混合使用。
美国的「 Optomec 」上世纪九十年代末开始集中于 LENS 技术的商业开发,可以做到以五个运动轴移动装置逐渐建立3D金属物体,今年3月推出了两款新的独立系统 LENS CS 600和 CS 800。国内比较典型的公司是「大连海博瑞思科技」,该公司融合了 LENS 技术,研发了五轴混合加工制造技术,生产了相关设备并提供相对应的解决方案。
电子束选区熔化( EBSM/EBM )是通过在真空环境下使用电子束扫描、熔化粉末材料,逐层沉积制造3D金属零件的工艺,相对于 SLM 技术加工效率更高,成本也更低,但技术难度相对更高。  
最早将该技术商业化的是瑞典的「 Arcam AB 」公司,国内则有「智束科技」,该公司核心技术与团队均来源于清华大学,开发了具有自主知识产权的 EBSM® 金属3D打印装备,该技术可广泛应用于航空航天高性能复杂零部件和医疗植入体制造等领域。

03
非金属3D打印
4.jpg

1、非金属3D打印材料
目前能够用于3D打印的材料已有1000多种,绝大部分都是非金属材料。非金属3D打印主要使用的是高分子材料,包括合成高分子材料,如聚乳酸( PLA )、聚乙二醇( PEG )、聚对苯二甲酸乙二醇酯-1,4-环己烷二甲醇酯( PETG )、聚-羟基戊酸酯( PHBV )、聚丁二酸-丁二醇酯( PBS )、聚己内酯(PCL )以及光敏树脂等;热塑性高分子材料,如 PC、ABS-M30i、尼龙、PEEK 等;天然高分子材料,如藻酸盐、胶原、纤维蛋白原、明胶、细胞外基质、琼脂糖、葡聚糖、葡萄糖、蔗糖、壳聚糖等。
加工方会根据不同的3D打印技术特性及应用产品需求,选择不同性能的材料。市场上,也有许多专门研发生产3D打印材料的公司。
如「 eSUN 易生」,它是深圳光华伟业股份有限公司2007年进入3D打印材料制造领域时创立的品牌。截止到 2019年4月,「 eSUN 易生」已经上市了超40种 FDM 材料、以及适用于光固化3D打印的光敏树脂系列。还开发了 iSUN3D医疗鞋垫3D打印系统系统,目前,公司产品拥有 REACH、RoHS、CE、ISO 等全系列认证,全球代理商累计超50个,产品销往了100多个国家及地区。  
目前,FDM ( Fused Deposition Modeling,熔积成型法)是市面上成本最低,应用也最广的3D打印技术,FDM 工艺使用丝状材料,可选择多种材料进行加工,包括聚碳酸酯、工程塑料以及二者的混合材料等。因而,也有公司专门针对 FDM 公司研发材料。
如36氪采访到的「 Polymaker 」。这是一家成立于2012年,在工程塑料领域拥有较高全球知名度的公司,在中国、美国与荷兰均设立分公司,90%以上的产品销往美国、德国、日本等海外市场。同时,该公司也可以根据客户需求研发有针对性的材料,比如为航空公司研制飞机上使用的阻燃材料。
另外,同样以 FDM 线材为主的材料厂商还有「广州优塑」、「 Elements 3D 」、「青岛宏飞达」、 「深圳市众景优品」、 「瑞贝思三维」、「辰岳科技」、「北京斯科瑞化工」等。
除了 FDM 工艺,DLP 和 SLA 技术也是非金属3D打印中的两种重要工艺(具体技术阐述将在后文展开),它们使用的耗材则是光敏树脂。这类材料的制造工艺难度以及成本都相对较高,高质量液态光敏树脂仍然依赖进口也需要从国外进口。
在光敏树脂材料研发生产领域,有「广州双力」这类既生产塑料丝和光敏树脂的公司,也有专注光敏树脂材料的公司,如「力邦新材料」、「正邦科技」、「雅霖特种材料」等。另外,也会有3D打印设备和服务的公司会涉及到该材料的研发,如36氪曾报道的「塑成科技」、「清锋时代」、「 UNIZ 」。
除了这些主流材料,也还有公司把目光投向了特种材料,如「飞亚新材料」开发了聚芳醚醚腈( PEEN )特种高分子材料、「随身科技」研发了石墨烯尼龙复合材料、「晗宇科技」开发了高精密度3D打印石蜡耗材。
2、非金属3D打印设备
现在主流的非金属3D打印技术有:熔积成型法( FDM )、立体光固化成型技术( SLA )、数字光投影技术( DLP )、非金属激光粉末烧结( SLS )。
5.jpg
(1)熔积成型法( FDM )
熔融沉积成型法( FDM,Fused Deposition Modeling ),这种工艺是通过将丝状材料如热塑性塑料、蜡或金属的熔丝从加热的喷嘴挤出,按照零件每一层的预定轨迹,以固定的速率进行熔体沉积。主要用途是塑料件、铸造用蜡模、样件或模型制造。但相对于其他几种工艺,加工精度低、时间较长。
FDM 不用激光,使用、维护简单,成本低,可以满足消费级客户的 DIY 要求,也能满足企业低价零件制造以及模型制造的要求。
36氪曾报道过的「创想三维」就是一家桌面级3D打印机厂商,主要提供用于家庭场景的 FDM 桌面级3D打印机硬件产品和耗材,年出货量50万台,全年营收的 90% 以上来自于海外市场。除此之外,公司创想三维也研发了大型3D打印设备以及桌面级光固化打印机,在工业级打印同样也所有涉及。同样针对消费级桌面3D打印的公司,36氪还曾报道过「 Snapmaker 」。
除了消费级桌面打印机,更多的公司瞄准的是 FDM 工业级3D打印市场。比如「弘瑞3D打印」、「复志 Raise 3D 」、「 PMAX 巨影」、「海芯科技」等。
(2)立体光固化成型( SLA )和数字光处理( DLP )
立体光固化成型( SLA )的工作原理是使用激光束在液态树脂表面勾画出物体的第一层形状,然后制作平台下降一定的距离(0.05-0.025mm之间),再让固化层浸入液态树脂中,如此反复。使用的树脂是光敏树脂,激光束照射后会形成固态。
在 SLA 3D打印领域,「联泰科技」拥有较高的知名度,据其官网介绍联泰科技目前拥有国内立体光固化(SLA)3D打印技术最大份额的工业领域客户群,国内市场占有率超过 60%。产品已被广泛应用于手板 模具、鞋业、口腔医疗、文化创意、汽车、电子以及教育科研等多个应用及行业领域。  
另外,「中瑞科技」也在光固化3D打印机方面有所积累,尽管该公司 SLA 光固化、SLM 选区激光熔化、SLS 尼龙粉末烧结FMS铸造砂模和 AMC 陶瓷都有打印设备,还提供相配套的3D打印材料和3D打印软件,但光固化3D打印机的种类最多。同时,公司也有涉及 SLM 金属打印机。其他集中在 SLA 光固化3D打印的公司,还包括「东莞鸿泰」、「深圳金石」、「嘉兴善维」、「佛山吗卡」。
数字光处理( DLP )技术使用的耗材和SLA一样,都是光固化树脂。DLP 与 SLA 最大的不同在于,DLP 用的是投影仪的数字光源,SLA 用的是激光头。正因为如此,DLP 一扫就是一片,SLA 成形只能靠一个激光点。比较典型的企业有「迅实科技」,该公司拥有针对珠宝设计、齿科等多种行业应用的多款打印机。以及「黑格智造」,该公司以“ DLP+ ”在智能化、打印精度、成型速度、稳定性、成型幅面上,相较于传统 DLP 有了较大的提升,让使用该技术的设备更加适合大规模的终端产品,包括牙齿矫正套、消费类电子产品等的生产。
光固化技术相较于 FDM 来说,最主要的优势就是精度更高,速度更快。
目前3D打印企业仍然面对成本较高,盈利较难的困境。很大一部分原因就在于,打印速度难以跟上,效率较低。于是兼顾精度,提升速度的打印方案开始越来越被关注,有企业对传统对光固化技术进行革新已达到更快速度的目的。
10月中旬,美国西北大学在《 Science 》上发表了的新一代高速、大尺寸、光固化的3D打印技术 HARP ( high-area rapid printing )技术的技术论文。科学家们也以此创办了 Azul 3D公司。
据南极熊3D打印报道,HARP 采用垂直打印,用紫外线将液态树脂固化为硬化的塑料。此过程可以打印出坚硬、有弹性甚至陶瓷。与其他3D打印技术常见的叠层结构相反,这些连续打印的零件机械性能很好,可以用作汽车、飞机、牙科、矫形器、时尚等等的零件。在打印过程中,HARP采用液体聚四氟乙烯在接口上流动得以除去热量,然后通过冷却单元进行循环。
Azul3D 称自己的 HARP 技术已经突破了 Carbon3D 的 CLIP 技术打印速度的最高纪录,Carbon3D 是目前全球3D打印公司中估值最高的企业之一。它的 CLIP 技术是利用一层透氧膜,隔离光敏树脂液体和空气中的氧气,实现高速、连续的3D打印成型。
2019年6月,Carbon3D 获得了 E 轮的投资,融资规模高达2.6亿美元(约18亿元人民币),而估值则达到了24亿美元(165亿元人民币)。截止2019年10月,Carbon3D 已经推出了最新一代的高速量产3D打印机L1,目标就是大批量生产应用的。
在国内,也有企业在速度上下功夫。如36氪曾经报道过的「 UNIZ 」以 LCD-SLA 光固化技术为核心,加上其特有的 Uni-Directional Peel(UDP,单向剥离)技术,使得其打印机的精度和速度都能保持较高水平,号称3D打印速度可达1200mm/h 以上。
还有此前提到的「清锋时代」则研发了类似于光固化的 LEAP™ 技术,据称可将3D打印速度提升百倍。该技术搭配公司研发的可量产高性能弹性材料 EM-11,将用于清锋时代3D打印鞋底的批量生产。
同样要用3D打印技术量产鞋底的,还有「塑成科技」,该公司采用的是精度更高,速度更快的光固化打印技术,是传统速度的60-90倍。      
6.jpg

(3)其他非金属3D打印技术
SLS ,在行业内叫做粉末烧结,其可用材料包括高分子、金属、陶瓷、石膏、尼龙等多种粉末材料。
在尼龙3D打印中,「华曙高科」是头部企业,现有员工超过280人,其中研发人员超过 40%,公司共申请专利超过百项,获得专利授权近百项,同时研发金属3D 打印设备及尼龙等高分子3D打印材料。此外,该公司在金属3D打印领域也有所涉及。
3DP 工艺与 SLS 工艺类似,采用粉末材料成形,如陶瓷粉末,金属粉末。不同的是材料粉末不是通过烧结连接起来的,而是通过喷头用粘接剂(如硅胶)将零件的截面“印刷”在材料粉末上面。如「宁夏共享集团」就采用 3DP 工艺“逐层叠加、增材制造”,把铸造所用的砂芯砂型直接打印成形, 已经建设了3D打印智能工厂。

04
3D打印服务
7.jpg

说起3D打印服务,这里我们将其拆分成两类,一类是3D打印供应链企业,它们为3D打印提供后处理等服务,为3D打印生产提供相关软件(包括控制系统)及相关解决方案;另一类则本身不生产3D打印所需的材料及打印机产品,而是提供解决方案设计、直接的打印服务、以及交易平台。
(1)软件及系统解决方案供应商
3D打印产线不仅需要3D打印硬件产品,同样也需要软件系统的配合。多数3D打印设备厂商会自行研发或是二次开发相关的软件系统。市面上仍有专业的厂商,提供相关方案。
如新三板上市公司「金橙子」自主研发了3D打印控制系统,该公司的控制卡集振镜控制、激光控制、运动控制、传感器反馈于一体,并同时高精密校正方案、多机加工方案、多种路径规划方案;「 创必得科技」自主研发了赤兔系列主控系统和切片软件,最早实现了3D打印脱机控制及多机器分布式控制系统解决方案;「空灵智能」推出的主板品牌「魔印」,该产品搭载了实时监控传输技术,和打环检测技术,使得传统3D打印机可以实现互联网打印同时拥有自我检测功能,客户可通过手机 app 对3D打印机进行远程操控。同样的3D打印控制系统供应商,还有「谦辉信息」、「 晋原铭科技」。
(2)3D打印后处理
3D打印后处理是3D打印重要的步骤,直接使用3D打印出来的物品只是一个半成品,有些表面会比较粗糙,需要打磨抛光,有些需要喷涂、上色;金属制品需要退火、处气、固化。经过后处理,3D打印产品才能最终送到客户手里。
今年10月,英国3D打印后处理初创公司「 Additive Manufacturing Technologies( AMT )」宣布完成520万美元的A轮融资。去年,德国专注于 SLS 聚合物3D打印后处理创业公司「 DyeMansion GmbH 」获得了500万美元的 A 轮投资。
国内后处理厂商并不多,就在2019年10月,南极熊曝光了一个专门做尼龙/ TPU 等材料3D打印后处理的国产厂商——「东莞德为智能( DYEWIN )」。他们自主研发的3D打印零件表面处理及3D打印零件染色等后处理系统,这一套清粉+表面精细处理+染色的系统价格仅为国外同类进口产品的20%。此外,还有「 苏州诺曼比尔材料」专注金属等材料的3D打印后处理。      

8.jpg

(3)消费端3D打印服务及3D打印平台
在消费端,有公司专注于3D设计软件和设计服务。比如「中望龙腾软件」 就开发了 3D One 系列三维创意设计软件 ,主要面对教育领域。另外面对教育市场的提供设计软件及相应解决方案的公司还有「  遨为数字技术 」、「乐伴科技」、「 张飞打印」。
也有提供产品设计及打印服务的公司,36氪此前曾介绍过聚焦“3D打印+文创”的 「 上海极臻三维」, 此外聚焦3D技术消费领域的产品化的公司还有「云迹创意设计」、「 3dans 蛋生」、「 紫晶立方科技 」     
在3D打印平台方面, 36氪曾介绍过「云工厂」,“云工厂”的主要业务线包括3D打印、手板加工和机械加工,开发设计了专用于中小批量产品加工的标准化流程,将传统制造和互联网连接,可以实现线上下单、自动报价、实时跟踪生产进度和快速交付产品的制造。

附件列表
11.png

原图尺寸 94.74 KB

11.png

10.jpg

原图尺寸 119.83 KB

10.jpg

9.jpg

原图尺寸 44.54 KB

9.jpg

二维码

扫码加我 拉你入群

请注明:姓名-公司-职位

以便审核进群资格,未注明则拒绝

全部回复
2019-11-11 21:49:40
新三板上市企业「先临三维」也有3D打印服务的子公司「云打印」,云打印打造了“3D打印+互联网+物联网( IOT )+人工智能( AI )”的技术平台,打造 C2M 和线上线下相结合的3D打印分布式服务模式。公司已在浙江、江苏、南等 全国多个省份的地方政府或园区合作,建立了十几家线下3D打印服务中心。类似的提供3D打印云平台的公司,还有「易速普瑞」、「南京 1001 号」、「创想智造3D打印网 」、「魔猴网」等。
此外,还有相关的垂直媒体服务于行业内外的3D打印关注者。比如「南极熊3D打印网」,该平台报道全球最新的3D打印资讯,定期输出3D打印的研究报告,举办行业内交流会议,也为3D打印相关企业提供咨询服务。与它类似,还有「3D打印世界」、「3D科学谷」、「3D打印技术参考」等。

05

3D打印的应用

9.jpg
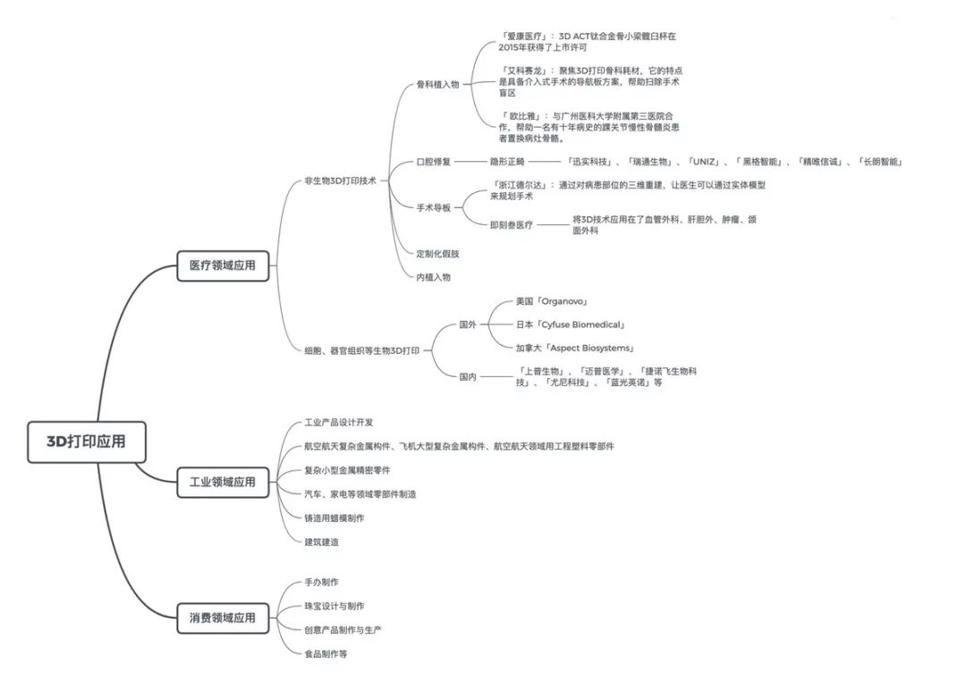
3D打印的应用非常广泛,现今最热门的当属医疗3D打印。
医疗3D打印有着数十亿美元的想象空间。从微小的细胞组织,到大体积的骨骼,都是3D打印未来的“战场”。
医疗3D打印,首先是用计算机建立三维模型,数据传输至打印机,由打印机逐层打印截面,最后各截面粘合起来完成塑型。
我们可以从落地的难易程度,把医疗3D打印划分为两部分:
骨科植入物、口腔修复、定制化假肢、手术导板、内植入物,此类非生物3D打印技术,技术更为成熟,更加贴近临床,应用场景明确,是玩家们主要聚集的细分赛道;
细胞组织甚至器官组织的3D打印,还有漫长的技术研发之路,是医疗3D打印的进阶阶段,水面上的国内玩家仅有五家。
(1)最引人注目的板块莫过于骨科植入物
公开数据显示,骨科植入物占整个植入物市场规模的93%之多,预计2022年骨科植入物的市场规模高达290亿元。目前国内企业已经有一些产品获批上市,也有与医院合作手术的成功案例。
国内主要集中在金属和高分子材料上,国际上,多数国外厂商采用的是羟基磷灰石和聚乳酸复合材料,还有一些骨科辅助器械则采用的是石膏或树脂材料。
举几个例子,「爱康医疗」的3D ACT 钛合金骨小梁髋臼杯在2015年获得了上市许可;「艾科赛龙」也聚焦3D打印骨科耗材,它的特点是具备介入式手术的导航板方案,帮助扫除手术盲区;「 欧比雅」与广州医科大学附属第三医院合作,帮助一名有十年病史的踝关节慢性骨髓炎患者置换病灶骨骼。
通常我们有一些维度去评价骨科植入物的技术水平:材质的抗磨损性能和生物相容性、孔隙率、摩擦系数、旋转活动度(分散应力)、铰链机制(防脱易植入)、承重方式(损耗程度)、补块垫块的丰富性(骨缺损处理方案的丰富性)、手术及翻修策略等等。
(2)风口上的隐形牙套,正是3D打印的成果
3D打印的另一个细分赛道是数字化口腔修复,现在技术已经可以制作种植牙、义齿、正畸产品等等,还可以达成相关关节紊乱病的治疗修复。
隐形正畸正处于投资风口,正畸量在近几年来有着爆发式的增长,诊所的毛利率通常在50%-75%。而隐形正畸所用的隐形牙套,正是3D打印的成果。
3D打印可以带给用户个性化的精准矫形,扫描仪掌握数字化地口腔状况,建立个性化的口内3D数字模型,从而生产出“量身定制”的隐形牙套。根据平安证券口腔报告测算,2017年中国国正畸病例大约206万例,每例按12000元计算,则中国正畸市场规模在 250亿左右。   
二维码

扫码加我 拉你入群

请注明:姓名-公司-职位

以便审核进群资格,未注明则拒绝

2019-11-11 21:50:21
10.jpg

对于义齿厂而言,3D打印机不仅能够实现人工替代,还能够提高生产效率和品质。全国有4000多家义齿厂,随着产业的升级、进口替代的加速,未来将有更多的3D打印机进入义齿厂,未来五年市场规模有望超10亿。
以往困扰口腔医生的是,初期设计的轮廓外形总是很难与最终得到的修复体一致,而3D打印就很好地解决了这个问题。3D打印的目标修复体导板,可以将修复蓝图可视化地呈现出来,根据导板打印而成的修复体,可以做到高精准度,让“理想”和“现实”达成一致。
还有一些公司擅长三维数据采集,为医院提供手术前规划方案,用可视化的图像模拟手术,帮助医生更好地操作演练。这个赛道上,「浙江德尔达」的做法是,通过对病患部位的三维重建,设计手术导板,手术导板就像是一个“手术用的地图”,让医生可以通过实体模型来规划手术;「即刻叁医疗」将3D技术应用在了血管外科、肝胆外、肿瘤、颌面外科。
数字化口腔赛道的公司相对较多,包括此前文章提及的「迅实科技」、「瑞通生物」、「 UNIZ 」、「 黑格智能」、「精唯信诚」、「长朗智能」等。
(3)世界首颗3D打印心脏诞生
"医疗3D打印的进阶阶段",就是细胞组织甚至器官组织的3D打印。
今年4月15日,以色列特拉维夫大学研究人员宣布成功3D打印出世界首颗“完整”心脏的新闻轰动全球。一夜之间,“3D打印器官”仿佛触手可及,器官移植供体紧缺似乎不再是问题。      

11.png

然而冷静下来,我们会发现:这个“心脏”很小,并非人类尺寸;血管系统并不完整,毛细血管未被打印出来;此“心脏”尚不具备泵血功能。
尽管距真正可移植的心脏还有一段距离,但是这颗心脏的诞生,仍然引起了巨大的轰动。为什么呢?答案是,它与组织工程构建技术有关。
经典组织工程构建首先需要两类材料——种子细胞和支架材料。支架材料顾名思义,起到的即“支撑”作用。它为种子细胞提供生长和发挥生物学功能的场所,需要具有模仿天然组织的构建性能。种子细胞则是在支架材料上联结、生长成所需组织、器官的单位。
怎样的支架材料无毒、无免疫原性,具有良好的生物相容性、合适的生物降解性,同时适合细胞生长?怎样获得多功能干细胞,并使其定向分化成所需的种子细胞?如何维持所获组织、器官的细胞活性?怎样令打印出的组织/器件功能化?这些都是摆在科学家和企业面前的问题。
特拉维夫大学研究人员即是解决了部分这些问题后,打印出了具有细胞、血管、心室和心房的“完整”心脏。这同时意味着,结构更简单的耳朵、气管、血管等组织器官可以完全重现。无排异的组织移植或许能先一步到来。
目前,36氪收集的公开资料显示,全球生物3D打印的市场规模在30亿元左右,全球领先的生物3D打印公司包括美国的「 Organovo 」、日本的「 Cyfuse Biomedical 」、加拿大的「 Aspect Biosystems 」等。而国内从事器官、血管等组织工程3D打印的企业,仅有数家,分别为:「上普生物」、「迈普医学」、「捷诺飞生物科技」、「尤尼科技」、「蓝光英诺」等。
FDM 和光固化是目前较为主流的打印技术,上述”心脏“即是 FDM 技术下打印出来的。光固化技术的优势在于成型容易,但是容易产生毒性问题。
细胞打印产业化的难点,除了技术,还有伦理道德乃至风险控制。社会对此类产品的接受程度、生产过程中可能带来的病毒等风险,也在一定程度上制约了行业的发展。
据悉,现在企业提供的业务多为:生物3D打印机的定制、售卖;生物墨水等其他耗材的定制、售卖;生物仿真模型的打印服务等。目前行业内可降解组织工程支架的打印相对成熟,细胞、组织、器官的3D打印处于科研应用阶段的居多。
短期上看,生物(细胞)3D打印比较现实的落地场景在于,打印具有单一功能的类组织来进行体外药检、病毒理测试,乃至化妆品、保健品的效果测试。往远了看,即最终应是实现器官移植,造福人类。
随着技术的日益成熟,3D打印产品的生产制作或许将不再是最大难题。行业玩家们共同面临的问题,其实是政策审批的问题。
由于医疗3D打印产品可能会直接用于人体,且产品都是根据患者情况个性化定制的,每位患者的情况都会有所不同,所以对它的审批是非常严格谨慎的,相关政策滞后于技术。
3D打印产品以往没有适用的取证规范,定制化的产品导致取证成本很大,用在每一个身体部位都需要申请一张医疗器械证,取证成本极高。
最新的动态是,今年7月国家出台了一项新政策,预计能为医疗3D打印带来强心剂。
这项新政是《定制式医疗器械监督管理规定(试行)》,规定了定制式医疗器械的备案管理、设计加工、使用管理、监督管理的规范,从明年1月1日起施行。
纵观整个3D打印市场,其应用范围非常广泛,从医用至工业至消费,都可以看到3D打印的身影。
医用领域包括医用手术导板、医疗植入物、齿科模型及相关矫正设备、金属牙冠等物件的制造;
工业方面,有工业产品设计开发、复杂小型金属精密零件、航空航天复杂金属构件、飞机大型复杂金属构件、航空航天领域用工程塑料零部件、汽车、家电等领域零部件制造、铸造用蜡模制作以及建筑建造;
在消费领域则包括,手办制作、珠宝设计与制作、创意产品制作与生产、以及食品制作等。
这篇文章,36氪只盘点了最热门的医疗3D打印。接下来,36氪还将聚焦3D打印在其他行业的应用,进行分析和盘点。
二维码

扫码加我 拉你入群

请注明:姓名-公司-职位

以便审核进群资格,未注明则拒绝

栏目导航
热门文章
推荐文章

说点什么

分享

扫码加好友,拉您进群
各岗位、行业、专业交流群