经管之家App
让优质教育人人可得
立即打开
全部版块
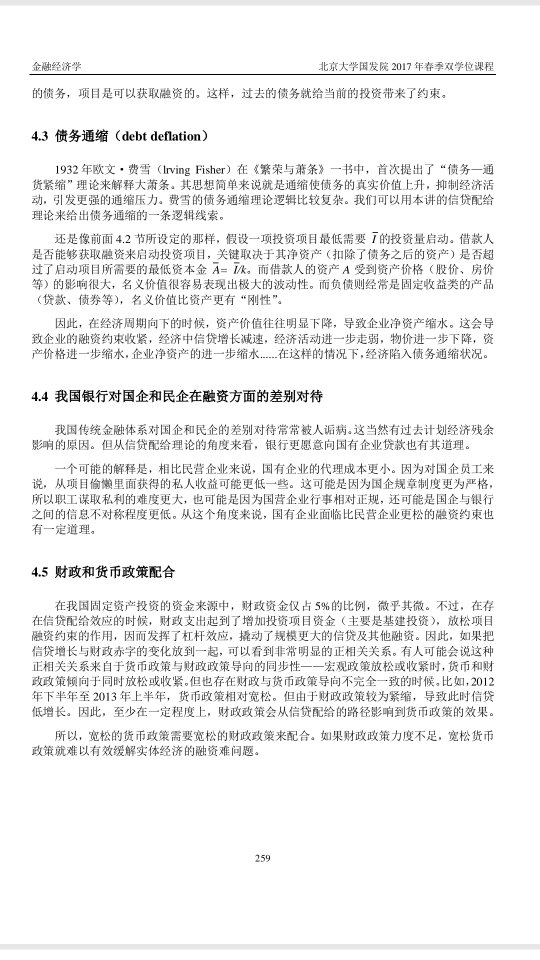
我的主页
›
论坛
›
提问 悬赏 求职 新闻 读书 功能一区
›
学道会
【学习笔记】重读徐高:金融经济学二十五讲 第 20 讲 道德风险与信贷配给
楼主
jessie68us
858
1
收藏
2019-12-28
重读徐高:金融经济学二十五讲
第 20 讲 道德风险与信贷配给
附件列表
tmp_caeae2448e94d79676180881c14b7054a6f116b1b9ba94c0.jpg
原图尺寸 157.85 KB
扫码加我 拉你入群
请注明:姓名-公司-职位
以便审核进群资格,未注明则拒绝
全部回复
沙发
512661101
2019-12-28 12:45:49
赞
扫码加我 拉你入群
请注明:姓名-公司-职位
以便审核进群资格,未注明则拒绝
相关推荐
【学习笔记】学习徐高金融经济学 好资产的期望回报率会相对较低
【学习笔记】金融经济学之金融摩擦
【学习笔记】【学习笔记】徐高-金融经济学二十五讲19 第4讲-01股利贴现模型-D ...
【学习笔记】【学习笔记】徐高-金融经济学二十五讲-30 第5讲-04一种无风险资产 ...
【学习笔记】金融经济学二十五讲 - 徐高博士 第一讲 - 06 金融摩擦与金融契约 ...
【学习笔记】金融经济学二十五讲 徐高博士 第一讲 03 资产和资产的回报率
【学习笔记】金融经济学二十五讲 徐高博士 第五讲03 方差与风险、幸存者偏差
【学习笔记】11.5 08讲-期望效用理论 学习笔记-金融经济学25讲(徐高老师) 学习 ...
【学习笔记】求金融经济学 弗兰克的 中英皆可 谢谢
【学习笔记】金融经济学 徐高 第2讲
栏目导航
学道会
休闲灌水
EViews专版
站务与外事
悬赏大厅
爱问频道
热门文章
2007-2024年上市公司高管绿色认知数据环保意 ...
《那年2003》第67章:预警信号频发?CDA老哥 ...
北美PHD,焦虑的一批~
《那年2003》 第66章:时间管理大师?周旋于 ...
计算方法丛书006 无约束最优化计算方法 邓乃 ...
当前债务螺旋下的底层人民经济学
《信用价值论》社会再生产均衡方程式 在宏观 ...
《信用价值论》社会再生产方程式解读 与在宏 ...
新宏观丨豆包,货币经济下新古典范式的系统 ...
银行业与国民经济发展相关性研究报告1948-2 ...
推荐文章
2026JG学术冬训营:从Stata初高到Python机器 ...
【必看】【本版版规,欢迎发悬赏贴求助】
【新课】26年3月|Gemini辅助论文写作与数据 ...
关于如何利用文献的若干建议
关于学术研究和论文发表的一些建议
关于科研中如何学习基础知识的一些建议 (一 ...
一个自编的经济学建模小案例 --写给授课本科 ...
AI智能体赋能教学改革: 全国AI教育教学应用 ...
2025中国AIoT产业全景图谱报告-406页
关于文献求助的一些建议
说点什么
分享
微信
QQ空间
QQ
微博
扫码加好友,拉您进群
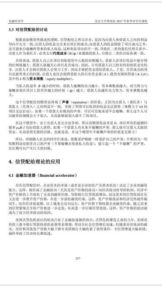
各岗位、行业、专业交流群