全部版块 我的主页
论坛 提问 悬赏 求职 新闻 读书 功能一区 经管文库(原现金交易版)
535 0
2024-12-11
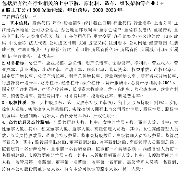
最新2000-2023年新能源行业,包括新能源汽车行业公司数据大全!【800多家】数据库(常用变量均包括,可直接用)包括汽车行业相关的上中下游,原材料,造车,组装架构等企业!
所有的指标均为上市公司新能源汽车企业、新能源汽车行业,主要内容包括:
基本信息、财务指标、企业创新等
具体指标见下图
附件列表
微信图片_20241211211752.png

原图尺寸 121.26 KB

微信图片_20241211211752.png

微信图片_20241211211755.png

原图尺寸 130.94 KB

微信图片_20241211211755.png

微信图片_20241211211758.png

原图尺寸 48.02 KB

微信图片_20241211211758.png

新能源企业基本信息

大小:85 Bytes

只需: RMB 30 元  马上下载

二维码

扫码加我 拉你入群

请注明:姓名-公司-职位

以便审核进群资格,未注明则拒绝

相关推荐
栏目导航
热门文章
推荐文章

说点什么

分享

扫码加好友,拉您进群
各岗位、行业、专业交流群