经管之家App
让优质教育人人可得
立即打开
全部版块
我的主页
›
论坛
›
提问 悬赏 求职 新闻 读书 功能一区
›
经管文库(原现金交易版)
2011-2023年上市公司新质生产力评价体系原始数据+do代码+测算结果
楼主
noooowo
474
0
收藏
2024-12-25
2011-2023年上市公司新质生产力评价体系原始数据+do代码+测算结果
一、数据说明:
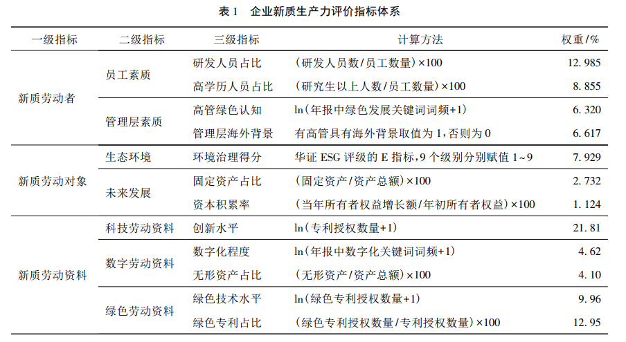
企业新质生产力是以劳动者、劳动资料、劳动对象及其优化组合的质变为基本内涵,以全要素生产率提升为核心标志的先进生产力。它涉及领域新、技术含量高,依靠创新驱动是其中的关键。新质生产力代表一种生产力的跃迁,是科技创新在其中发挥主导作用的生产力,具有高效能、高质量、可持续等特征。
本数据参考文献:
[1]李心茹,田增瑞,常焙筌.新质生产力、资源利用与企业组织韧性[J].西部论坛,2024,34(04):35-49.
二、数据包含文件:
原始数据、参考文献、测算结果、do代码
数据指标:
股票代码
年份
NPRO
新质生产力
E分数
数字化转型程度
无形资产占比
研发人员数量占比
绿色技术水平
绿色专利占比
研究生
以上人数占比
固定资产占比
董监高是否具有海外背景
资本积累率A
高管绿色认知
创新水平
行业代码
行业名称
所属省份
所属省份代码
所属城市
所属城市代码
三、数据预览:
2011-2023年上市公司新质生产力评价体系原始数据+do代码+测算结果.zip
大小:(39.98 MB)
只需: RMB 19元
马上下载
do代码:
结果预览:
扫码加我 拉你入群
请注明:姓名-公司-职位
以便审核进群资格,未注明则拒绝
相关推荐
2000-2020年上市公司专利引用原始数据
【完整】上市公司创新投入15种指标数据集构造,参考顶刊文献并含详细构造过程指导!!
2008-2020年上市公司高管团队异质性数据含代码、计算过程、原始数据
2021-1990年上市公司中央国企划分、地方国企划分、非国企划分-原始数据+计算结果+计算
上市公司MDA管理层讨论与经营情况分析语料语调可读性含文本TXT原始数据1999-2021
2021-2008年上市公司企业高管海外经历数据-代码+结果数据+原始数据
包括原始数据、计算代码和最终计算结果2022-2000年上市公司企业客户重要性数据
【详细,顶刊方法!】2000-2022上市公司非效率投资数据大合集,赠原始数据!
最全上市公司-专利质量测算数据集-含原始数据(1990-2022年)
【热点指标,详细!】2000-2022上市公司客户重要性合集,4大指标,附原始数据!
栏目导航
经管文库(原现金交易版)
CFA、CVA、FRM等金融考证论坛
真实世界经济学(含财经时事)
金融类
CMA管理会计
行业分析报告
热门文章
通用指标与场景指标:CDA数据分析师的核心分 ...
2024年合集 ESG评级数据大全(彭博 华证 Wi ...
中国企业高质量发展展望穿越周期与聚力创新
多模态大语言模型技术发展报告
复变函数专题选讲
《那年2003:我双手插兜,搞钱不知什么叫对 ...
在概率与代码之间:Agent Skills 是 AI 的枷 ...
CDA数据分析脱产就业班于2026年3月7日开班! ...
参数估计:CDA数据分析师的核心推断工具,用 ...
GeoSaaS永久会员版
推荐文章
【完整】上市公司创新投入15种指标数据集构造,参考顶刊文献并含详细构造过程指导!!
【原文数据】2007-2023年上市公司耐心资本数据大全,附原始数据和测算代码,多方法!
【推荐】1994-2023年上市公司公众(媒体)关注度数据合集,含原始数据近6000家企业!
【真实原创】2011-2023年上市公司新质生产力,附原始数据、详细代码与5篇权威文献!!
1985-2022年上市公司专利知识宽度(创新质量)多种结果、全部原始数据和测算代码!!
2026JG学术冬训营:从Stata初高到Python机器 ...
说点什么
分享
微信
QQ空间
QQ
微博
扫码加好友,拉您进群
各岗位、行业、专业交流群