全部版块 我的主页
论坛 提问 悬赏 求职 新闻 读书 功能一区 经管文库(原现金交易版)
390 0
2024-12-28
高质量发展数据库时间范围:
区域高质量发展(2011-2023)
企业高质量发展(2015-2023)
简介:
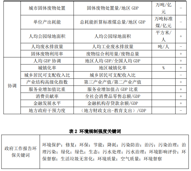
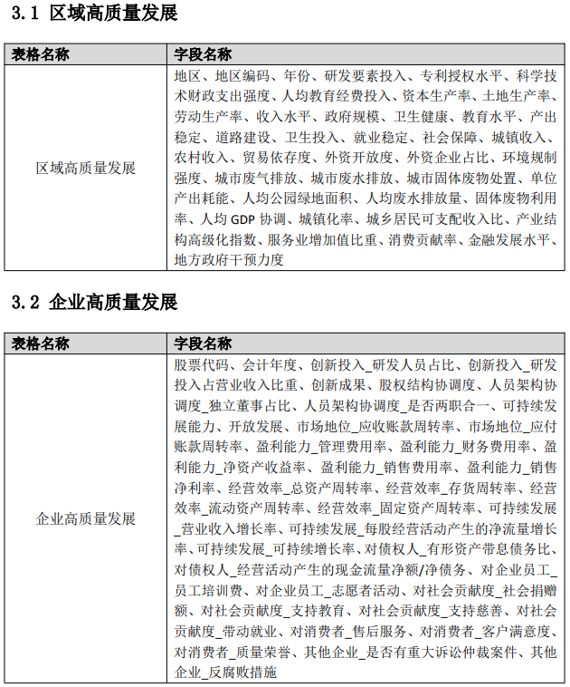
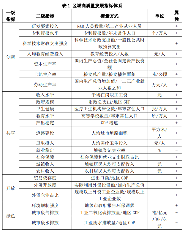
高质量发展数据库(HQDD)结合政策指向和相关文献研究,构建我国区域经济高质量发展、我国企业高质量发展指标体系,从创新、共享、绿色、协调、开放、经营等多维度,对区域和企业高质量发展水平进行测度。HQDD 指标体系内容详实,符合新发展理念。其中,区域及企业高质量发展指标体系构建详见下图。
参考文献:
[1] 李桂君,田宗博,宋砚秋.地方政府债务对城市经济高质量发展的影响研究[J].中央财经大学学报,2023(01):3-14.
[2] 林艳丽,江润泽,刘嘉卿.东北经济高质量发展水平测度、动态演进与地区差异[J].当代经济研究,2024(04):116-128. [3] 张月,王凤.数智赋能与国有企业高质量发展——来自 “上云用数赋智”的经验证据[J/OL].软科学.
[4] 冯永琦,林凰锋.数字金融赋能企业高质量发展的作用机制与实现路径[J/OL].当代经济科学.


附件列表
微信图片_20241228162336.png

原图尺寸 184.12 KB

微信图片_20241228162336.png

微信图片_20241228162326.png

原图尺寸 126.74 KB

微信图片_20241228162326.png

微信图片_20241228162322.png

原图尺寸 57.97 KB

微信图片_20241228162322.png

微信图片_20241228162318.png

原图尺寸 136.32 KB

微信图片_20241228162318.png

微信图片_20241228162146.png

原图尺寸 246.42 KB

微信图片_20241228162146.png

微信图片_20241228162315.png

原图尺寸 25.79 KB

微信图片_20241228162315.png

微信图片_20241228162312.png

原图尺寸 43.25 KB

微信图片_20241228162312.png

打包(企业+区域+说明书)

大小:85 Bytes

只需: RMB 40 元  马上下载

二维码

扫码加我 拉你入群

请注明:姓名-公司-职位

以便审核进群资格,未注明则拒绝

相关推荐
栏目导航
热门文章
推荐文章

说点什么

分享

扫码加好友,拉您进群
各岗位、行业、专业交流群