全部版块 我的主页
论坛 提问 悬赏 求职 新闻 读书 功能一区 经管文库(原现金交易版)
218 0
2025-02-04
上市公司股票市场羊群效应指标表(日)1990-2024不考虑现金红利再投资的市场回报率(总市值平均法)等
日度数据

数据来源:基于上市公司年报、公告数据整理,及相关省、市数据
数据范围:沪深北证 上市公司 A股,含主板、中小企业板、创业板、科创板、北京证券交易所的服务板块
主要指标:
市场类型        交易日期        是否剔除ST股        是否剔除金融股        考虑现金红利再投资的市场回报率(等权平均法)        不考虑现金红利再投资的市场回报率(等权平均法)        考虑现金红利再投资的市场回报率(流通市值平均法)        不考虑现金红利再投资的市场回报率(流通市值平均法)        考虑现金红利再投资的市场回报率(总市值平均法)        不考虑现金红利再投资的市场回报率(总市值平均法)        CSSD(考虑再投资等权平均法)        CSSD(不考虑再投资等权平均法)        CSSD(考虑再投资流通市值平均法)        CSSD(不考虑再投资流通市值平均法)        CSSD(考虑再投资总市值平均法)        CSSD(不考虑再投资总市值平均法)        CSAD(考虑再投资等权平均法)        CSAD(不考虑再投资等权平均法)        CSAD(考虑再投资流通市值平均法)        CSAD(不考虑再投资流通市值平均法)        CSAD(考虑再投资总市值平均法)        CSAD(不考虑再投资总市值平均法)        股票个数


其中:
MarketType [市场类型] - 1=上证A股市场;2=上证B股市场;4=深证A股市场;5=沪深A股市场;8=深证B股市场;10=沪深B股市场;15=沪深AB股市场;16=创业板;20=深证A股和创业板;21=沪深A股和创业板;31=沪深AB股和创业板;32=科创板;33=上证A股和科创板;37=沪深A股和科创板;47=沪深AB股和科创板;53=沪深A股和创业板和科创板;63=沪深AB股和创业板和科创板;64=北证A股市场;69=沪深京A股市场;79=沪深京AB股市场;85=沪深京A股和创业板;95=沪深京AB股和创业板;101=沪深京A股和科创板;111=沪深京AB股和科创板;117=沪深京A股和创业板和科创板;127=沪深京AB股和创业板和科创板。
Trddt [交易日期] - YYYY-MM-DD。
ST [是否剔除ST股] - 0;未剔除ST股;1;剔除ST股;
Finance [是否剔除金融股] - 0;未剔除金融股;1;剔除金融股;
Dretwdeq [考虑现金红利再投资的市场回报率(等权平均法)] - 字段说明见说明书“3.1.4 市场回报率的计算-(1)等权平均法”。
Dretmdeq [不考虑现金红利再投资的市场回报率(等权平均法)] - 字段说明见说明书“3.1.4 市场回报率的计算-(1)等权平均法”。
Dretwdos [考虑现金红利再投资的市场回报率(流通市值平均法)] - 字段说明见说明书“3.1.4 市场回报率的计算-(2)流通市值平均法”。
Dretmdos [不考虑现金红利再投资的市场回报率(流通市值平均法)] - 字段说明见说明书“3.1.4 市场回报率的计算-(2)流通市值平均法”。
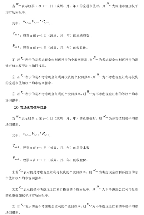
Dretwdtl [考虑现金红利再投资的市场回报率(总市值平均法)] - 字段说明见说明书“3.1.4 市场回报率的计算-(3)总市值平均法”。
Dretmdtl [不考虑现金红利再投资的市场回报率(总市值平均法)] - 字段说明见说明书“3.1.4 市场回报率的计算-(3)总市值平均法”。
CSSD1 [CSSD(考虑再投资等权平均法)] - 收益率标准差指标,其中个股及市场收益率分别是:个股收益率:考虑现金红利再投资的日个股回报率;市场收益率:考虑现金红利再投资的市场回报率(等权平均法);
CSSD2 [CSSD(不考虑再投资等权平均法)] - 收益率标准差指标,其中个股及市场收益率分别是:个股收益率:不考虑现金红利再投资的日个股回报率;市场收益率:不考虑现金红利再投资的市场回报率(等权平均法);
CSSD3 [CSSD(考虑再投资流通市值平均法)] - 收益率标准差指标,其中个股及市场收益率分别是:个股收益率:考虑现金红利再投资的日个股回报率;市场收益率:考虑现金红利再投资的市场回报率(流通市值平均法);
CSSD4 [CSSD(不考虑再投资流通市值平均法)] - 收益率标准差指标,其中个股及市场收益率分别是:个股收益率:不考虑现金红利再投资的日个股回报率;市场收益率:不考虑现金红利再投资的市场回报率(流通市值平均法);
CSSD5 [CSSD(考虑再投资总市值平均法)] - 收益率标准差指标,其中个股及市场收益率分别是:个股收益率:考虑现金红利再投资的日个股回报率;市场收益率:考虑现金红利再投资的市场回报率(总市值平均法);
CSSD6 [CSSD(不考虑再投资总市值平均法)] - 收益率标准差指标,其中个股及市场收益率分别是:个股收益率:不考虑现金红利再投资的日个股回报率;市场收益率:不考虑现金红利再投资的市场回报率(总市值平均法);
CSAD1 [CSAD(考虑再投资等权平均法)] - 收益率绝对偏差指标,其中个股及市场收益率分别是:个股收益率:考虑现金红利再投资的日个股回报率;市场收益率:考虑现金红利再投资的市场回报率(等权平均法);
CSAD2 [CSAD(不考虑再投资等权平均法)] - 收益率绝对偏差指标,其中个股及市场收益率分别是:个股收益率:不考虑现金红利再投资的日个股回报率;市场收益率:不考虑现金红利再投资的市场回报率(等权平均法);
CSAD3 [CSAD(考虑再投资流通市值平均法)] - 收益率绝对偏差指标,其中个股及市场收益率分别是:个股收益率:考虑现金红利再投资的日个股回报率;市场收益率:考虑现金红利再投资的市场回报率(流通市值平均法);
CSAD4 [CSAD(不考虑再投资流通市值平均法)] - 收益率绝对偏差指标,其中个股及市场收益率分别是:个股收益率:不考虑现金红利再投资的日个股回报率;市场收益率:不考虑现金红利再投资的市场回报率(流通市值平均法);
CSAD5 [CSAD(考虑再投资总市值平均法)] - 收益率绝对偏差指标,其中个股及市场收益率分别是:个股收益率:考虑现金红利再投资的日个股回报率;市场收益率:考虑现金红利再投资的市场回报率(总市值平均法);
CSAD6 [CSAD(不考虑再投资总市值平均法)] - 收益率绝对偏差指标,其中个股及市场收益率分别是:个股收益率:不考虑现金红利再投资的日个股回报率;市场收益率:不考虑现金红利再投资的市场回报率(总市值平均法);
Cn [股票个数] - 参与计算的股票个数。





501c8aa29356bdff5444d90755606c0.png bf357e918cc5f6e5f8176fcb5ae3b91.png


a414d226eb6e4f6839aa68a5e8ccdd4.png


二维码

扫码加我 拉你入群

请注明:姓名-公司-职位

以便审核进群资格,未注明则拒绝

相关推荐
栏目导航
热门文章
推荐文章

说点什么

分享

扫码加好友,拉您进群
各岗位、行业、专业交流群