全部版块 我的主页
论坛 提问 悬赏 求职 新闻 读书 功能一区 经管文库(原现金交易版)
395 0
2025-02-20
时间跨度:1990-2022年
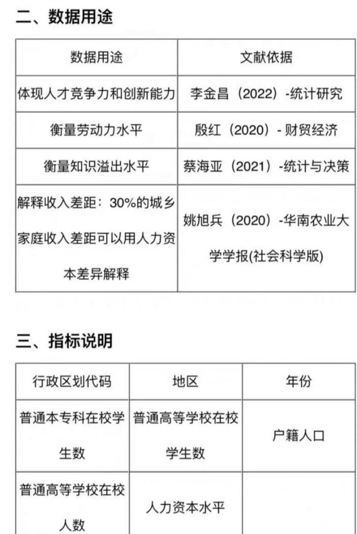
参考《管理世界》中詹新宇(2020)的做法,本文对地级市的人力资本水平进行测算,其中人力资本水平用地级市的普通高等学校在校学生数占该地区总人口比重来反映

计算公式:人力资本水平=普通高等学校在校学生人数/户籍人数(总人口)

数据说明:
此数据集有少量的数值缺失(注意是官方公布的缺失,而不是搜集上的缺失!),该数据是我们课题组花费了很长时间搜集整理的,绝不插值拟合!目前网上有人号称数据没有缺失,并且号称自己是从各个途径搜集到的,官方来源都缺失的数据(大家看看文献就知道啦),也不知道他的数是哪来的,大概率都是拿插值凑齐的!这种人是非常不负责任的!这种数据也不符合论文写作规范!数据分享应该把真实情况告诉大家,让大家有知情权,可以自行选择用插值法还是其他处理方式,而不是造假!

本数据提供原始数据、线性插值2个版本,大家可自行选择!

我们博士课题组都是非常朴实的人,不擅长说那些虚假的语言进行宣传营销,来此论坛的目的就是想和大家一起共享成果,一起交流进步,有任何问题欢迎大家私信交流,希望大家可以互相尊重劳动成果,严禁转售获利!最后也祝大家科研顺利!

11.jpg

附件列表
二维码

扫码加我 拉你入群

请注明:姓名-公司-职位

以便审核进群资格,未注明则拒绝

相关推荐
栏目导航
热门文章
推荐文章

说点什么

分享

扫码加好友,拉您进群
各岗位、行业、专业交流群