经管之家App
让优质教育人人可得
立即打开
全部版块
我的主页
›
论坛
›
提问 悬赏 求职 新闻 读书 功能一区
›
经管文库(原现金交易版)
合工大合肥工业大学信息系统分析与设计期末试卷及答案
楼主
saraexam88
301
0
收藏
2025-04-01
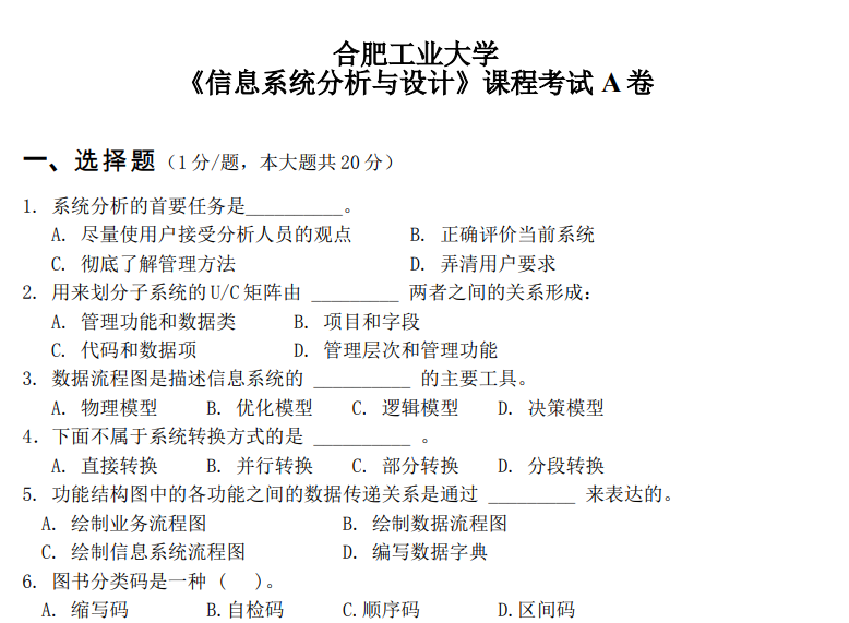
01合工大合肥工业大学信息系统分析与设计及答案一套(即一年的)
02合工大合肥工业大学信息系统分析与设计及答案一套(即一年的)
02合工大合肥工业大学信息系统分析与设计及答案一套(即一年的).pdf
大小:(256.27 KB)
只需: RMB 5元
马上下载
01合工大合肥工业大学信息系统分析与设计及答案一套(即一年的).pdf
大小:(279.34 KB)
只需: RMB 5元
马上下载
扫码加我 拉你入群
请注明:姓名-公司-职位
以便审核进群资格,未注明则拒绝
相关推荐
合肥工业大学诚聘经济类英才
合肥工业大学:产业经济学
华夏立国传
合肥工业大学开13门研究生创新综合实验必修课
国际名校公开课:合肥工业大学公开课:企业管理与新思维【第三集】
合肥工业大学管理学院_合肥工业大学管理学院怎么样_合肥工业大学管理学院官网_是几本
合肥工业大学2014年招生章程
合肥工业大学2007年全日制普通本科生招生章程
合肥工业大学2006年招生章程
合肥工业大学特色专业介绍_勘查技术与工程_专业课程介绍_专业排名_就业方向
栏目导航
经管文库(原现金交易版)
金融实务版
新手入门区
市场行情分析
爱问频道
灌水吧
热门文章
CDA 认证考试大纲 2025 重磅更新:一二级考 ...
CDA数据分析师实战:因子分析的业务应用与落 ...
Gemini准确率从21%飙到97%!谷歌只用了这一 ...
Introductory Econometrics: A Modern Appr ...
如盈财女:1.19黄金回踩顺势做多,原油高空 ...
CDA数据分析脱产就业班于2025年12月08日开班 ...
图书:历史照进现实
optimization algorithms: ai techniques f ...
兴业研究-库存周期分析
【资料共享】Python入门资料与产品经理学习 ...
推荐文章
合肥工业大学:产业经济学
合肥工业大学诚聘经济类英才
合肥工业大学管理学院_合肥工业大学管理学院怎么样_合肥工业大学管理学院官网_是几本
合肥工业大学开13门研究生创新综合实验必修课
合肥工业大学特色专业介绍_信息管理与信息系统_专业课程介绍_专业排名_就业方向
【必看】【本版版规,欢迎发悬赏贴求助】
说点什么
分享
微信
QQ空间
QQ
微博
扫码加好友,拉您进群
各岗位、行业、专业交流群