经管之家App
让优质教育人人可得
立即打开
全部版块
我的主页
›
论坛
›
提问 悬赏 求职 新闻 读书 功能一区
›
经管文库(原现金交易版)
世界能源统计年鉴(2005-2024 年)
楼主
拾荒shaonian
322
0
收藏
2025-04-16
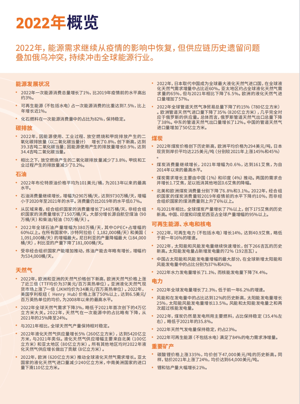
数据年限:2005-2024 年,包含2023年、2024年世界能源展望报告数据格式:pdf、excel数据内容:BP世界能源统计年鉴,全球世界各国地区石油天然气电力等生产消费情况。未括号说明的,均为中文版,英文版表格可对照中文版来看。
世界能源统计年鉴(2005-2024 年)(1)
大小:(85 Bytes)
只需: RMB 20元
马上下载
扫码加我 拉你入群
请注明:姓名-公司-职位
以便审核进群资格,未注明则拒绝
相关推荐
BP世界能源统计2005
2007年世界能源统计报告(7月2日发布)
BP08年世界能源统计回顾
BP世界能源统计数据2007
BP世界能源统计数据 2008
《BP世界能源统计2008》
【非券商】BP2009世界能源统计年鉴 --发表2009年6月
BP世界能源统计(2009年6月)
BP的世界能源统计2009【2009.6发布】
2009年六月世界能源统计
栏目导航
经管文库(原现金交易版)
金融实务版
灌水吧
行业分析报告
经管在职研
数据交流中心
热门文章
表格结构数据的核心特征及具象实例解析
毕马威 - 中国内地与香港IPO市场2025年回顾 ...
高教现代数学基础23 矩阵计算六讲 徐树方,钱 ...
安徽全省一盘棋发力汽车产业
【24顶刊热点!】2000-2024上市公司股价崩盘 ...
求Journal of Computational and Graphical ...
查找文献Digital mapping of soil organic ...
【自用整理,24更新!】1999-2024我国省级知识 ...
《技术的本质》epub版本
精准匹配,菁英相伴--经管之家单身俱乐部, ...
推荐文章
【独家发布】BP :2013世界能源统计评估(2013年6月12日发布)--象征性1币
BP2016年世界能源统计年鉴
BP世界能源统计年鉴(2000-2020)
08 09中国能源发展报告 09世界能源统计年鉴
BP 世界能源统计2011 解读
2026JG学术冬训营:从Stata初高到Python机器 ...
说点什么
分享
微信
QQ空间
QQ
微博
扫码加好友,拉您进群
各岗位、行业、专业交流群