全部版块 我的主页
论坛 提问 悬赏 求职 新闻 读书 功能一区 经管文库(原现金交易版)
478 0
2025-05-18
数据介绍:
  • 年份:2002-2025
  • 围:31省
  • 文件格式:Dta格式(使用Stata打开)、Xlsx格式(使用Excel打开)
  • 代码格式:do文件(Stata 14/15/16/17/18)


1.png



计算说明:

指标说明:ZF、数字关键词词频为各地区每年发布的工作报告中ZF数字这两个关键词出现的频率即数字经济发展关注度。数字经济发展关柱度分组变量是以各地区词频数的均值为标准将总样本划分为ZF数字经济发展关注度高地区和ZF数字经济发展关注度低地区两个子样本。数字经济发展关注度高的地区,该变量赋值为1;数字经济发展关注度低的地区,该变量赋值为0。

缺失情况说明:2002年度之前的部分市早年工作报告已缺失无法搜集,缺失部分已剔除不在样本中。2002-2025年度期间数据不存在缺失值,词频文件为“原始数据xlsx”、“原分析始数据.dta”。

处理说明:本资料所使用的词频数据为使用Python对地方ZF工作报告进行文本分析后获得(jieba分词,停用词表使用哈工大停用词表),后续使用Stata进行整理,最终形成面板数据形式。




参考文献:

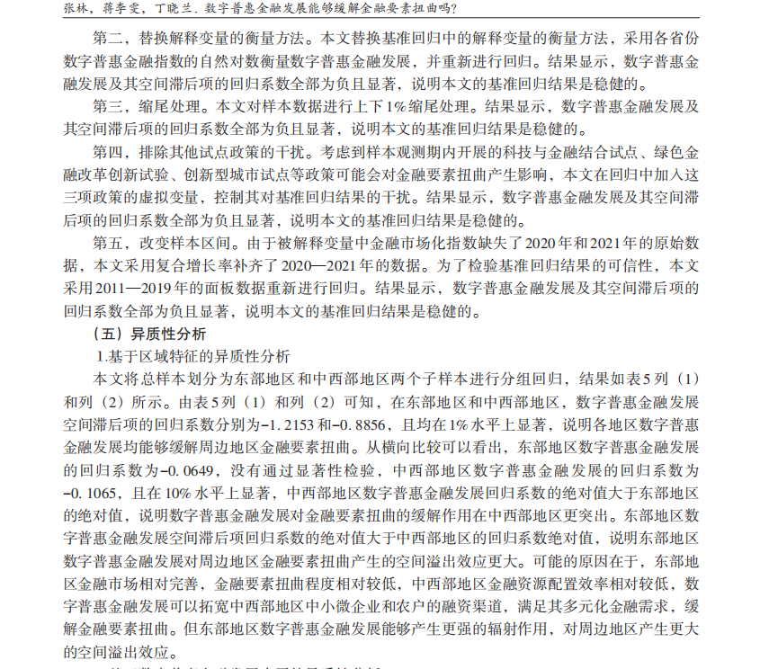
  • 张林,蒋李雯,丁晓兰.数字普惠金融发展能够缓解金融要素扭曲吗?[J].财经问题研究,2025,(04):82-97.


4.png




代码:

3.png




结果数据

2.png


二维码

扫码加我 拉你入群

请注明:姓名-公司-职位

以便审核进群资格,未注明则拒绝

相关推荐
栏目导航
热门文章
推荐文章

说点什么

分享

扫码加好友,拉您进群
各岗位、行业、专业交流群