全部版块 我的主页
论坛 提问 悬赏 求职 新闻 读书 功能一区 经管文库(原现金交易版)
186 0
2025-05-24
中国新能源汽车进出口贸易进口出口全球世界各国地区数据2024-2017分纯电动插电式混动等


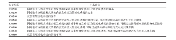
数据指标:参考顶刊《经济地理》丛海彬(2021)老师的做法,新能源汽车泛指所有不单纯使用传统化石燃料作为动力来源的汽车。具体而言,采用太阳能、电能、氢能及生物燃料等作为部分或全部动力来源的汽车类型都可归类为新能源汽车。目前国内主流定义判断标准主要参考中国工信部于2009年发布的《新能源汽车生产企业及产品准入管理规则》:新能源汽车是指采用非常规的车用燃料作为动力来源(或使用常规的车用燃料、采用新型车载动力装置),综合车辆的动力控制和驱动方面的先进技术,形成的技术原理先进,具体如下图参考文献图片展示



资料范围:出口数据从2018年开始,2615个样本,205个国家和地区;进口数据从2017年开始,213个样本,29个国家和地区(由于中国新能源汽车领先所以进口数据相对样本较少)
具体指标为:

出口:年份        地区        贸易伙伴编码        贸易伙伴名称        流向        商品编码        商品名称        美元                                

进口:年份        地区        贸易伙伴编码        贸易伙伴名称        流向        商品编码        商品名称        美元



参考文献:丛海彬,邹德玲,高博,等.“一带一路”沿线国家新能源汽车贸易网络格局及其影响因素[J].经济地理,2021,41(07):109-118.DOI:10.15957/j.cnki.jjdl.2021.07.012.


8b66ce3d3e9513a68c7a01174a73fe0.png
附件列表
e0e6a2b7ace6833716d7dbffa193794.png

原图尺寸 59.12 KB

e0e6a2b7ace6833716d7dbffa193794.png

二维码

扫码加我 拉你入群

请注明:姓名-公司-职位

以便审核进群资格,未注明则拒绝

相关推荐
栏目导航
热门文章
推荐文章

说点什么

分享

扫码加好友,拉您进群
各岗位、行业、专业交流群