立即打开
数据介绍:
- 年份:2000-2024
- 范围:A股上市公司
- 三个版本:短债长用&短贷长投(未缩尾未剔除)、短债长用&短贷长投(已缩尾未剔除)、短债长用&短贷长投(已缩尾已剔除金融STPT)
- 文件格式:Dta格式(使用Stata打开)、Xlsx格式(使用Excel打开)
- 注:提供了剔除所需数据和剔除代码,若无需做该项剔除处理,自行删除相关代码重新运行即可
- 行业参照证监会2012年行业分类标准,制造业用二级行业分类,其他用一级分类来计算并对连续型变量进行了1%和99%分位数的缩尾处理
- 代码格式:do文件(Stata 14/15/16/17/18)
计算说明
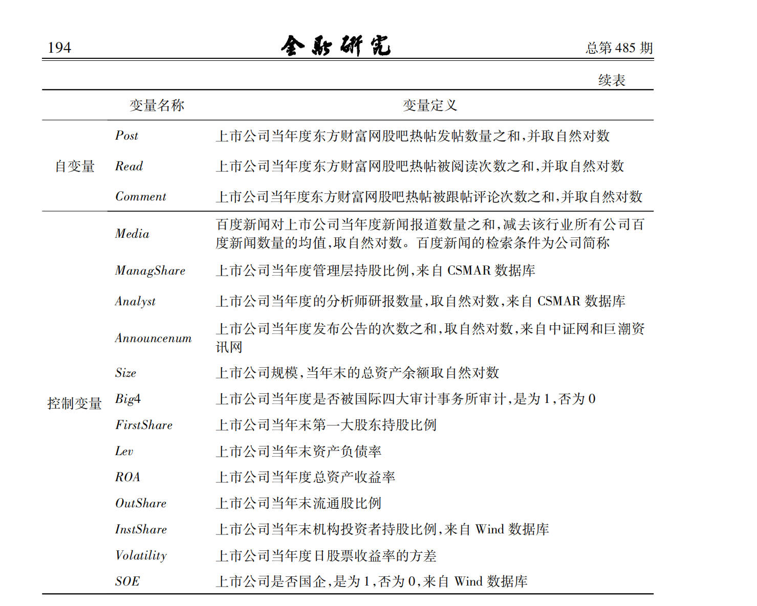
Post:上市公司当年度东方财富网股吧发帖数量之和加1并取自然对数
Positive:上市公司当年度东方财富网股吧正面帖子数量之和加1并取自然对数
Negative:上市公司当年度东方财富网股吧负面帖子数量之和加1并取自然对数
Neutral:上市公司当年度东方财富网股吧中性帖子数量之和加1并取自然对数
Read:上市公司当年度东方财富网股吧被阅读次数之和加1并取自然对数
Comment:上市公司当年度东方财富网股吧被跟帖评论次数之和加1并取自然对数
参考文献
[1]江轩宇, 朱琳, 伊志宏. 网络舆论关注与企业创新[J]. 经济学(季刊), 2021(1):22.
[2]王丹, 孙鲲鹏, 高皓. 社交媒体上"用嘴投票"对管理层自愿性业绩预告的影响[J]. 金融研究, 2020, 000(011):188-206.[3]杨晓兰,沈翰彬,祝宇.本地偏好、投资者情绪与股票收益率:来自网络论坛的经验证据[J].金融研究,2016,(12):143-158.
[4]孙鲲鹏,王丹,肖星.互联网信息环境整冶与社交媒体的公司治理作用[].管理世界,2020,36(07):106-132
代码:

数据量:
描述性统计:
结果数据:
扫码加我 拉你入群
请注明:姓名-公司-职位
以便审核进群资格,未注明则拒绝
相关推荐
栏目导航
热门文章
推荐文章
扫码加好友,拉您进群