全部版块 我的主页
论坛 提问 悬赏 求职 新闻 读书 功能一区 经管文库(原现金交易版)
140 0
2025-07-25
2024内-外部薪酬差距
具体数据请看图片,最新制作,新鲜出炉数据
A股上市公司高管薪酬数据集
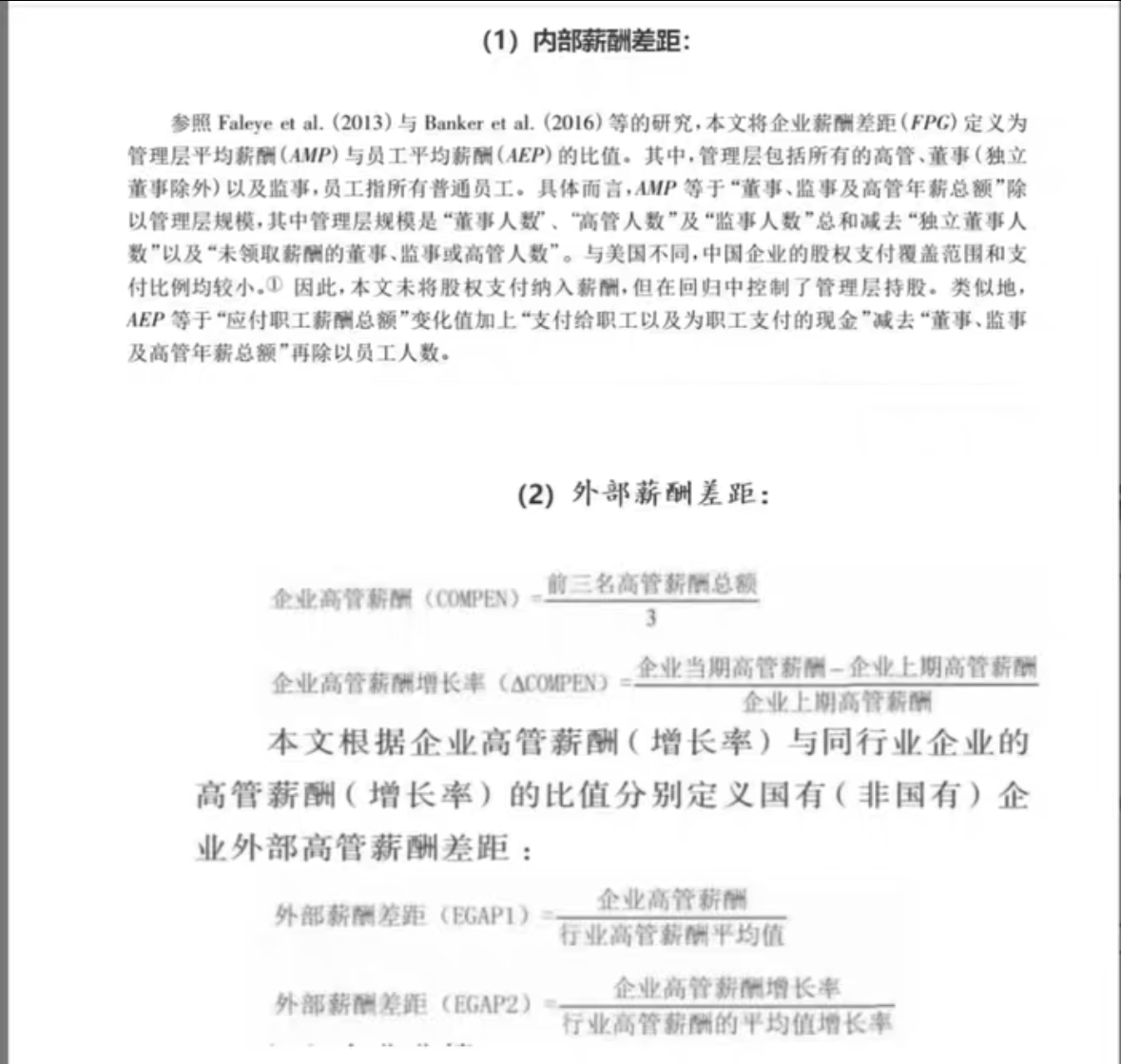
内部薪酬差距2024
外部薪酬差距2024
数据+处理流程+最终结果
2、样本处理选择全部A股上市公司
3、参考文献
[1]周蓓蓓,曹建安,段兴民.上市公司高管相对薪酬差距与公司绩效相关性研究[J].商业研究,2009(02):184-188.DOI:10.13902/j.cnki.syyj.2009.02.026.
[1]孔东民,徐茗丽,孔高文.企业内部薪酬差距与创新[J].经济研究,2017,52(10):144-157.
[1]黎文靖,岑永嗣,胡玉明.外部薪酬差距激励了高管吗——基于中国上市公司经理人市场与产权性质的经验研究[J].南开管理评论,2014,17(04):24-35.
附件列表
c7db37ab2f53a76578b5d9ec00aceb0.png

原图尺寸 88.71 KB

c7db37ab2f53a76578b5d9ec00aceb0.png

835e935d54fd24a150514ebcda5ed5f.png

原图尺寸 31.32 KB

835e935d54fd24a150514ebcda5ed5f.png

d49116a7a47adc0f5afd6cc9d9dd857.png

原图尺寸 66.88 KB

d49116a7a47adc0f5afd6cc9d9dd857.png

8e7494cb0ff7cf70b1d05edfe0ce09f.png

原图尺寸 113.33 KB

8e7494cb0ff7cf70b1d05edfe0ce09f.png

38b5d1ecaa29b84ba645dc6d2c9f309.png

原图尺寸 69.04 KB

38b5d1ecaa29b84ba645dc6d2c9f309.png

505ff1ab9a2f2494f552a916bf456d2.png

原图尺寸 53.03 KB

505ff1ab9a2f2494f552a916bf456d2.png

f23396be6517a481ce0d6cf6ecd68a3.jpg

原图尺寸 320.6 KB

f23396be6517a481ce0d6cf6ecd68a3.jpg

内外部差距打包

大小:76 Bytes

只需: RMB 35 元  马上下载

外部薪酬差距24

大小:76 Bytes

只需: RMB 19 元  马上下载

内部薪酬差距24

大小:76 Bytes

只需: RMB 19 元  马上下载

二维码

扫码加我 拉你入群

请注明:姓名-公司-职位

以便审核进群资格,未注明则拒绝

相关推荐
栏目导航
热门文章
推荐文章

说点什么

分享

扫码加好友,拉您进群
各岗位、行业、专业交流群