全部版块 我的主页
论坛 提问 悬赏 求职 新闻 读书 功能一区 经管文库(原现金交易版)
797 0
2025-09-08
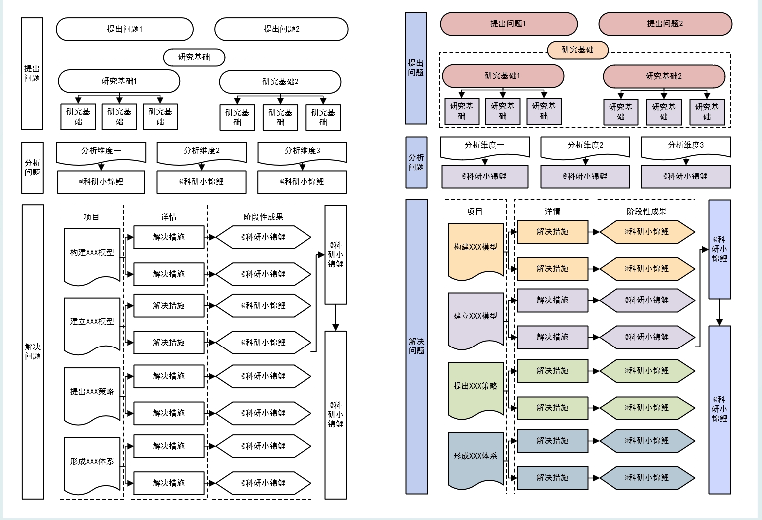
重磅推出【原创】技术路线图模板visio格式10份 课题申报书 硕博士论文可用

1.技术路线图是vsdx格式,一共10份,每份都有彩色和黑白的双版本,需要要Visio2013之后的版本打开(可以看一下图片展示的格式)。


2.商品为原创,禁止二次倒卖!!!请认准小锦鲤(经管之家:xiaojinli88)图片是截图的模板内容。

直接替换文字/配色 秒出专业级图表

【全周期覆盖】开题/论文/答辩/项目申报

【懒人友好】模块化架构+智能连接线
无需复杂操作 拖拽就能用







附件列表
1.png

原图尺寸 427.28 KB

1.png

5.png

原图尺寸 538.33 KB

5.png

6.png

原图尺寸 571.2 KB

6.png

7.png

原图尺寸 406.08 KB

7.png

8.png

原图尺寸 614.44 KB

8.png

9.png

原图尺寸 485.9 KB

9.png

10.png

原图尺寸 570.04 KB

10.png

二维码

扫码加我 拉你入群

请注明:姓名-公司-职位

以便审核进群资格,未注明则拒绝

相关推荐
栏目导航
热门文章
推荐文章

说点什么

分享

扫码加好友,拉您进群
各岗位、行业、专业交流群