全部版块 我的主页
论坛 提问 悬赏 求职 新闻 读书 功能一区 经管文库(原现金交易版)
253 0
2025-09-19
数据名称:上市公司ZF采购 时间范围:2015-2024
数据说明:上市公司ZF采购数据库是根据ZF采购合同订单,整理采购订单中关键信息,将供应商名称与上市公司及其参控股公司名称相匹配而得。此外,还通过文本分析方法,分别识别了ZF对上市公司的数字采购合同订单和绿色采购合同订单。
数据内容:
上市公司ZF采购
上市公司ZF数字采购
上市公司ZF绿色采购
ZF采购供应商基本信息
样本数据:

政府采购.png
附件:绿色采购和数字采购的关键词 数字化.png
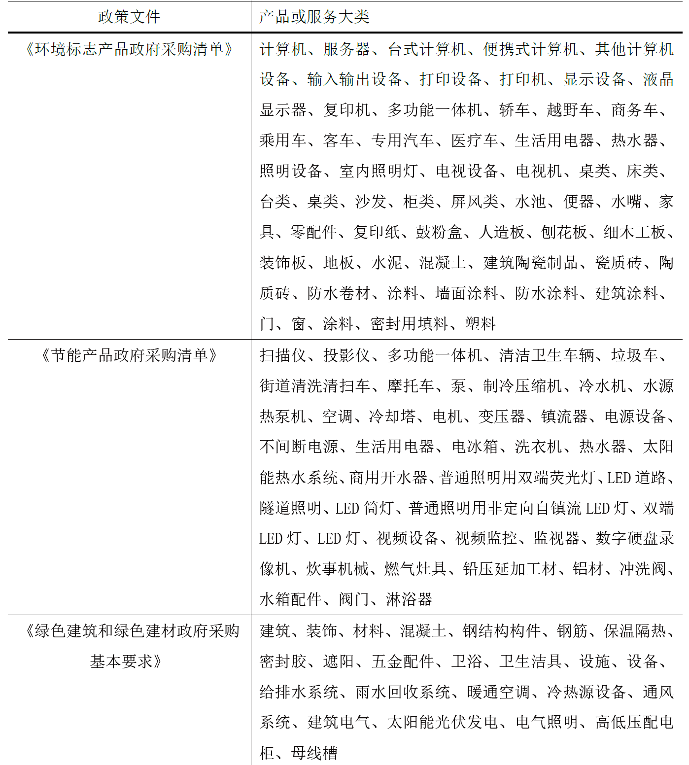
绿色采购.png
参考文献:
[1] 申志轩,祝树金,文茜,等.ZF数字采购与企业数字化转型[J].数量经济技术经济研究,2024,41(05):71-91.
[2] 江鑫,胡文涛,许文立,等.ZF绿色采购如何激发企业绿色创新活力[J].数量经济技术经济研究,2024,41(11):200-220.


附件列表

全部的四张表+说明书

大小:85 Bytes

只需: RMB 100 元  马上下载

政府采购供应商基本信息

大小:85 Bytes

只需: RMB 30 元  马上下载

上市公司政府数字采购

大小:85 Bytes

只需: RMB 30 元  马上下载

上市公司政府绿色采购

大小:85 Bytes

只需: RMB 30 元  马上下载

上市公司政府采购

大小:85 Bytes

只需: RMB 30 元  马上下载

二维码

扫码加我 拉你入群

请注明:姓名-公司-职位

以便审核进群资格,未注明则拒绝

相关推荐
栏目导航
热门文章
推荐文章

说点什么

分享

扫码加好友,拉您进群
各岗位、行业、专业交流群