全部版块 我的主页
论坛 提问 悬赏 求职 新闻 读书 功能一区 经管文库(原现金交易版)
55 0
2025-11-11
上市公司高管风险偏好数据(2007-2024)/主成分分析法,原始数据、计算代码、最终结果及参考文献,整理好的面板数据,excel或stata版本


一、时间跨度:2007-2024年,5万+观测值,测算结果已剔除金融行业,剔除ST、*ST或PT类公司样本(在代码里面剔除,可以修改自己的筛选条件)剔除缺失值,对连续变量进行缩尾处理


二、数据来源:GUOTAI安


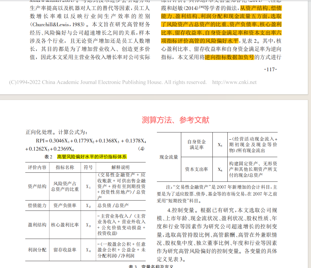
三、测算方法
参考郭道燕等(2016)的做法从资产结构、偿债能力、盈利结构、利润分配和现金流量五个方面选取6项指标,采用主成分分析方法对上市公司高管风险偏好进行测算
测算方法.png

四、数据指标


附件1 测算结果
证券代码、年份、证券简称、风险资产占总资产比重、资产负债率、核心盈利比率、留存收益率、自身资金充足率、资本支出率、高管风险偏好
测算结果.png

附件2 数据合集
含测算结果、代码、文献、原始数据(包括交易性金融资产、应收账款净额、可供出售金融资产净额、持有至到期投资净额、投资性房地产净额、资产总计、负债合计、盈余公积、未分配利润、营业收入、投资收益、公允价值变动收益、加营业外收入、净利润、经营活动产生的现金流量净额等20+变量数据)
数据合集.png
代码.png 原始数据.png

五、参考文献
郭道燕, 黄国良, 张亮亮. 高管财务经历、风险偏好与公司超速增长——来自中国经济“黄金期”的经验证据[J]. 山西财经大学学报, 2016, 38(10):113-124.

附件列表

附件2 数据合集-上市公司高管风险偏好数据(2007-2024)

大小:76 Bytes

只需: RMB 30 元  马上下载

原始数据、计算代码、最终结果及参考文献

二维码

扫码加我 拉你入群

请注明:姓名-公司-职位

以便审核进群资格,未注明则拒绝

相关推荐
栏目导航
热门文章
推荐文章

说点什么

分享

扫码加好友,拉您进群
各岗位、行业、专业交流群