经管之家App
让优质教育人人可得
立即打开
全部版块
我的主页
›
论坛
›
站务区 十一区
›
高校院系合作版
›
天津工程职业技术学院管理科学与工程系
【"内部控制审计报告"、"内部控制鉴证报告"区别探讨】
楼主
大师坑
5090
14
收藏
2013-05-20
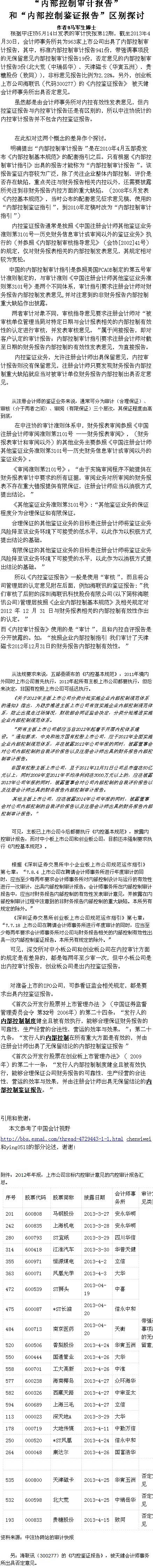
内控审计报告是根据《内部控制审计指引》出具,还披露非财务报告内控方面的重大缺陷,主板需出,中小板一般两年出一次;内控鉴证报告是审核而非审计,并仅对财务报表内部控制发表意见,创业板公司和IPO公司需出具。
扫码加我 拉你入群
请注明:姓名-公司-职位
以便审核进群资格,未注明则拒绝
全部回复
沙发
weather878
2013-5-21 07:46:56
扫码加我 拉你入群
请注明:姓名-公司-职位
以便审核进群资格,未注明则拒绝
藤椅
youngchina
2013-5-21 09:32:21
好,多分享
扫码加我 拉你入群
请注明:姓名-公司-职位
以便审核进群资格,未注明则拒绝
板凳
ranhu
2013-6-1 11:13:46
谢谢
扫码加我 拉你入群
请注明:姓名-公司-职位
以便审核进群资格,未注明则拒绝
报纸
水蓝色qing
2013-12-19 23:13:00
赞,好详细 ~!
扫码加我 拉你入群
请注明:姓名-公司-职位
以便审核进群资格,未注明则拒绝
地板
水蓝色qing
2013-12-19 23:14:39
目前看到的较全面的 内控审计报告VS鉴证报告 区别探讨
扫码加我 拉你入群
请注明:姓名-公司-职位
以便审核进群资格,未注明则拒绝
点击查看更多内容…
7楼
leaftone
2013-12-25 20:30:32
东西真好
扫码加我 拉你入群
请注明:姓名-公司-职位
以便审核进群资格,未注明则拒绝
8楼
zwlxtu
2015-2-12 17:15:23
分析的很到位啊
扫码加我 拉你入群
请注明:姓名-公司-职位
以便审核进群资格,未注明则拒绝
9楼
lengbi1986
2020-5-11 11:13:14
感谢楼主!
扫码加我 拉你入群
请注明:姓名-公司-职位
以便审核进群资格,未注明则拒绝
10楼
三江鸿
2022-6-1 19:11:31
感谢分享
扫码加我 拉你入群
请注明:姓名-公司-职位
以便审核进群资格,未注明则拒绝
11楼
三江鸿
2022-6-26 22:32:21
点赞支持
扫码加我 拉你入群
请注明:姓名-公司-职位
以便审核进群资格,未注明则拒绝
12楼
三江鸿
2022-7-19 22:32:23
thanks for sharing
扫码加我 拉你入群
请注明:姓名-公司-职位
以便审核进群资格,未注明则拒绝
13楼
三江鸿
2022-8-19 15:32:14
thanks for 你的分享
扫码加我 拉你入群
请注明:姓名-公司-职位
以便审核进群资格,未注明则拒绝
14楼
三江鸿
2022-10-5 15:49:25
花开花落 又一个国庆快乐
点赞支持
扫码加我 拉你入群
请注明:姓名-公司-职位
以便审核进群资格,未注明则拒绝
15楼
悠悠仔
2023-2-13 00:54:22
感谢分享
扫码加我 拉你入群
请注明:姓名-公司-职位
以便审核进群资格,未注明则拒绝
相关推荐
菜鸟请问:我国有没有出台财务报告内部控制审计准则?谢谢回答
内部控制审计
内部控制审计报告
有效开展财务报告内部控制审计的思考
内部控制审计指引
内部控制审计及其实物操作
【"内部控制审计报告"、"内部控制鉴证报告"区别探讨】
求问:内部控制审计
【图解内控】数说内部控制审计报告
分析风险管理审计与内部控制审计、公司治理审计之间的区别与联系
栏目导航
天津工程职业技术学院管理科学与工程系
stata专版
行业分析报告
经管文库
文献求助专区
数据交流中心
热门文章
2026年市场展望报告-机遇与挑战并存
2026年全球投资展望报告:乘势而上(英)
gtap11使用说明(中英文对照)
Fundamentals of Geometry-Oleg A. Belyaev
当AI遇见ML:高校教师如何借助AI与机器学习 ...
CDA 认证考试大纲 2025 重磅更新:一二级考 ...
CDA数据分析脱产就业班于2025年12月08日开班 ...
AI Core产业营销思考
CDA数据分析师实战:指标体系搭建的全流程方 ...
数学运算软件Texas Instruments Nspire CAS ...
推荐文章
12月武汉站|Deepseek辅助论文写作与数据分 ...
2026JG学术冬训营:从Stata初高到Python机器 ...
关于如何利用文献的若干建议
关于学术研究和论文发表的一些建议
关于科研中如何学习基础知识的一些建议 (一 ...
一个自编的经济学建模小案例 --写给授课本科 ...
AI智能体赋能教学改革: 全国AI教育教学应用 ...
2025中国AIoT产业全景图谱报告-406页
关于文献求助的一些建议
几种免费下载文献的方法----我的文献应助经
说点什么
分享
微信
QQ空间
QQ
微博
扫码加好友,拉您进群
各岗位、行业、专业交流群