全部版块 我的主页
论坛 经济学论坛 三区 农林经济学
2026-1-8 11:56:43
Dualma 发表于 2026-1-7 13:27
好滴!太感谢楼主了!!
不用客气,常交流! [tongue]   
二维码

扫码加我 拉你入群

请注明:姓名-公司-职位

以便审核进群资格,未注明则拒绝

2026-1-19 22:24:40
2016209023 发表于 2026-1-8 11:56
不用客气,常交流!
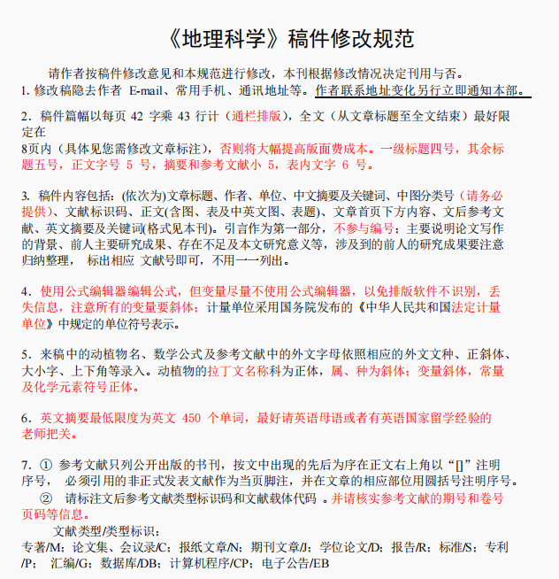
我又来啦~还有一个小问题需要咨询一下楼主,修改稿件是要按照官网上的《地理科学稿件修改规范》进行修改还是按照原来投稿时的模板呢?
附件列表
修改.png

原图尺寸 217.71 KB

修改.png

修改(1).png

原图尺寸 152.9 KB

修改(1).png

二维码

扫码加我 拉你入群

请注明:姓名-公司-职位

以便审核进群资格,未注明则拒绝

2026-1-20 09:29:07
Dualma 发表于 2026-1-19 22:24
我又来啦~还有一个小问题需要咨询一下楼主,修改稿件是要按照官网上的《地理科学稿件修改规范》进行修改还 ...
按照《地理科学稿件修改规范》进行修改。     
二维码

扫码加我 拉你入群

请注明:姓名-公司-职位

以便审核进群资格,未注明则拒绝

2026-1-20 09:31:58
2016209023 发表于 2026-1-20 09:29
按照《地理科学稿件修改规范》进行修改。
好的!再次感谢楼主!![em44][em44]
二维码

扫码加我 拉你入群

请注明:姓名-公司-职位

以便审核进群资格,未注明则拒绝

2026-1-20 09:33:24
2016209023 发表于 2026-1-20 09:29
按照《地理科学稿件修改规范》进行修改。
好的!再次感谢楼主~
二维码

扫码加我 拉你入群

请注明:姓名-公司-职位

以便审核进群资格,未注明则拒绝

栏目导航
热门文章
推荐文章

说点什么

分享

扫码加好友,拉您进群
各岗位、行业、专业交流群