全部版块 我的主页
论坛 提问 悬赏 求职 新闻 读书 功能一区 经管文库(原现金交易版)
186 0
2025-02-04
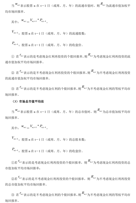
上市公司市场调整股票周收益表1991-2023分市场等权调整回报率综合市场流通市值平均法等
年度数据

数据来源:基于上市公司年报、公告数据整理,及相关省、市数据
数据范围:沪深北证 上市公司 A股,含主板、中小企业板、创业板、科创板、北京证券交易所的服务板块
主要指标:
证券代码        交易周份        开盘日        收盘日        回报率        调整回报率(分市场等权平均法)        调整回报率(分市场流通市值平均法)        调整回报率(分市场总市值平均法)        调整回报率(综合市场等权平均法)        调整回报率(综合市场流通市值平均法)        调整回报率(综合市场总市值平均法)        市场类型        行业代码        交易状态


其中:
Stkcd [证券代码] -
Trdwnt [交易周份] - W周。
Opndt [开盘日] -
Clsdt [收盘日] -
Wretwd [回报率] - 字段说明见说明书“3.1.1 日个股回报率的计算-考虑现金红利再投资的日个股回报率”。
Wretwd_Mdeq [调整回报率(分市场等权平均法)] - 字段说明见说明书“3.1.4 市场回报率的计算-(1)市场等权平均法,基于考虑现金红利再投资的个股回报率计算”。
Wretwd_Mdos [调整回报率(分市场流通市值平均法)] - 字段说明见说明书“3.1.4 市场回报率的计算-(2)市场流通市值平均法,基于考虑现金红利再投资的个股回报率计算”。
Wretwd_Mdtl [调整回报率(分市场总市值平均法)] - 字段说明见说明书“3.1.4 市场回报率的计算-市场总市值平均法,基于考虑现金红利再投资的个股回报率计算”。
Wretwd_Cmdeq [调整回报率(综合市场等权平均法)] - 字段说明见说明书“3.1.4 市场回报率的计算-(1)等权平均法,基于考虑现金红利再投资的个股回报率计算”。交易周份2020-31周之后,综合市场为127=沪深京AB股和创业板和科创板;交易周份是在2019-30周至2020-31周,综合市场为63=沪深AB股和创业板和科创板;交易周份是在2019-30周之前的,综合市场为31=沪深AB股和创业板。
Wretwd_Cmdos [调整回报率(综合市场流通市值平均法)] - 字段说明见说明书“3.1.4 市场回报率的计算-(2)流通市值平均法,基于考虑现金红利再投资的个股回报率计算”。交易周份2020-31周之后,综合市场为127=沪深京AB股和创业板和科创板;交易周份是在2019-30周至2020-31周,综合市场为63=沪深AB股和创业板和科创板;交易周份是在2019-30周之前的,综合市场为31=沪深AB股和创业板。
Wretwd_Cmdtl [调整回报率(综合市场总市值平均法)] - 字段说明见说明书“3.1.4 市场回报率的计算-总市值平均法,基于考虑现金红利再投资的个股回报率计算”。交易周份2020-31周之后,综合市场为127=沪深京AB股和创业板和科创板;交易周份是在2019-30周至2020-31周,综合市场为63=沪深AB股和创业板和科创板;交易周份是在2019-30周之前的,综合市场为31=沪深AB股和创业板。
MarketType [市场类型] - 1=上证A股市场;2=上证B股市场;4=深证A股市场;8=深证B股市场;16=创业板;32=科创板;64=北证A股市场。
Nnindcd [行业代码] - 该股票所属中上协行业分类代码。
Status [交易状态] - 周结束日期时该股票的状态,A=正常交易;B=ST;C=PT;D=*ST;T=退市整理期。



(200多MB数据的网盘链接)
2585ac22979b704f46bb69a7c5751bb.png


bf357e918cc5f6e5f8176fcb5ae3b91.png

a414d226eb6e4f6839aa68a5e8ccdd4.png

二维码

扫码加我 拉你入群

请注明:姓名-公司-职位

以便审核进群资格,未注明则拒绝

相关推荐
栏目导航
热门文章
推荐文章

说点什么

分享

扫码加好友,拉您进群
各岗位、行业、专业交流群