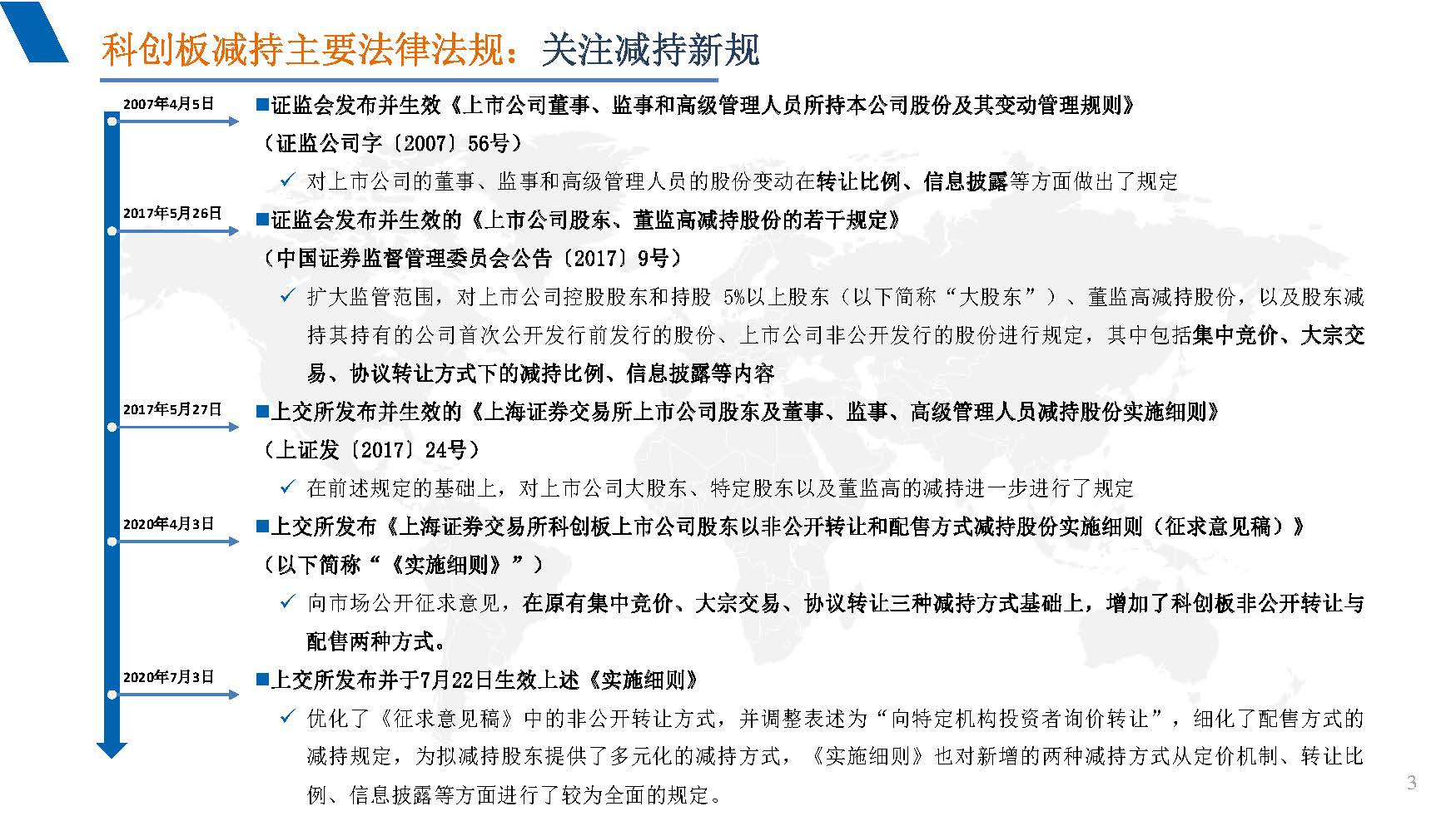
全部版块 我的主页
论坛 提问 悬赏 求职 新闻 读书 功能一区 经管文库(原现金交易版)
192 0
2025-02-13
上市后规范运作 49页
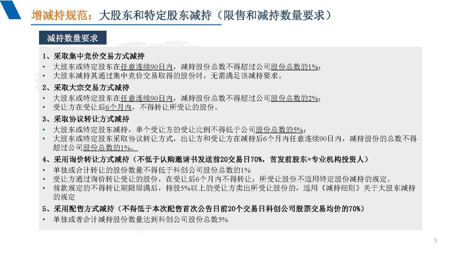
1、采取集中竞价交易方式减持
• 大股东或特定股东在任意连续90日内,减持股份总数不得超过公司股份总数的1%;
• 大股东减持其通过集中竞价交易取得的股份时,无需满足该减持要求。
2、采取大宗交易方式减持
• 大股东或特定股东在任意连续90日内,减持股份总数不得超过公司股份总数的2%;
• 受让方在受让后6个月内,不得转让所受让的股份。
3、采取协议转让方式减持
• 大股东或特定股东减持,单个受让方的受让比例不得低于公司股份总数的5%;
• 大股东或特定股东采取协议转让方式,出让方和受让方在减持后6个月内任意连续90日内,减持股份的总数不得
超过公司股份总数的1%。
4、采用询价转让方式减持(不低于认购邀请书发送前20交易日70%,首发前股东+专业机构投资人)
• 单独或合计转让的股份数量不得低于科创公司股份总数的1%
• 受让方通过询价转让受让的股份,在受让后6个月内不得转让;所受让股份不适用特定股份减持的规定。
• 前款规定的不得转让期限届满后,持股5%以上的受让方卖出所受让股份的,适用《减持细则》关于大股东减持
的规定
5、采用配售方式减持(不得低于本次配售首次公告日前20个交易日科创公司股票交易均价的70%)
• 单独或者合计减持股份数量达到科创公司股份总数5%



1_页面_01.jpg

1_页面_48.jpg
1_页面_38.jpg
1_页面_05.jpg
1_页面_03.jpg

附件列表

上市后规范运作 49页.pdf

大小:12.08 MB

只需: RMB 28 元  马上下载

二维码

扫码加我 拉你入群

请注明:姓名-公司-职位

以便审核进群资格,未注明则拒绝

相关推荐
栏目导航
热门文章
推荐文章

说点什么

分享

扫码加好友,拉您进群
各岗位、行业、专业交流群