全部版块 我的主页
论坛 计量经济学与统计论坛 五区 计量经济学与统计软件 Stata专版
469 5
2025-02-20
楼主是纯学术小白,目前在做一个did的研究,观测值1500左右,有两类学校,一类比较好,一类稍差一些,比例大约1:2
目前只用X和Y回归,两类学校分开和Y回归,加入双向固定和个体聚类,都是显著的(P小于0.5),但是一旦放到一起回归,就不显著了,这是为什么?感觉解释不通,分别显著已经说明X的引入确实可以显著影响两类学校的Y,难道放一起X的引入就不能影响这些学校的Y吗?
如果把聚类换成城市,就可以显著了。但是这样会不会被reviewer质疑为什么不聚类到个体呢,哭了

主要是想知道为什么会有这种,分开显著但放一起就不显著的结果,不知道该怎么解释这个结果。小灯第一次做研究就遇到这种疑难杂症,很是困惑,求求大佬帮帮小灯
二维码

扫码加我 拉你入群

请注明:姓名-公司-职位

以便审核进群资格,未注明则拒绝

全部回复
2025-2-21 15:08:09
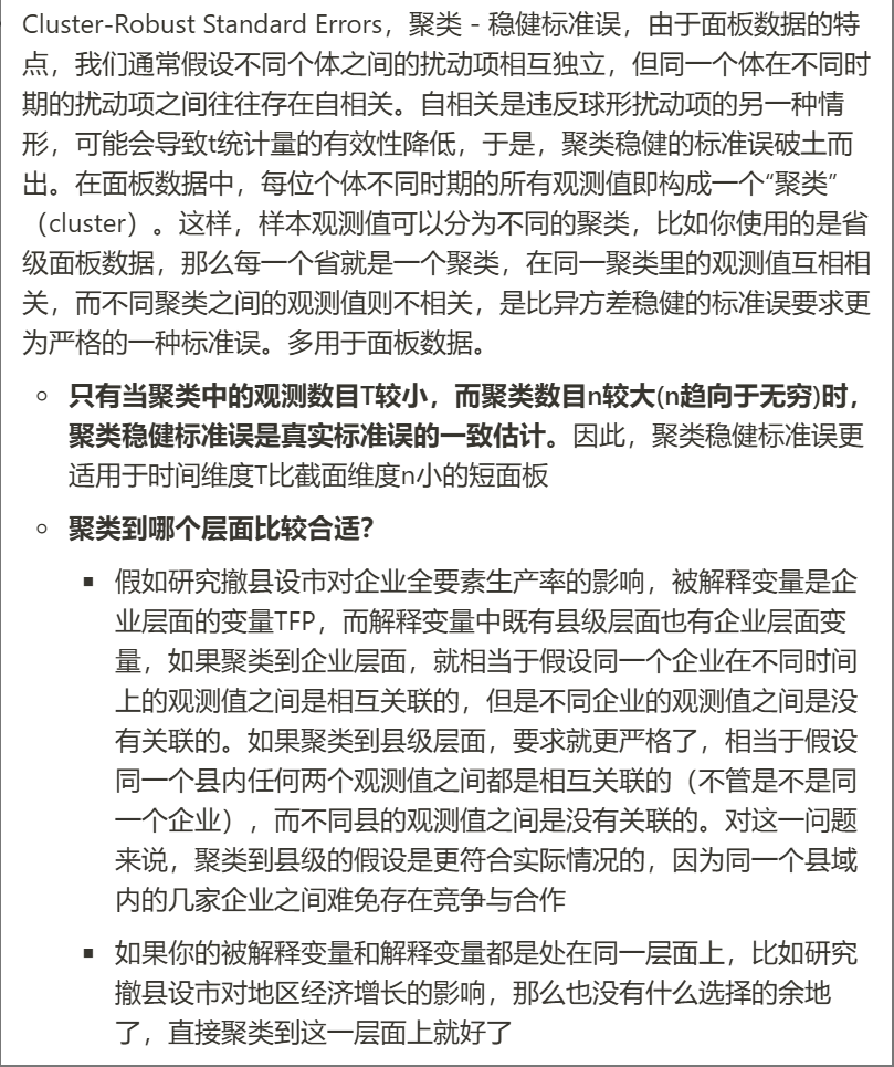
不知道你研究的课题所以不确定你用的聚类对不对,你可以参考一下我之前做的关于聚类标准误的笔记,希望能有帮助,至于reviewer的质疑,不知道现在的学术要求都是要聚类还是,robust也可以尝试吧: wechat_2025-02-21_150733_767.png
二维码

扫码加我 拉你入群

请注明:姓名-公司-职位

以便审核进群资格,未注明则拒绝

2025-2-21 23:24:52
Harlur 发表于 2025-2-21 15:08
不知道你研究的课题所以不确定你用的聚类对不对,你可以参考一下我之前做的关于聚类标准误的笔记,希望能有 ...
感谢大佬!我的研究是城市政策变化对当地高校的影响,之前全部聚类到学校层面,其中一个核心被解释变量遇到了我提出的那种情况,两种学校分开回归都显著但总体不显著,不知道是为什么。就您的笔记看,聚类到城市更加合理(虽然我除了这个被解释变量外,其他被解释变量都是聚类到学校更显著)。但我还是很奇怪,为什么会有这种分开显著合起来不显著的情况
二维码

扫码加我 拉你入群

请注明:姓名-公司-职位

以便审核进群资格,未注明则拒绝

2025-2-22 10:17:29
金叶香桃木 发表于 2025-2-21 23:24
感谢大佬!我的研究是城市政策变化对当地高校的影响,之前全部聚类到学校层面,其中一个核心被解释变量遇 ...
观察一下回归系数的方向,毕竟学校级别不同影响不同,存在异质性影响,如果回归系数是相反的或相差较远,那么合并一起的样本显然是无法得到一致的结论
二维码

扫码加我 拉你入群

请注明:姓名-公司-职位

以便审核进群资格,未注明则拒绝

2025-2-22 14:44:53
Harlur 发表于 2025-2-22 10:17
观察一下回归系数的方向,毕竟学校级别不同影响不同,存在异质性影响,如果回归系数是相反的或相差较远, ...
系数方向和预期相同,大小确实差得多,那这种情况是不是整个被解释变量就失败了?因为总体不显著
二维码

扫码加我 拉你入群

请注明:姓名-公司-职位

以便审核进群资格,未注明则拒绝

2025-2-22 15:08:34
金叶香桃木 发表于 2025-2-22 14:44
系数方向和预期相同,大小确实差得多,那这种情况是不是整个被解释变量就失败了?因为总体不显著
这方面我就不是很确定了,在这个版块最近就刚刚有人在问有没有研究两类样本的论文参考,你或者可以关注一下,并不一定意味着这个课题就要换了
二维码

扫码加我 拉你入群

请注明:姓名-公司-职位

以便审核进群资格,未注明则拒绝

相关推荐
栏目导航
热门文章
推荐文章

说点什么

分享

扫码加好友,拉您进群
各岗位、行业、专业交流群