全部版块 我的主页
论坛 提问 悬赏 求职 新闻 读书 功能一区 经管文库(原现金交易版)
441 3
2025-02-25
省政府工作报告文本分析—政府数字关注度,2002-2023年,整理好的面板数据,excel或stata版本

一、数据范围:31省,8w+观测值

二、数据来源:政府工作报告

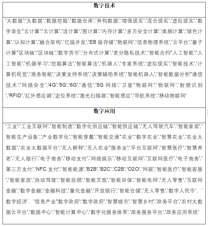
三、数据指标
附件 31省政府数字关注度(2002-2023年)
  • 省份名称
  • 年份
  • sum 词频
  • 一级指标
  • 二级指标
  • 关键词
  • 出现次数

四、参考文献
[1]刘毛桃,方徐兵,李光勤.政府数字关注与企业数字创新——来自政府工作报告文本分析的证据[J].中国经济学,2023(03):111-142+350-352.
[2]雷鸿竹,王谦.中国地方政府数字经济政策文本的量化研究[J].技术经济与管理研究,2022(05):91-94.
[3]曹亦寒. 十八大以来我国国家层面数字治理政策文本的量化研究[D].浙江大学,2022.DOI:10.27461/d.cnki.gzjdx.2021.001491.
附件列表
关键词.png

原图尺寸 79.04 KB

关键词.png

1740454189497.jpg

原图尺寸 40.87 KB

1740454189497.jpg

二维码

扫码加我 拉你入群

请注明:姓名-公司-职位

以便审核进群资格,未注明则拒绝

全部回复
2025-2-26 20:46:00
谢谢分享!
二维码

扫码加我 拉你入群

请注明:姓名-公司-职位

以便审核进群资格,未注明则拒绝

2025-2-27 06:37:51
要钱的好多。
二维码

扫码加我 拉你入群

请注明:姓名-公司-职位

以便审核进群资格,未注明则拒绝

2025-2-27 09:58:27
yiyijiayuan 发表于 2025-2-27 06:37
要钱的好多。
有偿分享
二维码

扫码加我 拉你入群

请注明:姓名-公司-职位

以便审核进群资格,未注明则拒绝

相关推荐
栏目导航
热门文章
推荐文章

说点什么

分享

扫码加好友,拉您进群
各岗位、行业、专业交流群