全部版块 我的主页
论坛 提问 悬赏 求职 新闻 读书 功能一区 经管文库(原现金交易版)
474 0
2025-02-27
【最新23年】中国跨国企业海外投资效率数据
时间:2009-2023

        企业海外投资效率是指企业在进行海外投资活动时,所取得的有效成果与所消耗或占用的投入额之间的比率。这个比率反映了企业海外投资活动的产出与投入的比例关系,是衡量企业海外投资决策是否合理、资本配置是否有效的重要指标。

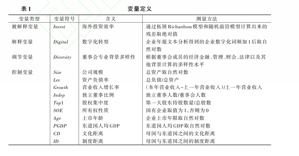
       本数据复刻顶刊衣长军和赵晓阳老师2024年2月发表的《数字化转型能否提升中国跨国企业海外投资效率》的中国跨国企业海外投资效率数据。

        根据异质性企业理论,企业在面对母国与东道国不同环境下的种种限制时,海外投资往往伴随着较高的风险与成本。因此,只有那些拥有生产率优势的企业,才更可能选择海外投资或出口作为盈利策略(李磊等,2018)。鉴于此,在评估海外投资效率的模型中,我们纳入了企业生产率(TFP)这一关键变量,并参考Levinsohn and Petrin(2003)的方法,对企业的全要素生产率进行了精确的测算。


海外投资效率(Invest):该数值越小,海外投资效率越高
包含结果和以上关键指标以及图中的15个测算数据,但由于文中的制度距离、文化距离和语言相似度指标难以获取,所以在测算invest时没有加入这三指标。

参考文献:


  • 衣长军,赵晓阳.数字化转型能否提升中国跨国企业海外投资效率[J/OL].中国工业经济,2024(01):150-169[2024-12-09].



investment百万美元企业对外直接投资(单位:百万美元)
汇率中美年度平均汇率
investment_RMB企业对外直接投资(单位:元人民币)
asset企业当年期末总资产(元)
investmentinvestment_RMB/investment
hostgrow东道国GDP增长率
hostGDP东道国GDP(美元现价)取对数
Dis东道国首都到北京的距离取对数
TFP_OP上一期全要素生产率OP度量方法
TFP_LP上一期全要素生产率LP度量方法
tobinq_1上一期企业托宾Q
lev_1上一期财务杠杆
cash_1上一期现金流比例
age_1上一期企业年龄
size_1上一期公司规模
returns_1上一期股票收益率



2.png




数据来源;FDI Markets绿地投资数据库、Zephyr跨国并购数据库、世界银行数据库(东道国数据)、以及其他权威数据库


1.png



二维码

扫码加我 拉你入群

请注明:姓名-公司-职位

以便审核进群资格,未注明则拒绝

相关推荐
栏目导航
热门文章
推荐文章

说点什么

分享

扫码加好友,拉您进群
各岗位、行业、专业交流群