经管之家App
让优质教育人人可得
立即打开
全部版块
我的主页
›
论坛
›
提问 悬赏 求职 新闻 读书 功能一区
›
经管文库(原现金交易版)
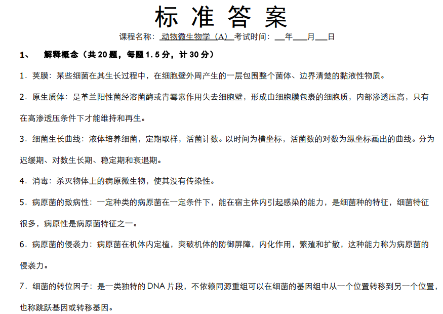
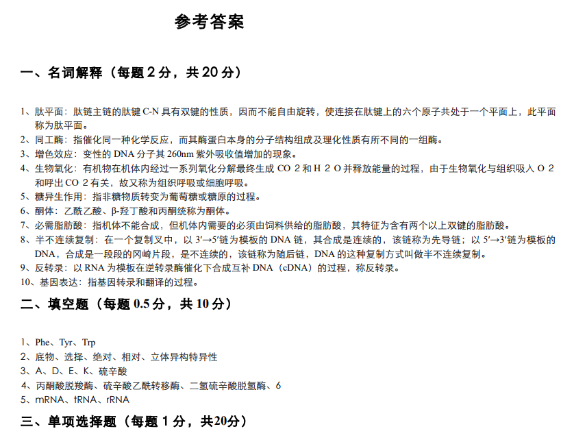
吉林农大吉林农业大学动物微生物学期末试卷
楼主
saraexam88
225
0
收藏
2025-04-10
01吉林农大吉林农业大学动物微生物学及答案一套(即一年的)
02吉林农大吉林农业大学动物微生物学及答案一套(即一年的)
03吉林农大吉林农业大学动物微生物学(无答案)一套(即一年的)
03吉林农大吉林农业大学动物微生物学(无答案)一套(即一年的).pdf
大小:(164 KB)
只需: RMB 3元
马上下载
02吉林农大吉林农业大学动物微生物学及答案一套(即一年的).pdf
大小:(453.05 KB)
只需: RMB 5元
马上下载
01吉林农大吉林农业大学动物微生物学及答案一套(即一年的).pdf
大小:(494.68 KB)
只需: RMB 5元
马上下载
附件列表
屏幕截图 2025-04-10 202518.png
原图尺寸 202.51 KB
屏幕截图 2025-04-10 202501.png
原图尺寸 74.76 KB
扫码加我 拉你入群
请注明:姓名-公司-职位
以便审核进群资格,未注明则拒绝
相关推荐
微生物学
论文辅导
细菌学检验/微生物学检验/细菌检验技术
食品微生物学
医学微生物学英文
医学微生物学(重点表格)
微生物学
微生物学
2023年微生物学知识点
2023年环境微生物学知识点
栏目导航
经管文库
CAIE人工智能工程师认证
stata专版
行业分析报告
文献求助专区
数据交流中心
热门文章
2026,你的DID还停留在“两期×双向固定效应 ...
OpenClaw:自主Agent的五个场景及未来五个纬 ...
CDA数据分析脱产就业班于2026年3月7日开班! ...
【重磅推荐】上市公司年报可读性指标整理St ...
英语词源故事集锦
好书共赏:注意力退化时代的多巴胺泛滥与成 ...
cge相关书籍
职场新人求助:学AI算法太难了,有什么窍门 ...
2026年中国数据交易观点报告:以买方需求重 ...
中国经济破局谋新,乘势而上
推荐文章
医学微生物学笔记(总结得真的很好)
微生物学
细菌学检验/微生物学检验/细菌检验技术
医学微生物学(重点表格)
2023年微生物学知识点
2026 科研 AI 工具天花板!Gemini /GPT/ De ...
说点什么
分享
微信
QQ空间
QQ
微博
扫码加好友,拉您进群
各岗位、行业、专业交流群