先看几个扎心事实:
- 2025年《经济研究》《管理世界》近三期DID论文中,超 60% 已采用Bacon分解、Callaway-Sant’Anna等前沿估计量,传统TWFE模型直接“劝退”。
- 国家自然科学基金评审意见高频词:“异质性稳健”“负权重检验”“空间溢出”“合成DID”——不懂这些,本子可能第一轮就被刷!
- 方法迭代速度碾压审稿周期:2024年合成DID杀入AER,2025年局部投影DID已成顶刊标配……你的工具箱更新了吗?
为什么2026必须掌握新DID?
- 政策场景复杂化:多时点交错、空间溢出、处理强度时变……传统模型假设全面崩塌!
- 学术“军备竞赛”白热化:不跑Bacon分解=稳健性缺陷;不做事件研究动态图=故事不完整;忽略异质性处理效应=内生性质疑连环炮!
- AI科研革命:70%的代码时间已被AI自动化脚本取代,手动跑表跑图=低效内卷!
2026 · 北京线下+远程直播
AI × DID全系统攻坚班(第18期·前沿升级版)
4天高强度集训,一次性打通DID任督二脉!
开课时间:2026年5月1日—4日(共4天)
课程安排:每日 9:00-12:00 & 14:00-17:00
参与方式:
- 北京现场班(限30人,座位按缴费顺序锁定)
- 同步高清直播(支持回放+专属答疑群)
- 现场班与直播均提供课后录播回放
现场福利:协议价住宿(含早)
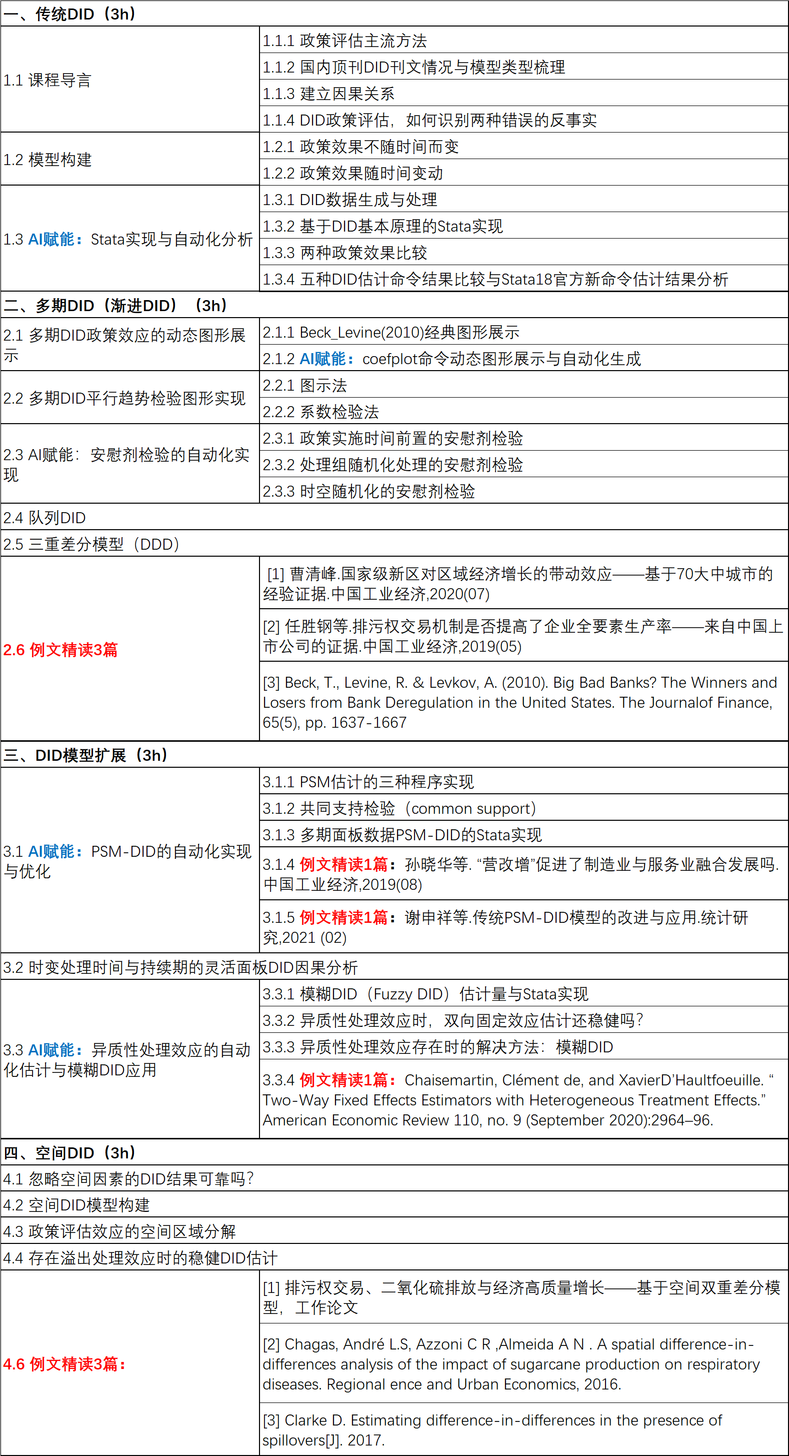
课程核心模块(12h基础+12h前沿)
前两天:传统DID → 多期DID → DID扩展 → 空间DID
- 从双向固定效应到异质性稳健估计
- 空间DID模型构建、溢出效应检验、QJE/RES范文复现
- AI一键生成动态事件研究图、安慰剂检验代码
后两天:交叠DID 2026终极解决方案
- Bacon分解、dcdH/SA/CS/Plug-in五大估计量实战
- 合成DID(2025 AER热门)全程Stata实现
- 堆叠DID、局部投影DID、机器学习融合应用
学完你能拿下什么?
1. 审稿人灵魂拷问“Bacon分解了吗?”
→ 第2天上午:自动化分解+图形解读模板,直接粘贴进论文。
2. 交错政策下TWFE结果诡异?
→ 第3天:dcdH、SA、CS估计量全流程实操,Stata官方/社区命令双验证。
3. 担心空间溢出导致估计偏误?
→ 第1天下午:空间DID + Clarke稳健估计,附3篇顶刊代码复现。
4. 想抢发合成DID论文?
→ 第4天:合成DID原理到Stata命令sdid,从数据到顶刊图表一站式产出。
5. 代码恐惧症?
→ 全程AI辅助:自动生成复杂循环、调试报错、批量出图,零基础也能跑通顶刊流程。
课程独家优势
- 前沿性:覆盖2025-2026顶级期刊最新方法(合成DID、局部投影DID、机器学习+DID)。
- 高效性:AI赋能脚本平均节省70%编码时间,告别熬夜调代码。
- 实战性:22篇《经济研究》《AER》《QJE》范文精讲,代码可直接移植。
- 全景性:从传统DID到空间DID→合成DID→交叠DID,形成方法闭环。
- 持续性:课后灵活回看+微信群答疑+全套资料(课件/do文件/文献库)。
授课导师:崔百胜 教授
- 厦门大学经济学博士,上海师范大学教授
- 主持国家社科基金、教育部项目多项,CSSCI论文50余篇
- 专著《空间计量经济学》《DID前沿模型与实践》作者
- 已助力超千名学者攻克DID,学员成果遍及《经济研究》、SSCI一区
课程大纲:11讲+22篇顶刊范例(绝大多数为2023-2025年发表)
第一模块(1-2日两天)丨基础强化:传统DID → 多期DID → 空间DID
第二模块(3-4日两天)丨前沿突破:交叠DID → 合成DID → 异质性稳健估计
报名与咨询,试听
早鸟价截止:2026年3月31日
尹老师
电话:13321178792
QQ:42884447
WeChat:JGxueshu

2026,别让过时的DID拖垮你的论文进度。
4天集训 + AI工具 +顶刊套路 = 下一个发表周期,你就是审稿人追着夸的“稳健王”!
席位有限,点击咨询,锁定你的学术加速器!