全部版块 我的主页
论坛 提问 悬赏 求职 新闻 读书 功能一区 经管文库(原现金交易版)
368 0
2025-04-29
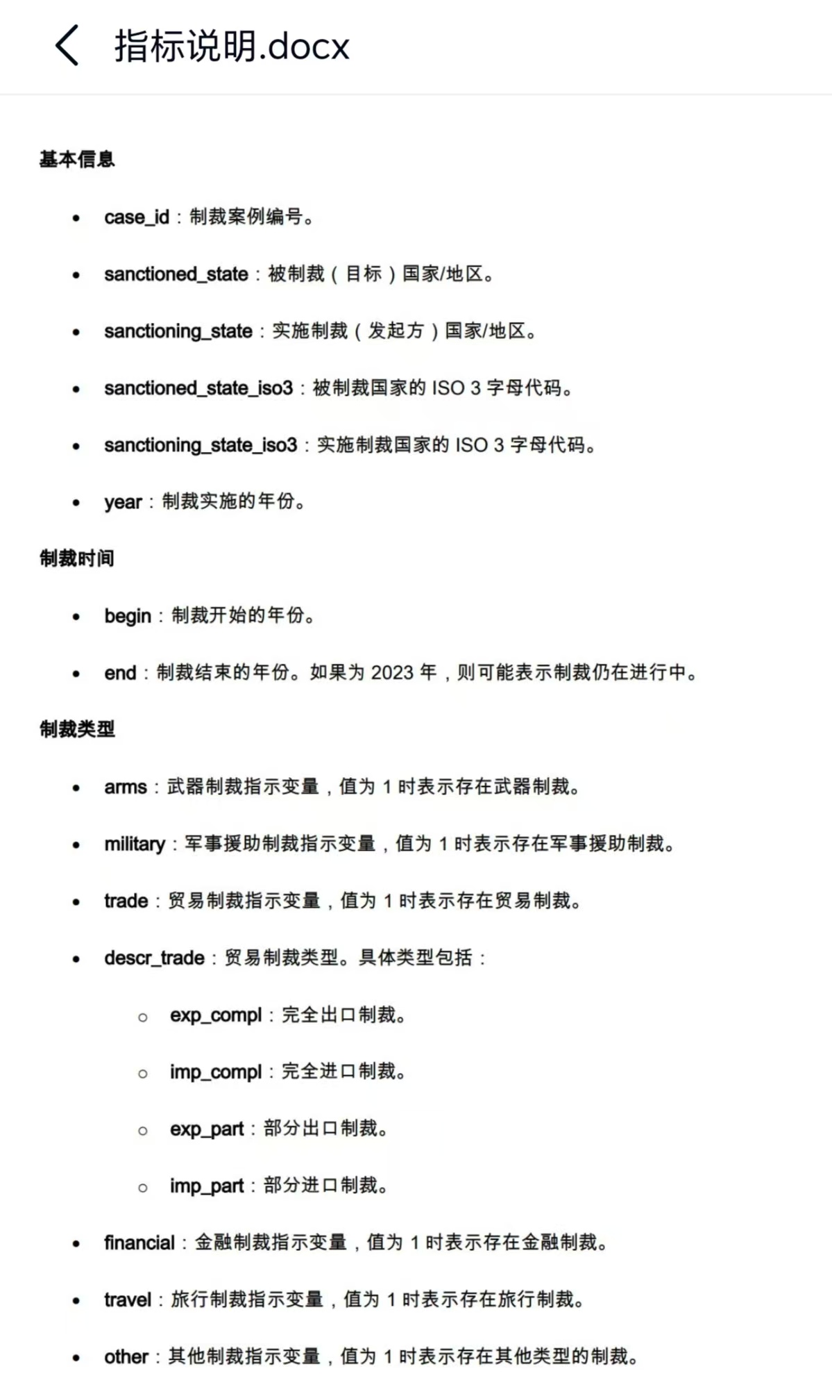
2023-1950年全球制裁数据库(GSDB),已更新到v4版本
文件包括:官方原始数据(excel和dta),codebook(英文),中文翻译(word)
【介绍】GSDB (Global Sanctions Database) 是目前最全面的全球制裁数据库之一,由基尔世界经济研究所开发维护,系统记录了1950年以来的国际制裁事件。该数据库采用标准化格式收集和整理数据,为研究国际关系、经济外交和制裁效果提供了权威的数据支持。数据库最新的R3版本收录了1,325个制裁案例,时间跨度从1950年延伸至2022年,特别包含了新冠疫情和俄乌冲突期间的制裁措施。为满足研究需求,R3版本新增了区分单边和多边制裁的变量,进一步提升了数据的实用价值。

【文件】case版本、county-part版本、codebook打包
503.jpg 501.jpg 504.jpg 500.jpg
附件列表
二维码

扫码加我 拉你入群

请注明:姓名-公司-职位

以便审核进群资格,未注明则拒绝

相关推荐
栏目导航
热门文章
推荐文章

说点什么

分享

扫码加好友,拉您进群
各岗位、行业、专业交流群