全部版块 我的主页
论坛 提问 悬赏 求职 新闻 读书 功能一区 经管文库(原现金交易版)
248 0
2025-06-05
注意:此数据是老师带领我们课题组一起弄的,数据内容均来源于官方,和官方内容保持一致!此外,我们课题组一直关注此类数据,并应用此类数据进行过多次研究,截至2025,该数据官方更新至2023年。目前网上有一些非常不负责任的人,号称有2024年数据的,官方都没更新,也不知道他的数是哪来的,估计连同他别的年份数据也都是不真实的,数据对于科研是非常重要的,大家一定注意甄别!我们的数据是课题组自用数据,已有成果产出,是经过验证的真实数据,大家可以放心使用!

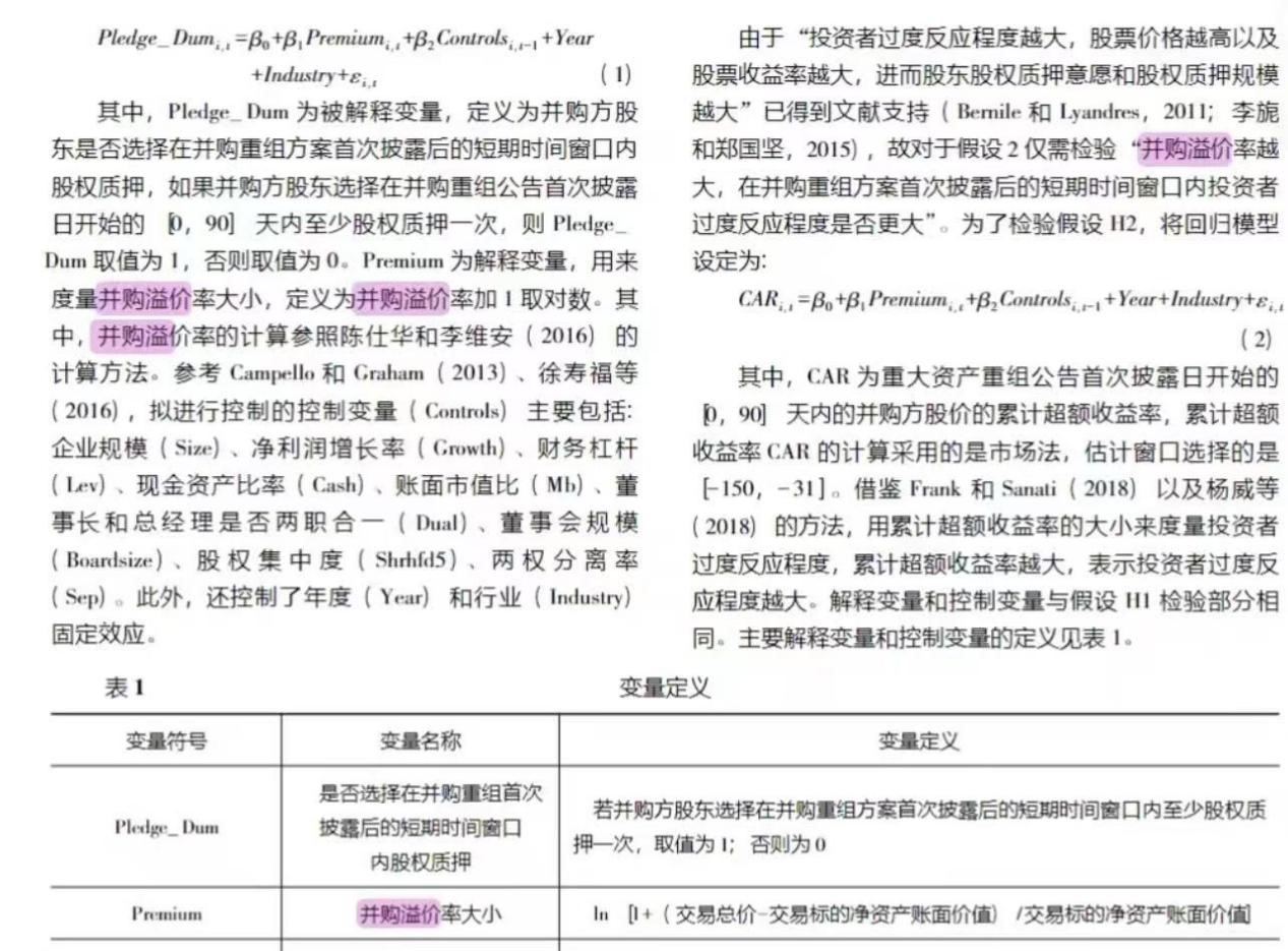
【并购溢价率】并购溢价率=(交易总价-交易标的净资产账面价值)/交易标的净资产账面价值
【premium】premium为并购溢价率变量加1取对数,即premium=ln(1+并购溢价率)
注意:由于并购溢价率变量存在为负数的情况,且premium为并购溢价率变量加1取对数,而对数计算仅限于正数,所以并购溢价率小于负一的这部分数据在计算premium时就会产生缺失值的情况,这属于正常现象  

参考文献:[1]任力,何苏燕,并购溢价对股权质押时机选择影响的经验研究.会计研究,2020,(06):93-107.

我们课题成员始终坚持求真务实的学术态度,不善用夸大的语言进行营销。参与本论坛的初衷在于搭建开放的学术交流平台,与各位同仁分享阶段性研究成果,共同进步。在此特别强调:我们坚决维护知识产权,所有资料严禁以任何形式进行转售。愿与大家共建良性学术生态,谨祝各位在探索真理的道路上收获丰硕成果!
11.jpg
附件列表

上市公司并购溢价率.zip

大小:13.44 MB

只需: RMB 39 元  马上下载

二维码

扫码加我 拉你入群

请注明:姓名-公司-职位

以便审核进群资格,未注明则拒绝

相关推荐
栏目导航
热门文章
推荐文章

说点什么

分享

扫码加好友,拉您进群
各岗位、行业、专业交流群