全部版块 我的主页
论坛 提问 悬赏 求职 新闻 读书 功能一区 经管文库(原现金交易版)
320 0
2025-07-13
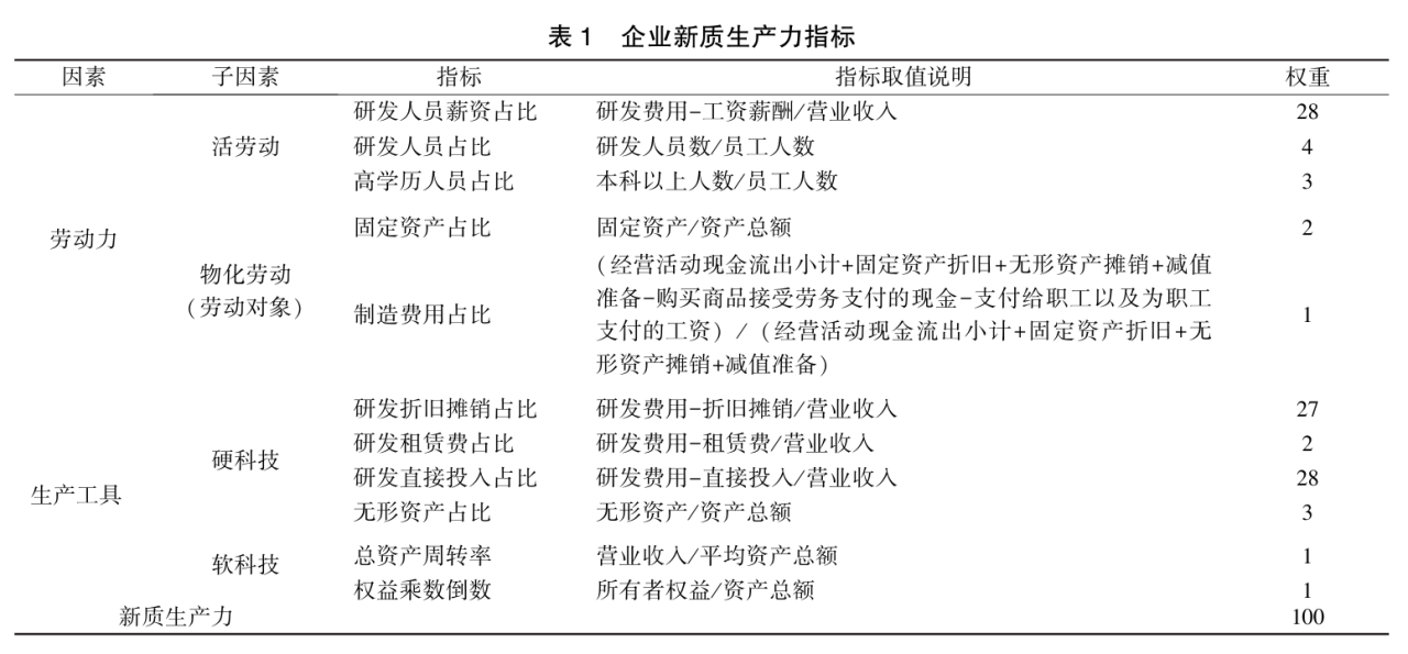
1.资料名称:2024-2015年上市公司企业新质生产力数据
2.测算方式:参考C刊《当代经济管理里》宋佳(2024)老师的做法,利用熵值法测算企业新质生产力指标,三级指标为研发人员薪资占比、研发人员占比、高学历人员占比、固定资产占比、制造费用占比、研发折旧摊销占比、研发租赁费占比、研发直接投入占比、无形资产占比、总资产周转率、权益乘数倒数;二级指标为活劳动、物化劳动(劳动对象)  、硬科技、软科技;一级指标为劳动力和生产工具构建的企业新质生产力水平。
3.资料范围:3.5万个样本,5167家企业,三级指标及最终结果全部包括,大家可以验证一下确保准确性!
4.参考文献:宋佳,张金昌,潘艺.ESG发展对企业新质生产力影响的研究——来自中国A股上市企业的经验证据[J].当代经济管理,2024,46(06):1-11. 49d5e63b1b22b1372bc93301f3f0074.png a6384b67ca76c05c5d1594e8ac6583b.png
二维码

扫码加我 拉你入群

请注明:姓名-公司-职位

以便审核进群资格,未注明则拒绝

相关推荐
栏目导航
热门文章
推荐文章

说点什么

分享

扫码加好友,拉您进群
各岗位、行业、专业交流群