全部版块 我的主页
论坛 提问 悬赏 求职 新闻 读书 功能一区 经管文库(原现金交易版)
973 2
2024-12-11

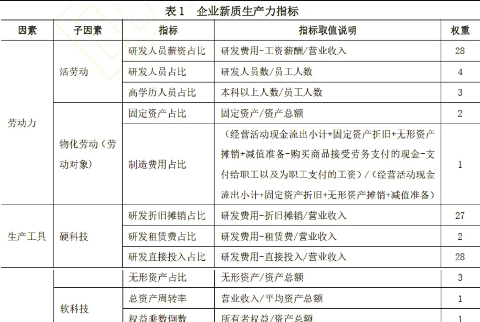
参照宋佳(2024)的做法,基于生产力二要素理论,构建新质生产力指标体系,最后利用熵值法衡量上市公司的新质生产力水平。包括原始数据、企业新质生产力水平等21个指标

图-1.png


一、数据介绍

数据名称:上市公司-新质生产力水平数据

数据年份:2015-2023年

样本范围:上市公司

数据样本:37320条

数据说明:含原始数据、企业新质生产力等21个指标


二、参考文献

宋佳,张金昌,潘艺.ESG发展对企业新质生产力影响的研究——来自中国A股上市企业的经验证据[J/OL].当代经济管理,1-13[2024-03-21].

图0.png


三、数据指标

股票代码

股票简称

年份

省份

城市

区县

省份代码

城市代码

区县代码

研发人员薪资占比

研发人员占比

高学历人员占比

固定资产占比

制造费用占比

研发折旧摊销占比

研发租赁费占比

研发直接投入占比

无形资产占比

总资产周转率

权益乘数倒数

企业新质生产力水平



四、数据概览

企业新质生产力水平-excel版本

图2.png

企业新质生产力水平-stata版本

图1.png


五、包含内容
图3.png

六、下载链接(dta+xlsx):

二维码

扫码加我 拉你入群

请注明:姓名-公司-职位

以便审核进群资格,未注明则拒绝

全部回复
2025-2-8 13:51:42
有代码和stata结果吗
二维码

扫码加我 拉你入群

请注明:姓名-公司-职位

以便审核进群资格,未注明则拒绝

2025-2-9 21:58:09
cloveryq 发表于 2025-2-8 13:51
有代码和stata结果吗
还没有整理好
二维码

扫码加我 拉你入群

请注明:姓名-公司-职位

以便审核进群资格,未注明则拒绝

相关推荐
栏目导航
热门文章
推荐文章

说点什么

分享

扫码加好友,拉您进群
各岗位、行业、专业交流群