全部版块 我的主页
论坛 提问 悬赏 求职 新闻 读书 功能一区 经管文库(原现金交易版)
2017 8
2024-03-19

【热门专题】2010-2022年-各省市-新质生产力水平测算


一、数据来源

《中国统计年鉴》、《中国能源统计年鉴》、省级统计年鉴等。

二、时间跨度

2010-2022年

三、数据范围

全国31个省市自治区(不含港澳台)

四、数据指标            

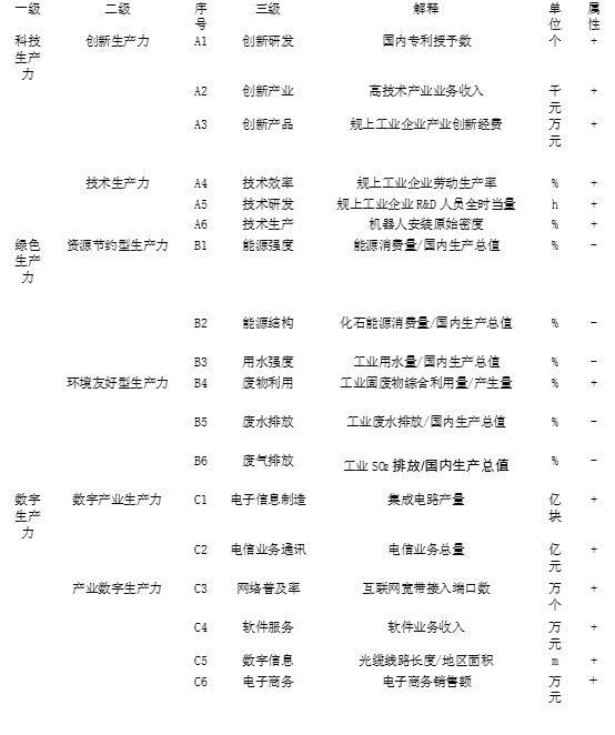
参考卢江、郭子昂等学者的做法,对新质生产力的评价建立在科技生产力、绿色生产力和数字生产力三个一级指标上。对于科技生产力,从创新生产力和技术生产力两个方面刻画;关于绿色生产力,从资源节约型生产力和环境友好型生产力两个角度进行测度;对于数字生产力,则从数字产业生产力和产业数字生产力两个层面进行考量。

注:在本数据集中,由于化石能源消费量数据以及机器人安装原始密度数据存在较多缺失,故数据集中未收集以上两个变量的数据。由于工业产业增加值数据未被收集到,因此规上工业企业劳动生产率无法被计算,故本数据未收集该变量数据。

在集成电路产量数据的收集中,海南、吉林、内蒙古、青海、西藏以及新疆数据缺失,故本数据集中也未收录此数据。对于高技术产业业务收入、规上工业企业产业创新经费、规上工业企业R&D人员全时当量、能源消费量\国内生产总值、工业废水\国内生产总值、软件业务收入、光缆线路长度\地区面积、电子商务销售额的部分缺失值,进行了插值法进行补充。

此外,规上工业企业产业创新经费(万元)在本数据集中用规上工业企业R&D经费支出(万元)变量表示。

1710841807310.jpg

参考文献

卢江,郭子昂,王煜萍.新质生产力发展水平、区域差异与提升路径[J/OL].重庆大学学报(社会科学版):1-16[2024-03-15].https://kns-cnki-net.webvpn.scu.edu.cn/kcms/detail/50.1023.c.20240306.1451.002.html.


1710841859073.jpg 1710842022707.jpg

附件列表

【热门专题】2010-2022年-各省市-新质生产力水平测算

大小:76 Bytes

只需: RMB 10 元  马上下载

【热门专题】2010-2022年-各省市-新质生产力水平测算

二维码

扫码加我 拉你入群

请注明:姓名-公司-职位

以便审核进群资格,未注明则拒绝

全部回复
2024-3-27 17:29:41
你好,请问计算方法也是按照卢江的这篇文献嘛?感谢!
二维码

扫码加我 拉你入群

请注明:姓名-公司-职位

以便审核进群资格,未注明则拒绝

2024-3-29 10:03:35
以我之心 发表于 2024-3-27 17:29
你好,请问计算方法也是按照卢江的这篇文献嘛?感谢!
是的,参考的卢江、郭子昂这篇。
二维码

扫码加我 拉你入群

请注明:姓名-公司-职位

以便审核进群资格,未注明则拒绝

2024-4-3 09:37:31
彪悍一只猫 发表于 2024-3-19 17:54
【热门专题】2010-2022年-各省市-新质生产力水平测算
一、数据来源《中国统计年鉴》、《中国能源统计年鉴 ...
可以加个好友么,我有一些数据问题想问问您
二维码

扫码加我 拉你入群

请注明:姓名-公司-职位

以便审核进群资格,未注明则拒绝

2024-4-25 21:31:10
机器人密度、劳动生产率和能源结构的数据都没有吗?
二维码

扫码加我 拉你入群

请注明:姓名-公司-职位

以便审核进群资格,未注明则拒绝

2024-5-7 19:32:59
您好,为什么知网上搜不到这篇论文?
二维码

扫码加我 拉你入群

请注明:姓名-公司-职位

以便审核进群资格,未注明则拒绝

点击查看更多内容…
相关推荐
栏目导航
热门文章
推荐文章

说点什么

分享

扫码加好友,拉您进群
各岗位、行业、专业交流群