全部版块 我的主页
论坛 提问 悬赏 求职 新闻 读书 功能一区 经管文库(原现金交易版)
281 0
2025-12-18
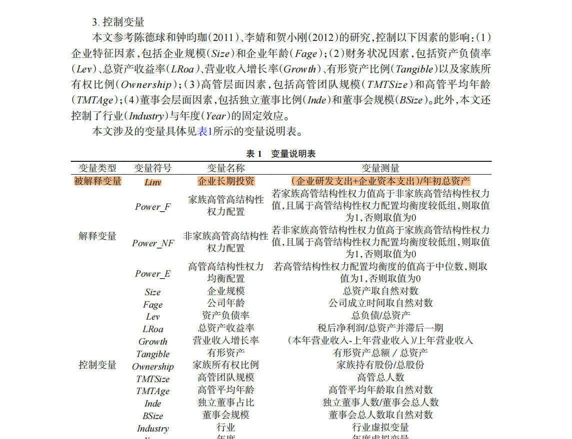
一、数据简介
--------------------------------------------------------------------------------
本数据集包含中国A股上市公司长期投资相关指标数据,时间跨度为2007-2024年。
长期投资是企业为获取长期收益而进行的资本性支出,是衡量企业成长性和发展
潜力的重要指标。


二、理论背景
--------------------------------------------------------------------------------
长期投资(Linv)反映企业对未来发展的投入力度,包括固定资产投资、无形资产
投资和研发投入等。该指标常用于研究企业投资行为、公司治理对投资的影响等。


2.jpg


三、核心指标说明
--------------------------------------------------------------------------------
指标名称              计算公式                              含义
--------------------------------------------------------------------------------
Linv                  (Outcap + RDSpendSum) / L.A100000     上市公司长期投资比率
--------------------------------------------------------------------------------


1.jpg


【详细计算方法】


1. 长期投资比率(Linv)
   计算公式:Linv = (资本支出 + 研发投入) / 年初总资产
   
   原始变量说明:
   - Outcap(资本支出):购建固定资产、无形资产和其它长期资产所支付的现金
     数据来源:现金流量表"投资活动产生的现金流量"部分
   - RDSpendSum(研发投入):企业当年研发投入总金额
     包括费用化研发支出和资本化研发支出
   - L.A100000(年初总资产):上一年末总资产
     使用滞后一期值避免内生性问题
   
   Stata代码:
   xtset Stkcd year
   gen LastTotal = L.A100000
   gen fenzi = Outcap + RDSpendSum
   gen Linv = fenzi / LastTotal


2. 计算步骤说明:
   步骤1:设置面板数据结构(xtset Stkcd year)
   步骤2:生成年初总资产变量(上一年末总资产的滞后值)
   步骤3:计算分子 = 资本支出 + 研发投入
   步骤4:计算长期投资比率 = 分子 / 年初总资产
   步骤5:删除缺失值观测
   步骤6:进行1%和99%缩尾处理(winsor2命令)


3. 指标含义:
   - 数值越大,表示企业长期投资力度越大
   - 通常以小数形式表示(如0.05表示5%)
   - 高Linv值可能表示企业处于扩张期,积极投资未来


3.jpg


四、数据文件说明
--------------------------------------------------------------------------------
【原始数据文件】
1. 上市公司财务数据.dta - 包含总资产、资本支出、研发投入等财务数据
2. 长期投资.dta/.xlsx - 长期投资原始数据
3. 07-24常用控制变量.dta/.xlsx - 常用控制变量数据


【计算结果文件】
计算结果缩尾处理版本.dta/.xlsx - 经过缩尾处理的长期投资数据


【代码文件】
1. 上市公司长期投资数据计算代码.do - Stata版本计算代码
2. 上市公司长期投资数据计算代码.py - Python版本计算代码
3. 上市公司长期投资数据评估代码.do - Stata版本评估代码
4. 上市公司长期投资数据评估代码.py - Python版本评估代码


【参考文献】
厚此薄彼还是一视同仁?——权力配置与家族企业长期投资_严若森.pdf


4.jpg


五、变量说明
--------------------------------------------------------------------------------
变量名称              类型        说明
--------------------------------------------------------------------------------
【核心指标】
stkcd/Stkcd           数值        上市公司股票代码
year                  数值        年份
Linv                  数值        上市公司长期投资比率


【常用控制变量】
SIZE                  数值        公司规模(总资产自然对数)
LEV                   数值        资产负债率
TOP1                  数值        第一大股东持股比例
ROA                   数值        总资产收益率
ROE                   数值        净资产收益率
GROWTH                数值        营业收入增长率
TobinQA               数值        托宾Q值
SOE                   数值        产权性质(1=国企,2=民营,3=外资,4=其他)
DUAL                  数值        两职合一(1=是,0=否)
BOARD                 数值        董事规模(董事人数自然对数)
INDBOARD              数值        独立董事占比
AGE1                  数值        成立年限
AGE2                  数值        上市年限
--------------------------------------------------------------------------------


六、使用说明
--------------------------------------------------------------------------------
1. 修改代码中的工作路径为实际数据存放路径
2. 运行计算代码生成长期投资指标
3. 运行评估代码进行数据质量评估

6.jpg

七、数据处理说明
--------------------------------------------------------------------------------
1. 缩尾处理:对Linv进行1%和99%缩尾处理
2. 缺失值处理:删除Linv为缺失值的观测
3. 数据匹配:通过stkcd和year匹配控制变量和基本信息


评估结果.zip
大小:(398.79 KB)

 马上下载



5.jpg
附件列表
二维码

扫码加我 拉你入群

请注明:姓名-公司-职位

以便审核进群资格,未注明则拒绝

相关推荐
栏目导航
热门文章
推荐文章

说点什么

分享

扫码加好友,拉您进群
各岗位、行业、专业交流群