全部版块 我的主页
论坛 计量经济学与统计论坛 五区 数据交流中心
2012-12-18 16:09:11
泰安市
附件列表
泰安市.png

原图尺寸 18.24 KB

泰安市.png

二维码

扫码加我 拉你入群

请注明:姓名-公司-职位

以便审核进群资格,未注明则拒绝

2012-12-18 16:10:58
西宁

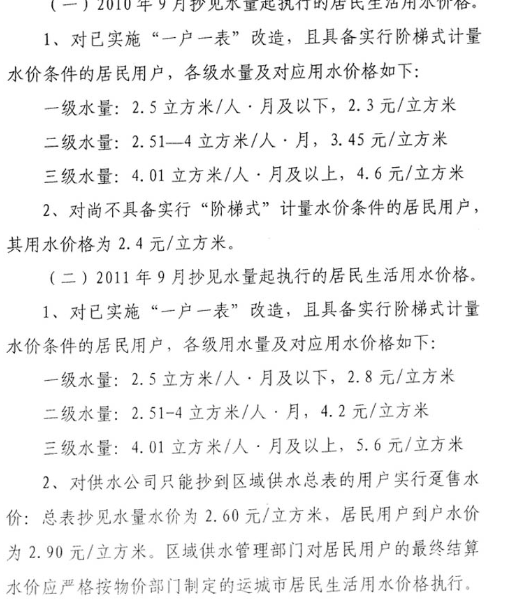
本次调整后的供水价格从2012年12月起执行。值得市民注意的是:由于自来水是第一个月用水次月再根据用水量来缴费的商品,12月份收取的是11月份的水费,那么即将收取的11月份的水费,就将按新供水价格标准来收取。

城市供水终端价格一览表 单位: 元/立方米

供水类别 供水单价(含六水源建设基金)水资源费 城市公用附加费  污水处理费  终端水价
居民生活用水           1.70                  0.06           0.065           0.82                        2.65

非居民用水              2.09                     0.16           0.085        1.09                      3.43
特种行业用水           10.10                      0.16            0.225       1.50                     11.99
二维码

扫码加我 拉你入群

请注明:姓名-公司-职位

以便审核进群资格,未注明则拒绝

2012-12-18 16:11:48
安徽省马鞍山市水价 3}7}6F[AY8A5[18ILW`J]OJ.jpg
二维码

扫码加我 拉你入群

请注明:姓名-公司-职位

以便审核进群资格,未注明则拒绝

2012-12-18 16:16:15
安徽省宣城市水价
MLZJ_9ZU67G714L`3ETS__0.jpg
二维码

扫码加我 拉你入群

请注明:姓名-公司-职位

以便审核进群资格,未注明则拒绝

2012-12-18 16:18:32
池州市


池价服[200899

关于调整我市城区供水价格的通知

池州市供排水有限责任公司:

你公司《关于申请调整水价的报告》(供排水[200822)悉。为适应我市城市建设发展的需要,合理补偿供水企业生产运营成本和管网建设投资还贷,保障我市城市供水事业的健康发展,按照《价格法》和国家计委、建设部印发的《城市供水价格管理办法》等有关规定,经成本监审和价格论证并于2008年6月24日召开了“池州市城市供水价格调整听证会”,根据听证会形成的意见,报经市政府市长办公会议(市长办公会议纪要[2008]5号)研究同意,现就调整城市供水价格有关事项通知如下:

一:水型划分:按用水性质划分为居民生活用水、工业用水、行政事业用水、经营服务用水和特种用水五种类型(具体分类见附表)。

二、销售价格:居民生活用水由现行0.95元/立方米调整为1.20元/立方米;工业和行政事业用水由1.09元/立方米调整为1.30元/立方米;经营服务用水由1.44元/立方米调整为1.60元/立方米;特种用水由1.64元/立方米调整为1.90元/立方米。上述基本水价中含市政府价格调节基金0.02元/立方米。

三、基本水价调整后,原在价外征收的城市附加费仍按原标准执行,即:工业用水和行政用水0.08元/立方米,经营服务用水0.11元/立方米 ,特种用水0.12元/立方米,居民生活用水不收城市附加费。

四、对特困群体的优惠政策:对城市低保家庭凭《低保证》用水每月每户免收4立方米居民生活用水水费。

五、执行时间:调整后的供水价格自2008年11月1日(抄见水量)起执行。

附件列表
宣城市.jpg

原图尺寸 49.05 KB

宣城市.jpg

二维码

扫码加我 拉你入群

请注明:姓名-公司-职位

以便审核进群资格,未注明则拒绝

2012-12-18 16:18:45
安徽省大安市
居民用水价格为1.9元每立方米;行政事业单位用水为2.45元每立方米;工业用水为2.45元每立方米;经营服务用水为2.45元每立方米;特种行业用水为4.2元每立方米。以上价格均为最终到户价格
二维码

扫码加我 拉你入群

请注明:姓名-公司-职位

以便审核进群资格,未注明则拒绝

2012-12-18 16:22:10
安徽省黄山市
一、分类水价:居民生活用水(含公共用水)1.11元/吨;工业和行政事业用水1.40元/吨;经营服务性用水1.68元/吨(此次未调价);特种用水3.00元/吨。
二、污水处理费:居民生活用水(含公共用水)0.80元/吨;工业和行政事业用水0.90元/吨;经营服务性用水0.90元/吨(此次未调价);特种用水1.20元/吨;自备水源用水0.90元/吨;自建设施自行处理污水达标单位0.50元/吨。
三、城市附加费:工业和行政事业用水0.11元/吨;经营服务性用水0.13元/吨;特种用水0.24元/吨。
四、水资源费:各类用水均为0.04元/吨。
五、居民生活用水实行阶梯式水价。户用水人口在3人及以下的,每户每月用水量基数分别为:第一级17吨以下;第二级18-25吨;第三级26吨以上。户用水人口超过3人的每增加1人,每级水量基数相应增加5吨。阶梯式计量基本水价级差为1,1.2,1.5。
六、特困群体优惠:城市低保户(持低保证)每人每月3吨生活用水仍按2005年调整前的价格执行,即每吨到户水价0.82元(含水资源费),超出部份执行调整后价格;污水处理费0.20元/吨。
二维码

扫码加我 拉你入群

请注明:姓名-公司-职位

以便审核进群资格,未注明则拒绝

2012-12-18 16:23:56
一、自来水分类及价格标准
  (一)自来水价格执行分类范围
  按照《城市供水价格管理办法》(计价格[1998]1810号)规定,将吕梁市自来水价格分为:居民生活用水、行政事业用水、工业用水、经营服务用水、特种用水等五类(具体类别见附件)。
  (二)分类水价标准
  居民生活用水1.90元/立方米,行政事业用水2.70元/立方米,工业用水3.20元/立方米,经营服务用水4.00元/立方米,特种用水15.00元/立方米。
  二、为促进吕梁市阶梯式水价的实施,从调价收入中每立方米提取0.10元,专项用于"一户一表、水表出户"改造工程。
  三、本文件自二00五年十一月十日起执行。执行过程中有何问题,请及时上报省局。

  二○○五年十月二十七日

附件:

吕梁市自来水价格执行分类范围

  一、居民生活用水
  二、行政事业用水:机关、团体、部队、学校、事业单位、城市绿化环境卫生、消防等社会公益用水、非盈利性医院
  三、工业用水
  四、经营服务用水:交通运输业、邮电通信业、金融保险业、外贸、菜市场、国营粮店、企业化管理的事业单位、商业企业、饮料生产业、澡堂、洗染理发、旅店(宾馆、饭店、招待所)等各种服务业、文化娱乐场所用水、建筑安装工程施工、盈利性医院
  五、特种用水:桑拿浴等高档洗浴的各种娱乐场所用水、保健医疗等洗足行业用水、高档美容业用水、酒吧、茶馆、汽车清洗等行业用水
山西省一、自来水分类及价格标准
  (一)自来水价格执行分类范围
  按照《城市供水价格管理办法》(计价格[1998]1810号)规定,将吕梁市自来水价格分为:居民生活用水、行政事业用水、工业用水、经营服务用水、特种用水等五类(具体类别见附件)。
  (二)分类水价标准
  居民生活用水1.90元/立方米,行政事业用水2.70元/立方米,工业用水3.20元/立方米,经营服务用水4.00元/立方米,特种用水15.00元/立方米。
  二、为促进吕梁市阶梯式水价的实施,从调价收入中每立方米提取0.10元,专项用于"一户一表、水表出户"改造工程。
  三、本文件自二00五年十一月十日起执行。执行过程中有何问题,请及时上报省局。

  二○○五年十月二十七日

附件:

吕梁市自来水价格执行分类范围

  一、居民生活用水
  二、行政事业用水:机关、团体、部队、学校、事业单位、城市绿化环境卫生、消防等社会公益用水、非盈利性医院
  三、工业用水
  四、经营服务用水:交通运输业、邮电通信业、金融保险业、外贸、菜市场、国营粮店、企业化管理的事业单位、商业企业、饮料生产业、澡堂、洗染理发、旅店(宾馆、饭店、招待所)等各种服务业、文化娱乐场所用水、建筑安装工程施工、盈利性医院
  五、特种用水:桑拿浴等高档洗浴的各种娱乐场所用水、保健医疗等洗足行业用水、高档美容业用水、酒吧、茶馆、汽车清洗等行业用水
晋中市
二维码

扫码加我 拉你入群

请注明:姓名-公司-职位

以便审核进群资格,未注明则拒绝

2012-12-18 16:26:23
山西长治市
附件列表
长治市.png

原图尺寸 54.3 KB

长治市.png

二维码

扫码加我 拉你入群

请注明:姓名-公司-职位

以便审核进群资格,未注明则拒绝

2012-12-18 16:27:52
山西临汾市
附件列表
临汾市.png

原图尺寸 21.66 KB

临汾市.png

二维码

扫码加我 拉你入群

请注明:姓名-公司-职位

以便审核进群资格,未注明则拒绝

2012-12-18 16:28:21
西藏林芝
 林芝地区自来水价格:生活用水1.5元/吨;生产用水:1.9元/吨;市政用水0.9元/吨;城市低保0.9元/吨;排污费0.25元/吨。
二维码

扫码加我 拉你入群

请注明:姓名-公司-职位

以便审核进群资格,未注明则拒绝

2012-12-18 16:29:04
山西晋城市
附件列表
晋城市.png

原图尺寸 49.08 KB

晋城市.png

二维码

扫码加我 拉你入群

请注明:姓名-公司-职位

以便审核进群资格,未注明则拒绝

2012-12-18 16:30:27
那曲

一、生活用水:包括城镇居民、党政机关、企事业单位、部队、学校。收费标准为1.50元/me3。
  二、商业、服务业用水:包括洗澡堂、洗车场、饭店、宾馆、美容美发、水产店、商店、娱乐业等。收费标准为1.80元me3。
二维码

扫码加我 拉你入群

请注明:姓名-公司-职位

以便审核进群资格,未注明则拒绝

2012-12-18 16:33:27
山西运城
附件列表
飞信截图20121218162542.png

原图尺寸 51.37 KB

飞信截图20121218162542.png

飞信截图20121218162525.png

原图尺寸 173.25 KB

飞信截图20121218162525.png

二维码

扫码加我 拉你入群

请注明:姓名-公司-职位

以便审核进群资格,未注明则拒绝

2012-12-18 16:35:14
通辽市
附件列表
通辽市.png

原图尺寸 19.68 KB

通辽市.png

二维码

扫码加我 拉你入群

请注明:姓名-公司-职位

以便审核进群资格,未注明则拒绝

2012-12-18 16:36:29
赤峰市
附件列表
赤峰市.png

原图尺寸 15.86 KB

赤峰市.png

二维码

扫码加我 拉你入群

请注明:姓名-公司-职位

以便审核进群资格,未注明则拒绝

2012-12-18 16:37:00
安徽省池州市
一:水型划分:按用水性质划分为居民生活用水、工业用水、行政事业用水、经营服务用水和特种用水五种类型(具体分类见附表)。
二、销售价格:居民生活用水由现行0.95元/立方米调整为1.20元/立方米;工业和行政事业用水由1.09元/立方米调整为1.30元/立方米;经营服务用水由1.44元/立方米调整为1.60元/立方米;特种用水由1.64元/立方米调整为1.90元/立方米。上述基本水价中含市ZF价格调节基金0.02元/立方米。
三、基本水价调整后,原在价外征收的城市附加费仍按原标准执行,即:工业用水和行政用水0.08元/立方米,经营服务用水0.11元/立方米 ,特种用水0.12元/立方米,居民生活用水不收城市附加费。
四、对特困群体的优惠政策:对城市低保家庭凭《低保证》用水每月每户免收4立方米居民生活用水水费。
二维码

扫码加我 拉你入群

请注明:姓名-公司-职位

以便审核进群资格,未注明则拒绝

2012-12-18 16:42:46
巴彦卓尔市
附件列表
巴彦卓尔市.png

原图尺寸 42.5 KB

巴彦卓尔市.png

二维码

扫码加我 拉你入群

请注明:姓名-公司-职位

以便审核进群资格,未注明则拒绝

2012-12-18 16:53:29
湖北省十堰市
居民用水价格1.7元每立方米;行政事业单位用水为1.9元每立方米;工业用水为1.9元每平方米;经营服务业用水为2.1元每立方米;特种行业用水为3.1元每立方米。以上价格包含污水处理费,目前该市正在举行新一论调整水价听证会。
二维码

扫码加我 拉你入群

请注明:姓名-公司-职位

以便审核进群资格,未注明则拒绝

2012-12-18 16:55:24
包头市
附件列表
包头市.png

原图尺寸 9.34 KB

包头市.png

二维码

扫码加我 拉你入群

请注明:姓名-公司-职位

以便审核进群资格,未注明则拒绝

2012-12-18 16:56:28
湖北省荆门市
     一、居民生活用水1.62元/立方米;行政事业用水1.75元/立方米;工业及经营服务用水1.80元/立方米;特种用水3.50元/立方米。
     二、对居民生活用水实行阶梯式计量水价,其水价分为三级,级差为1:1.5:2。城市居民用水户(户籍人口4人及以内)每月每户用水量的第一级水量基数为20立方米(含20立方米),第二级水量基数为20立方米至25立方米(含25立方米),第三级水量基数为25立方米以上;家庭户籍人口在5人以上(含5人)的,按人均用水量计价办法:每月每人用水量5立方米(含5立方米),执行第一级水价,每月每人用水量5立方米至6.25立方米(含6.25立方米),执行第二级水价,每月每人用水量6.25立方米以上,执行第三级水价。
     三、对民政部门确定的低保家庭,每户每月用水12立方米以内仍执行原水价标准
二维码

扫码加我 拉你入群

请注明:姓名-公司-职位

以便审核进群资格,未注明则拒绝

2012-12-18 16:57:11
韶关市
附件列表
韶关市.png

原图尺寸 14.5 KB

韶关市.png

二维码

扫码加我 拉你入群

请注明:姓名-公司-职位

以便审核进群资格,未注明则拒绝

2012-12-18 16:58:02
日照市
自12月1日来,山东省日照市对水价结构进行调整,服务业用水与工业用水实现同价,并将原先六类用水简化为三类,这是记者12月3日从日照市物价局获悉的。      据悉,居民生活用水到户综合水价为2.81元/m 3,非居民生活用水到户综合水价为3.11元/m 3,特种用水到户综合水价为5.85元/m 3。
     今后,日照市实现服务业用水与工业用水同价。即在工业用水终端水价不变的情况下,降低城市附加费标准,将城市附加费标准由0.15元/m 3降至0.05元/m 3,降低部分并入基本水价,将服务业用水基本水价由2.2元/m 3降至1.66元/m 3,以实现服务业用水与工业用水同价,即:工业用水与服务业用水综合水价为:3.11元/m 3,基本水价为:1.76元/m 3。
     同时将六类用水简化为三类:居民生活用水、非居民生活用水和特种用水三类。其中,非居民生活用水包括工业、经营服务业和行政事业单位用水等。特种用水主要包括船舶、洗浴、洗车用水等。(记者 孟锋 实习生 赵欣)
二维码

扫码加我 拉你入群

请注明:姓名-公司-职位

以便审核进群资格,未注明则拒绝

2012-12-18 16:59:32
清远市
附件列表
清远市.png

原图尺寸 9.38 KB

清远市.png

二维码

扫码加我 拉你入群

请注明:姓名-公司-职位

以便审核进群资格,未注明则拒绝

2012-12-18 17:01:13
阳春市
附件列表
阳春市.png

原图尺寸 14.2 KB

阳春市.png

二维码

扫码加我 拉你入群

请注明:姓名-公司-职位

以便审核进群资格,未注明则拒绝

2012-12-18 17:02:29
鹰潭市
附件列表
鹰潭市.png

原图尺寸 18.66 KB

鹰潭市.png

二维码

扫码加我 拉你入群

请注明:姓名-公司-职位

以便审核进群资格,未注明则拒绝

2012-12-18 17:05:22
湖北省咸宁市
居民生活用水1.50元/立方米,行政事业用水1.60元/立方米,工业及经营服务用水1.85元/立方米,特种用水3.00元/立方米。另外,对低保、特困家庭实行优惠政策,每户每月用水在5立方米以内(含5立方米)的执行原价,超过部分执行新价。污水处理费为统一为0.3元每立方米
二维码

扫码加我 拉你入群

请注明:姓名-公司-职位

以便审核进群资格,未注明则拒绝

2012-12-18 17:05:57
新余市
附件列表
新余市.png

原图尺寸 50.42 KB

新余市.png

二维码

扫码加我 拉你入群

请注明:姓名-公司-职位

以便审核进群资格,未注明则拒绝

2012-12-18 17:06:28
枣庄市
附件列表
枣庄市.png

原图尺寸 60.17 KB

枣庄市.png

二维码

扫码加我 拉你入群

请注明:姓名-公司-职位

以便审核进群资格,未注明则拒绝

2012-12-18 17:08:20
湖北省随州市城区供水价格
      一、调整后的价格标准。居民生活用水1.50元/立方米;行政事业用水1.60元/立方米;工业及经营服务用水1.80元/立方米;特种用水3.00元/立方米。
       二、对居民生活用水实行阶梯式计量水价,其水价分为三级,级差为1:1.5:2。城市居民用水户(每月每户用水量的第一级水量基数为20立方米(含20立方米),价格为1.50元/立方米;第二级水量基数为20立方米至30立方米(含30立方米),价格为2.25元/立方米;第三级水量基数为30立方米以上,价格为3.00元/立方米 。
       三、对民政部门确定的低保家庭,每户每月用水15立方米以内仍执行原水价标准。
       四、以上价格均含水资源费。不得在价格之外另行加收其他费用。

二维码

扫码加我 拉你入群

请注明:姓名-公司-职位

以便审核进群资格,未注明则拒绝

栏目导航
热门文章
推荐文章

说点什么

分享

扫码加好友,拉您进群
各岗位、行业、专业交流群