1、日本储能产业政策 从资金、技术、政策方面综合发力
在资金方面,日本致力于为储能技术的研发提供直接的资金拨款和为储能技术的推广提供费用补贴,如:日本经济产业省(METI)出资约为9830万美元的预算,为装设锂电子电池的家庭和商户提供66%的费用补贴。
以钠硫电池为例,日本政府不仅在前期研发上给予无偿资金支持,提供50%以上的资金,还提供包括技术、市场、示范项目等多方面的扶持,并在其投入商业化运作后,继续给予补贴。
在技术方面,日本致力于降低电池的成本和提供电池的使用寿命, 因此展开了多个项目进行技术研发,包括风电项目、车载电池、固定式储能电池、电池材料技术评价等,涉及的储能技术有锂电池、镍氢电池和全钒液流电池等。2020年,日本研发新一代储蓄电池,并希望通过量产使生产成本比锂电池低九成。
日本对储能产业的政策支持主要体现在一下几个方面:

2、美国储能激励政策 联邦层面和各州“双管齐下
美国政府对储能技术支持力度较大,已将储能技术定位为支撑新能源发展的战略性技术。近年来美国政府制定产业激励政策了一系列相关计划、投资和补贴政策以扶持储能产业的发展。美国储能市场的前景依然光明。
联邦层面,主要的激励政策为投资税抵免(ITC)和加速折旧(MACRS)。与光伏类似,美国储能系统的激励政策包括投资税抵免(ITC)和加速折旧,主要针对私营单位投资的储能系统。MACRS允许储能项目按照5-7年的折旧期加速折旧。

另一方面,储能市场的崛起很大程度上是取决于州级地方政府的推动。
除联邦政策外,美国各州立法和监督机构将部署储能系统作为能源政策的优先事项,各个州也针对储能出台了相应的激励政策,以下是美国各州在2019年第二季度推出的一系列储能政策和措施。

3、中国储能产业政策 起步晚但进展迅速
我国储能产业起步较晚,但发展迅速。政府部门于2009年开始重点关注储能产业发展,国家发改委、科技部、工信部等部委为储能产业设立了专项基金,在国家“863”、“973”等科研项目中也有体现。
此后,随着国外先进储能材料技术和高性能电池技术投资热潮的出现,我国新能源产业市场需求的不断扩张,2010年《可再生能源法修正案》中第一次提到储能的发展。
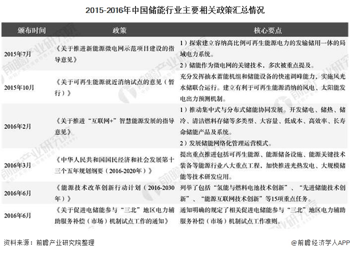
2016年“十三五”规划中明确提出要重点推进包括可再生能源、能源储备设施、能源关键技术装备等能源行业八大重点工程,加快推进光热发电、大规模储能等技术研发应用。储能行业发展迎来春天。




4、全球各国储能激励政策对中国启示与参考
近年来,各国储能产业相关政策主要集中在以下几个方面:
1)在储能尚未推广或刚刚起步的国家或地区,发展储能逐渐被纳入国家战略规划,政府开始制定储能的发展路线图。
2)在储能已具备一定规模或产业相对发达的国家或地区,政府多采用税收优惠或补贴的方式,以促进储能成本下降和规模应用(尤其是用户侧的应用)。
3)在储能逐步深入参与辅助服务市场的国家或地区,政府通过开放区域电力市场,为储能应用实现多重价值、提供高品质服务创造平台。

以上数据来源及分析请参考于
前瞻产业研究院《
中国储能行业市场前瞻与投资预测分析报告》,同时前瞻产业研究院提供产业大数据、产业规划、产业申报、产业园区规划、产业招商引资等解决方案。