1、中国餐饮行业监管加强
餐饮业基本上遵循市场化发展模式,各企业面向市场自主经营,政府职能部门进行产业宏观调控,行业协会进行自律规范。基本的餐饮行业法律法规包括食品法、食品卫生法、食品安全法、食品安全法实施条例等。
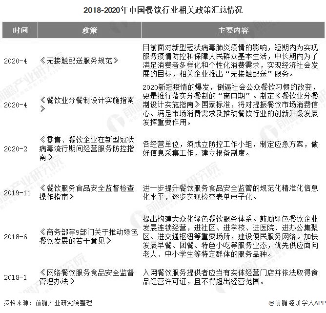
近年来随着餐饮行业不断出现安全问题以及2020年新冠疫情的爆发,餐饮行业监管逐渐加强。2020年4月,国家市场监督管理局发布关于征求《餐饮业分餐制设计实施指南》和《无接触配送服务规范》的意见,指出2020新冠疫情的爆发,倒逼社会公众餐饮习惯的改变,是推行落实分餐制的“窗口期”。

行业监管加强另一方面也促进行业规范发展。据中国饭店协会,2019年,全国餐饮收入为46721亿元,同比增长9.4%,高于2018年的7.75%。2020年由于疫情原因,1-9月中国餐饮收入达到25226亿元,累计下降23.9%,降幅逐步缩小,其中,限额以上单位餐饮收入5465亿元,同比下降20.8%。

据iiMedia Research数据,2015-2019年中国餐饮商家数量年均复合增速约35.8%,至2019年中国餐饮商家数量达1107.5万家。受疫情影响,2020年餐饮行业商家数量出现下降,但存量商家会加速发力线上,外卖商家活跃数量有望增加。

2、中国外卖行业市场渗透率不断提高
伴随着外卖服务市场的迅速发展,外卖行业交易额占全国餐饮收入比重逐年提升,截至2019年底,中国外卖行业市场渗透率达13%,比2018年底提升2.2个百分点。

以美团点评为例,2015-2019年美团点评餐饮外卖交易金额不断增长,2019年达到3927亿元,同比增长39%。

在疫情冲击,“互联网+”浪潮下,餐饮外卖对餐饮行业而言更为关键,餐饮外卖蓬勃发展。中国餐饮外卖行业市场现状趋向稳定,但市场仍未饱和。外卖平台与餐饮行业已形成利益共生的关系,未来将会加强合作,共同为消费者提供更优质服务。
以上数据及分析请参考于
前瞻产业研究院《
中国餐饮行业发展前景与投资预测分析报告》,同时前瞻产业研究院提供产业大数据、产业规划、产业申报、产业园区规划、产业招商引资等解决方案。