全部版块 我的主页
论坛 新商科论坛 四区(原工商管理论坛) 行业分析报告
745 0
2020-10-27
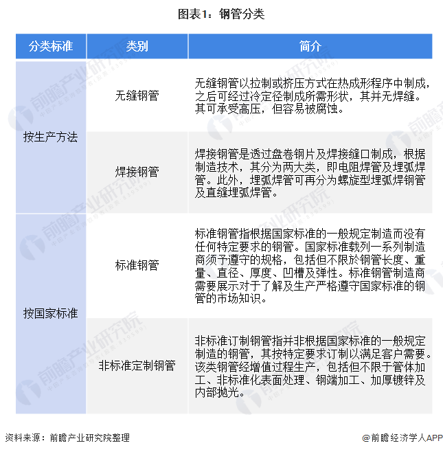
  钢管指以钢制成的锻管产品,用於输送液流材料,包括但不限与液体、天然气及泥浆。
  按生产方法分类,钢管可分为无缝钢管和焊接钢管;按中国国家标准划分,钢管可分为标准钢管和为订单特别定制的非标准定制钢管。

1.png


  钢管产量大幅增长
  根据国家统计局统计显示,2019年我国钢管产量为8417.6万吨,同比增长8.7%。2020年1-8月,我国钢管累计产量5596.2万吨。

2.png


  2019年,在钢管产量中,焊接钢管产量5619.2万吨,同比增长10.9%,无缝钢管产量2798.4万吨,同比增长4.6%。

3.png


焊接钢管需求量量占比较大
  目前,在运输、建筑、机械、汽车、船舶等领域管道的需求量极大,仅油气管道的需求就占据了大半。而这其中所需的钢管管道都是由焊接技术实现的。2019年,中国钢管的表观消费量为7619.18万吨,同比增长9.3%,其中焊接钢管表观消费量为5241.9万吨,同比增长11.8%;无缝钢管表观消费量为2377.24万吨,同比增长4.3%。

4.png


  2019年钢管进口量为32.4万吨,同比下降39%,钢管进口4年首次出现下降。钢管进口量在钢材进口总量中的占比为3%左右。在2019年钢管进口中,无缝钢管进口13.9万吨,焊接钢管进口18.5万吨,无缝钢管和焊管进口量均出现下降。

5.png


  更多数据请参考前瞻产业研究院《中国焊接钢管行业市场需求预测与投资战略规划分析报告》,同时前瞻产业研究院还提供产业大数据、产业规划、产业申报、产业园区规划、产业招商引资等解决方案。

二维码

扫码加我 拉你入群

请注明:姓名-公司-职位

以便审核进群资格,未注明则拒绝

相关推荐
栏目导航
热门文章
推荐文章

说点什么

分享

扫码加好友,拉您进群
各岗位、行业、专业交流群