经管之家App
让优质教育人人可得
立即打开
全部版块
我的主页
›
论坛
›
提问 悬赏 求职 新闻 读书 功能一区
›
学道会
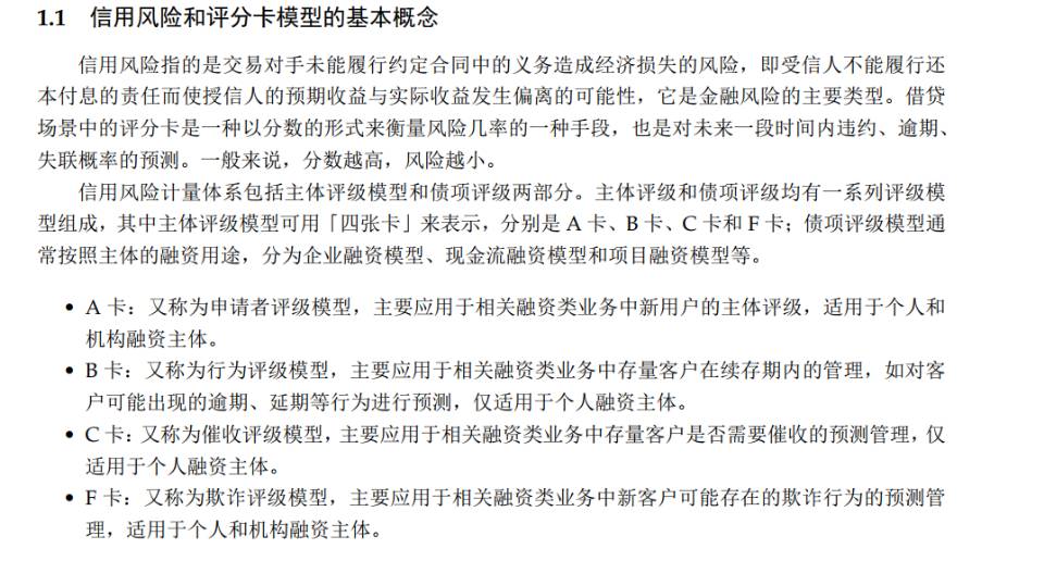
1618_1596338452_2020-11-03 22:07:22_【学习笔记】
楼主
1618_1596338452
406
0
收藏
2020-11-03
扫码加我 拉你入群
请注明:姓名-公司-职位
以便审核进群资格,未注明则拒绝
栏目导航
学道会
计量经济学与统计软件
学术道德监督
外文文献专区
宏观经济学
产业经济学
热门文章
相对于Harness这个词,我更钟情控制论:从控 ...
比亚迪一季度净利大跌55% 六年来最大跌幅
当Stata遇上 AI 智能体:你的实证研究,正在 ...
从数据仓库到智能取数:CDA数据分析师视角下 ...
CDA 认证考试大纲 2025 重磅更新:一二级考 ...
A Practical Guide to Logistic Regression ...
GraphPad Prism 多因素方差分析
Expert Choice软件(ahp层次分析法软件)含序 ...
悉尼工业市场状况
奖酬变革:奖酬管理者如何转型为战略绩效设 ...
推荐文章
五一充电,学术突围!四大AI赋能王牌课程, ...
关于学术研究和论文发表的一些建议
几种免费下载文献的方法----我的文献应助经
【必看】【本版版规,欢迎发悬赏贴求助】
【新课】26年3月|Gemini辅助论文写作与数据 ...
关于如何利用文献的若干建议
关于科研中如何学习基础知识的一些建议 (一 ...
一个自编的经济学建模小案例 --写给授课本科 ...
AI智能体赋能教学改革: 全国AI教育教学应用 ...
2025中国AIoT产业全景图谱报告-406页
说点什么
分享
微信
QQ空间
QQ
微博
扫码加好友,拉您进群
各岗位、行业、专业交流群