经管之家App
让优质教育人人可得
立即打开
全部版块
我的主页
›
论坛
›
提问 悬赏 求职 新闻 读书 功能一区
›
经管文库(原现金交易版)
2019年 北京下半年事业单位专业科目真题以及答案
楼主
中级男
559
0
收藏
2020-11-19
2019年 北京下半年事业单位专业科目真题以及答案
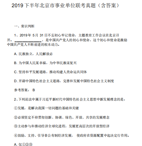
2019年 北京下半年事业单位专业科目真题以及答案
2019年 北京下半年事业单位专业科目真题以及答案
2019年 北京下半年事业单位专业科目真题以及答案
2019年 北京下半年事业单位专业科目真题以及答案
2019年 北京下半年事业单位专业科目真题以及答案
2019下半年北京市事业单位联考真题(含答案).pdf
大小:(114.66 KB)
只需: RMB 2元
马上下载
扫码加我 拉你入群
请注明:姓名-公司-职位
以便审核进群资格,未注明则拒绝
相关推荐
2015云南昭通下半年事业单位真题解析-综合应用A类
2015年昭通下半年事业单位申论真题综合管理A类
2023年泸州市下半年事业单位考试公共基础真题
2016下半年事业单位真题A类
2023年12月江苏省下半年事业单位真题
2019年事业单位办公室下半年工作计划(二)
2019年事业单位办公室下半年工作计划(三)
2019年事业单位办公室下半年工作计划(一)
2014重庆下半年市属事业单位报名快捷入口-重庆人力资源和社会保障网
2020年年事业单位上半年工作总结及下半年计划
栏目导航
经管文库(原现金交易版)
学道会
数据分析与数据挖掘
产业经济学
真实世界经济学(含财经时事)
CFA、CVA、FRM等金融考证论坛
热门文章
海外资管机构赴上海投资指南(2025版)
世界机器人2025年报告 World Robotics 2025
甲子光年_2025甲子Cool Vendor人形机器人大 ...
understanding climate change perceptions ...
【全美经典】离散数学
全球能源转型展望2025—全球和区域预测至20 ...
AOM:The Boundaries of Trust in a New Era
气象学-山东大学
Gain or pain The double‐edged sword eff ...
全国数智产业发展研究报告(2024-2025)
推荐文章
AI狂潮席卷学术圈,不会编程也能打造专属智 ...
10月重磅来袭|《打造Coze/Dify专属学术智能 ...
最快1年拿证,学费不足5W!热门美国人工智能 ...
关于如何利用文献的若干建议
关于学术研究和论文发表的一些建议
关于科研中如何学习基础知识的一些建议 (一 ...
一个自编的经济学建模小案例 --写给授课本科 ...
AI智能体赋能教学改革: 全国AI教育教学应用 ...
2025中国AIoT产业全景图谱报告-406页
关于文献求助的一些建议
说点什么
分享
微信
QQ空间
QQ
微博
扫码加好友,拉您进群
各岗位、行业、专业交流群