农村电商交易规模保持高速增长态势
2015-2019年国内农村电商交易规模逐年上升,均保持在较高的增长水平,2019年全国农村电商交易规模达到22898亿元,同比增长34.3%,高于电子商务行业平均增长率27.6个百分比,反映出农村电商行业巨大的市场发展潜力,是农村电商物流发展的基础。

农村电商物流行业政策环境较好
2015年开始政府对农村电商物流发展较为关注,对冷链物流建设发展密切关注,相继出台一系列政策意见,给中国农村电商物流行业的发展带来比较好的政策环境。

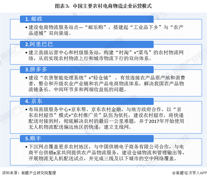
在国家政策的号召与支持下,农村地区巨大而有潜力的电商物流市场吸引了众多电商物流企业(典型代表有邮政、阿里巴巴、拼多多、京东和顺丰等)在农村布局,积极探索切实可行的农村电商物流模式。

农村电商物流基础设施布局日益完善
从农村邮政服务网点规模来看,2015-2019年总体保持增长趋势,年均复合增长率为13.6%,到2019年我国农村邮政服务网点达到10.5万处,同比增长5.0%。农村邮政服务网点是电商物流的重要基础设施载体,网点规模不断扩张反映出农村电商物流基础设施布局日益完善。

农村电商物流行业仍有较大发展空间
随着引导农村电商物流发展的积极政策落实、农村消费水平进一步提升、物流技术和物流模式在农村电商领域的创新应用发展,农村电商物流行业的发展潜能将进一步被激发。

以上数据来源于
前瞻产业研究院《
中国物流行业市场前瞻与投资战略规划分析报告》,同时前瞻产业研究院提供产业大数据、产业规划、产业申报、产业园区规划、产业招商引资等解决方案。
更多
物流行业相关规划及信息请参考:
前瞻物流产业研究院。