随着国家在相关政策的不断支持发展供应链金融,协助缓解中小企业融资难,融资贵的问题,目前众多企业都在布局供应链金融业务,特别是基于大数据、区块链、物联网的相关技术和信息的深入发展,供应链金融得到了快速的发展。
全景图:供应链金融已经形成生态圈
在完整的供应链条中,下游企业交货前后,由于支出和收入的发生存在时差,因此形成了资金缺口,借助供应链上核心企业的信用,供应链金融服务商通过风险控制变量,在资金出现时差时期提供融资服务。近两年,随着网络化、数据化、智能化的发展,供应链金融已经形成了资金流、物流、信息流、商流四合一的金融生态圈,伴随着物联网、大数据、
人工智能和区块链等新技术的成熟,行业风险管理能力也将持续提升。

产业现状
——供应链金融在中国处于起步阶段
供应链金融产品根植于供应链条的各个环节,依据参与主体的不同,供应链金融可分为六类主要模式,其中,核心企业、第三方支付、物流企业、电商平台凭借自身的经验和资源的积累掌握了一定供应链交易的信息流、物流、资金流等核心数据,具备自身竞争优势,而商业银行等金融机构和P2P平台则在资金端有自身优势。
特别是P2P网贷平台,在处理信息能力以及审批效率、创新速度都远超商业银行等传统领域,且P2P的融资门槛低且资金来源风险偏好多元化,可以满足产业链内中小企业的个性化需求。
供应链金融是近年来供应链管理领域与金融领域发展的新方向,其产生和发展主要为中小企业提供了融资渠道,主要业务形态有应收账款融资、库存融资、预付款融资和战略关系融资。

总体来看,目前供应链金融在中国仍处于初步阶段,不过受益于应收账款、存货量以及融资租赁市场的不断发展,供应链金融在中国发展较为迅速。
资金来源不断拓宽、风控手段不断增强,供应链金融市场迎来快速发展。根据市场调研数据显示,2015年至2018年,供应链金融市场规模每年以约14%的速度在增长,2019年中国供应链金融市场规模达到22万亿元,较18年增长26%。

——政策支持小微企业融资
在2019年,全国两会上与中小微企业有关的话题成为热点,2019年《政府工作报告》中也多次提及相关内容,2019年4月,针对中小企业的发展,中共中央办公厅与国务院办公厅正式出台了《关于促进中小企业健康发展的指导意见》(以下简称《指导意见》),其中围绕中小微企业长期存在的融资难、融资贵问题提出了五大举措。
随后7月,银保监会发布《中国银保监会办公厅关于推动供应链金融服务实体经济的指导意见》,《意见》要求,银行保险机构应依托供应链核心企业,基于核心企业与上下游链条企业之间的真实交易,整合物流、信息流、资金流等各类信息,为供应链上下游链条企业提供融资、结算、现金管理等一揽子综合金融服务。


银保监会初步统计,截至2020年12月末,全国小微企业贷款余额42.7万亿元,其中普惠型小微企业贷款余额15.3万亿元,同比增长30.9%,较各项贷款平均增速高18.1个百分点。其中工行、农行、中行、建行、交通银行五家大型银行的小微企业贷款余额,增幅更是接近59%,远高于政府工作报告提出的增加40%要求。

——应收账款保持高位增速
应收账款融资作为供应链金融重要的融资模式,应收账款规模的不断增长为我国供应链金融的快速发展奠定了坚实的基础。2020年,我国规模以上工业企业应收账款16.41万亿元,比上年末增长15.1%。
如今我国经济增长处于放缓之期,大量的应收账款和存货对中小企业的经营现金流造成了很大影响,从而反过来影响整个供应的稳定性。因此,盘活巨额的应收账款、存货,帮助中小企业降低融资成本,对经济增长具有极大的作用。

除了应收账款以及产成品存货以外,融资租赁与供应链金融同样紧密相连。近十余年来,我国融资租赁业经历了快速发展。根据中国租赁联盟公布数据,2019年中国融资租赁企业(不含单一项目公司、分公司、SPV公司、港澳台当地租赁企业和收购海外的企业)总数约为12130家,较2018年增加了353家,增长2.91%。

2013-2019年期间我国融资租赁行业市场规模总体呈波动增长态势。据中国租赁联盟数据,截至2019年12月底,全国融资租赁合同余额约为66540亿元,比2018年底的66500亿元增加约40亿元。

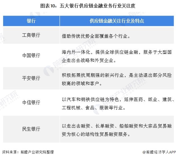
竞争格局:商业银行服务能力显著
就行业而言,从目前中国供应链金融业务发展较好的深发展(现平安银行)、中信银行及民生银行来看,中信的供应链金融强项在于汽车金融,而平安银行在贸易融资方面最强的力量集中于钢铁、能源、有色等,而民生主要是消费类的融资。

随着金融市场竞争的加剧,中小企业业务在各金融机构的市场份额比重普遍加大。中小企业最初开立基本账户的银行主要集中在工、农、中、建四大国有商业银行(占比超过70%),股份制商业银行占比不足10%%。随着金融改革的深化,为中小企业服务的中小银行特别是股份制商业银行纷纷崛起。

发展趋势:区块链将助力行业升级
供应链金融围绕银行和核心企业,管理供应链上下游中小企业的资金流和物流,并把单个企业的不可控风险转变为供应链企业整体的可控风险,相比传统的融资模式,供应链金融具有独特的优势。但是虽然国家各部委都在鼓励供应链金融产业快速健康发展,传统供应链金融业务开展过程中仍存在诸多的问题与挑战。
在传统供应链金融上,供应链上存在信息孤岛,核心企业信用不可传递,缺乏可信的贸易场景,履约风险无法得到有效控制,且融资难融资贵。

然而,供应链金融传统场景下的业务痛点,正是区块链等新兴技术的施展之处。区块链是点对点通信、数字加密、分布式账本、多方协同共识算法等多个领域的融合技术,具有不可篡改、链上数据可溯源的特性,非常适合用于多方参与的供应链金融业务场景。
传统的供应链金融无法满足中小企业融资需求的重要原因在于信息不对称。作为当下信息技术“风口”的区块链是一个信用机器,能消除供应链金融的那些痛点。区块链技术与供应链金融“耦合”,成为突破现有供应链金融下的中小企业融资瓶颈的重要解决方案之一。区块链技术针对供应链金融痛点的解决方案如下:

区块链技术能释放到核心企业信用到整个供应链条的多级供应商,提升全链条的融资效率,从信息流转、信用传递、业务场景、回款控制以及中小企业融资上提高整个供应链上的资金运转效率。

更多数据请参考前瞻产业研究院《中国供应链管理服务行业市场前瞻与商业模式分析报告》,同时前瞻产业研究院提供产业大数据、产业规划、产业申报、产业园区规划、产业招商引资、IPO募投可研等解决方案,更多
物流行业相关规划、项目及
数据分析请参考于
前瞻物流产业研究院。