为规范政府和社会资本合作(PPP)项目全生命周期绩效管理,提高公共服务供给效能,保障合作各方合法权益,进一步提升我国PPP项目管理水平和融资水平,各级政府及各地方政府发行了一系列PPP项目管理和融资政策。
PPP模式即Public—Private—Partnership的字母缩写,通常译为“公共私营合作制”,是指政府与私人组织之间,为了合作建设城市基础设施项目。或是为了提供某种公共物品和服务, 以特许权协议为基础,彼此之间形成一种伙伴式的合作关系,并通过签署合同来明确双方的权利和义务,以确保合作的顺利完成,最终使合作各方达到比预期单独行动更为有利的结果。
在我国社会主义市场经济的当前阶段,过度依靠政府来独立运作公共基础设施建设项目,不可避免地会遇到国外政府早已碰到过的种种问题。因此,促进我国基础设施建设项目的民营化。在我国基础设施建设领域引入PPP模式,具有极其重要的现实价值。我国政府也开始认识到这些重要价值,并为PPP模式在我国的发展提供了一定的国家政策层面的支持和法律法规层面的支持。
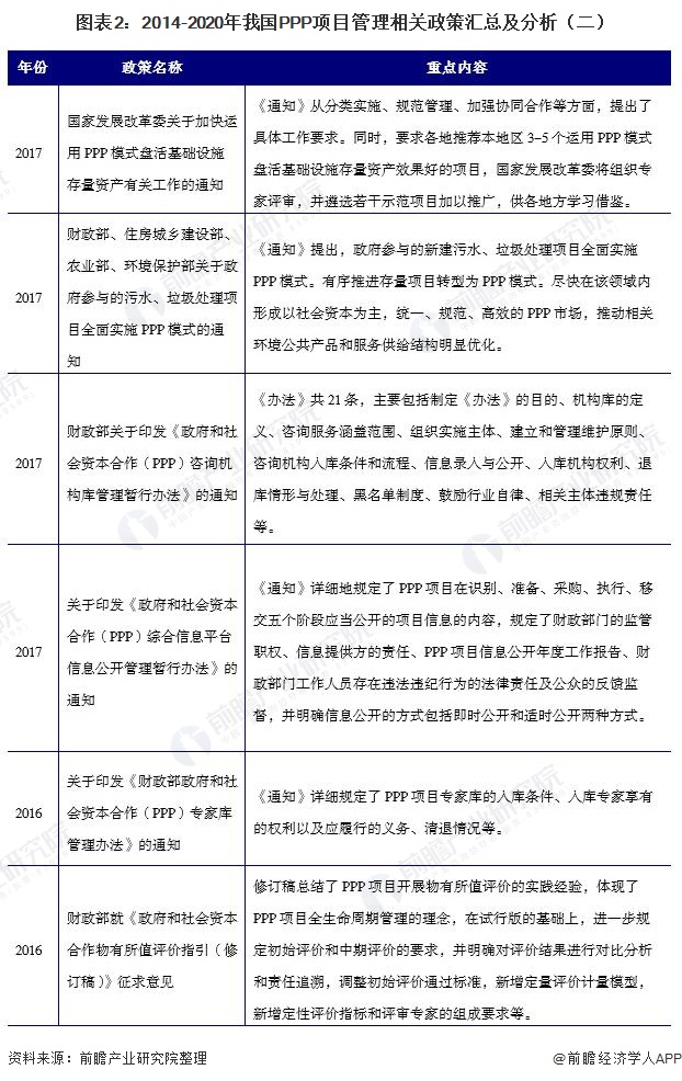
1、我国PPP项目管理政策汇总
为进一步发挥PPP模式转变政府职能、推动投融资体制改革、激发社会资本活力等方面的重要作用,建立规范有序、动态持续的项目财政承受能力管理机制,推动PPP项目实施和财政管理高质量发展,我国近年已出台诸多PPP项目管理相关政策。




2、我国PPP项目融资政策汇总
项目PPP融资是以项目为主体的融资活动,是项目融资的一种实现形式,主要根据项目的预期收益、资产以及政府扶持措施的力度而不是项目投资人或发起人的资信来安排融资。项目经营的直接收益和通过政府扶持所转化的效益是偿还贷款的资金来源,项目公司的资产和政府给予的有限承诺是贷款的安全保障。
在PPP项目融资等方面,2014年9月21日,国务院颁布了《关于加强地方政府性债务管理的意见》“推广使用政府与社会资本合作模式”,由此中央及各部委鼓励采用新型基础设施和公共服务投融资模式,发挥社会资本融资、专业、技术和管理优势,提高公共服务质量效率。近年来关于项目融资有以下相关政策:


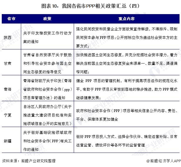
3、各省市PPP项目相关政策汇总
国家发展和改革委员会鼓励各地政府、金融机构、企业等创新合作机制和投融资模式,利用政府PPP等方式对基础设施等方面进行建设。从各地较新的政策制定来看,各地方政府对于PPP项目的融资和管理有了非常多的重视,另也有一部分的省市对于PPP项目在养老、教育等领域的应用进行规划,为城市建设提供新的途径。




4、我国PPP相关政策制定方向分析
2021-2026年,面对国内外环境的复杂多变和“十四五”发展要求,PPP的规范化运作将会越来越受社会各界的广泛关注和重视,PPP也将在规范和创新中砥砺前行。根据中国现代集团在第14届中国城市建设投融资论坛暨2020年全国城投产业合作组织年会上发布的《2021年中国PPP发展趋势研究报告》可总结出未来PPP相关政策的制定方向:

以上数据及分析来源参考前瞻产业研究院发布的《
中国PPP模式运营情况与投资战略规划分析报告》,同时前瞻产业研究院提供产业大数据、产业规划、产业申报、产业园区规划、产业招商引资、IPO募投可研等解决方案。