全部版块 我的主页
论坛 金融投资论坛 六区 CFA、CVA、FRM等金融考证论坛 CFA学习群组
1096 2
2021-02-27
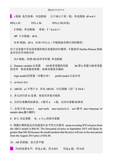
本人已过2019年6月CFA二级(10A),2020年12月CFA三级,这些知识点都是我讲平时学习中碰到的难点、重点以及做过近5年所有的mock和某顿、某程给的押题中总结出来的错题和难题,非常好用,考试之前的复习神器,我也因此顺利通过二级考试,希望能帮助那些即将准备二级考试的小伙伴。
附件列表
截屏2020-07-07 下午4.37.52.png

原图尺寸 23.97 KB

截屏2020-07-07 下午4.37.52.png

截屏2020-07-07 下午4.37.41.png

原图尺寸 90.87 KB

截屏2020-07-07 下午4.37.41.png

截屏2020-07-07 下午4.37.25.png

原图尺寸 101.77 KB

截屏2020-07-07 下午4.37.25.png

截屏2020-07-07 下午4.37.08.png

原图尺寸 142.47 KB

截屏2020-07-07 下午4.37.08.png

截屏2021-02-27 下午4.16.22.png

原图尺寸 16.97 KB

截屏2021-02-27 下午4.16.22.png

截屏2021-02-27 下午4.17.55.png

原图尺寸 164.6 KB

截屏2021-02-27 下午4.17.55.png

二维码

扫码加我 拉你入群

请注明:姓名-公司-职位

以便审核进群资格,未注明则拒绝

全部回复
2021-2-27 16:21:20
有意者联系q2765873482或微信675923910。
二维码

扫码加我 拉你入群

请注明:姓名-公司-职位

以便审核进群资格,未注明则拒绝

2021-2-27 16:23:07
二级、三级资料都有哦。
二维码

扫码加我 拉你入群

请注明:姓名-公司-职位

以便审核进群资格,未注明则拒绝

相关推荐
栏目导航
热门文章
推荐文章

说点什么

分享

扫码加好友,拉您进群
各岗位、行业、专业交流群