随着社会体育健身的发展,俱乐部在全民健身中起到了非常重要的作用。近年来,在民政部门或者市场监管部门注册登记的各类体育俱乐部数量不断增加,规模不断扩大,在体育产业的发展中起到了积极的作用。随着国家政策对体育俱乐部的不断规范,未来我国体育俱乐部业态将不断健康化。
体育俱乐部是以体育为媒介,以满足人们健身、娱乐、休闲、竞赛、以你管理等需要为目的,以自愿、自发、自主为原则而进行各种体育活动的场所获组织。体育俱乐部主要分为职业体育俱乐部和业余体育俱乐部。
其中,职业体育俱乐部是主要从事为付费观众提供现场体育项目表演的企业。它向消费者提供体育比赛以满足消费者在体育娱乐方面的需要与兴趣。业务体育俱乐部主要以强身健体、运动休闲或提高运动技能为目的,是以会员制形式组织起来的社会团体。
体育俱乐部产业链全景
俱乐部是经营体育IP的主体。俱乐部收入主要来自于转播权、广告赞助、商品授权、比赛日门票、球员转会等方面,投入端的主要支出为球员教练及管理人员的工资、青训投入、转会支出、场馆及营销支出。

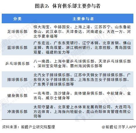
目前,每个运动项目均有相应的俱乐部。其中,足球主要有恒大淘宝、中赫国安、上海上港、江苏苏宁、山东鲁能等参与者;篮球主要有广东宏远、广东东莞银行、辽宁本钢、佛山龙狮等;排球主要有北汽女子排球俱乐部、江苏中天钢女子排球俱乐部、广东恒大女子排球俱乐部、上海东浩兰女子排球俱乐部等。

我国体育产业规模不断扩大
近年来,在全民健身的浪潮下,我国体育产业迎来了快速的发展。2019年,全国体育产业总规模(总产出)达到2.95万亿元,增加值为11248亿元。中国体育产业能够实现快速发展,激活强大动能,主要源自以政策引领、消费升级、全面转型为主要特征的多维创新。

足球俱乐部:收入与输出不等
——地域聚集趋势明显
在足球产业价值链上,足球俱乐部是最为核心的组成部分。目前,我国已初步建立起中超、中甲、中乙为主体的职业联赛框架,全国共有25个省级行政区域拥有三级职业足球俱乐部,共55家。
其中江苏、山东、广东、北京分别以7家、6家、5家和4家,在数量上名列前四。上海、河北、湖北、陕西各有3家,辽宁、四川、浙江、内蒙古各有2家,天津等13个省级行政区域各有1家。

根据中国足协2020年5月发布的名单,2020赛季三级职业联赛参赛资格的俱乐部共55家。其中,符合中超联赛准入要求及成绩要求的俱乐部有16家,符合中甲联赛准入要求及成绩要求的俱乐部有18家,中乙联赛有21家。



——薪资与实力不对等
从足球俱乐部的收入来看,根据世界著名数据网站Sporting intelligence发布的《2019年全球体坛年度薪资调查报告》,2019年中超人均年薪为120.7229万美元,比上年上升20.8%,在足球联赛中仅次于欧洲五大联赛。其中,排前三名的俱乐部分别是上海上港、广州恒大和华夏幸福。但从最新2021年2月25日的FIFA世界男足国家队排名来看,中国仅排名75位。
显然,一些国足球员能力并不能匹配现在的收入,在此背景下,2019年12月25日,中国足协在北京召开了中超投资人大会,会上,中国足协提出职业联赛将“向亚洲近邻日韩看齐”,并最终确定2020版的足协新政。新政规定,外籍球员顶薪300万欧元,而国内顶薪1000万元。其中,国脚可以上浮20%,U21球员职业合同税前年薪不超过30万人民币。

——持续烧钱 盈利模式仍待探索
值得注意的是,我国足球俱乐部虽然发展到了一定的规模,但经营业绩惨淡。以恒大淘宝足球俱乐部为例,近年来持续处于亏损状态,2019年净亏损额达到19.43亿元。中国的职业球队模式极为单一,几乎只有“厂队”这一种模式。
表面上看,职业俱乐部都是独立的有限公司,但实际上股权结构异常简单,绝大多数都只是由一家母公司百分百持股。俱乐部的经营模式更是整齐划一——靠母公司“输血”。这种模式也就造成了俱乐部的生死存亡全都维系在投资人的投资热情之上,一旦投资人不再投资,俱乐部变便难以维系。

冲浪俱乐部:沿海地区多地开花
目前,国际奥委会已经决定将冲浪、滑板、攀岩、棒垒球和空手道等项目加入2020年东京奥运会,让拥有百年历史的奥运会更加贴近年轻群体。冲浪这项在全球范围内都属于小众的极限体育运动,在中国已经悄然兴起。
有数据显示,当前冲浪运动在全世界拥有8000多万名爱好者,年产值达60亿美元。中国有着绵长万里的海岸线,有上亿人口沿海而居,而今国内的很多冲浪圣地也吸引了众多这项运动的爱好者前来打卡,尤其是青少年群体更加关注和热爱这项运动。
在冲浪运动兴起的同时,冲浪俱乐部也在不断发展。根据体育总局水上中心统计数据显示,截止2021年2月底,共有来自22个省市的136家冲浪(桨板)俱乐部完成了注册工作。这些俱乐部主要分布在海南、广东、浙江等沿海省份。其中海南俱乐部数量多达36家,排名全国第一;广东有28家,排名第二;浙江以15家排名第三。

健身俱乐部:未来发展潜力巨大
——中国健身俱乐部数量远超美国
近年来,我国健身市场快速发展。2019年,中国健身俱乐部(不含所有类型的工作室)数量达到49860家,远超美国的39570家,甚至已经逼近整个欧洲健身市场。此外,2019年中国健身人数达到6812万人,中国的健身俱乐部市场是全球最大的健身市场。

——中国健身俱乐部数量远超美国
从健身俱乐部收入以及会员消费来看,一线城市不管在会员消费上还是在收入上均领先于其他城市。具体来看,2019年一线城市健身俱乐部月均收入69.2万元,北上广深分别为66.5、73.1、61.3、75.7万元;新一线城市月均收入50.1万元,与一线城市相差38%。从会员消费来看,一线城市的健身俱乐部会员消费能力更强。

体育健身休闲活动产业增长迅速
2019年,我国体育产业总规模为2.95万亿元。从市场来看,体育健身休闲活动发展最快,2018年产值达到1028亿元,同比大幅增长76.85%。根据国家体育总局发布的数据,2019年,体育健身休闲活动保持了近年来的高位增长,增加值现价增长速度达到74.4%。初步测算,2019年中国体育健身休闲活动产值超过1500亿元。

健身人口渗透率极低 发展前景广阔
目前,中国的健身人口渗透率极低,2019年仅为4.9%,与美国的20.3%、英国的14.9%、德国的13.4%有着非常大的差距。十九届五中全会提出到2035年建成体育强国,进一步明确了建设体育强国、健康中国的远景目标。体育健身行业发展前景广阔。

此外,2020年6月体育总局发布《关于促进和规范社会体育俱乐部发展的意见》,在治理机构、赛事活动、发展环境等多方面加强对社会体育俱乐部的管理。在政策的推动下,未来我国体育俱乐部将向更健康的方向发展。
更多数据请参考前瞻产业研究院《
中国体育俱乐部行业市场前瞻与投资战略规划分析报告》,同时前瞻产业研究院提供产业大数据、产业规划、产业申报、产业园区规划、产业招商引资、IPO募投可研等解决方案。