全部版块 我的主页
论坛 数据科学与人工智能 数据分析与数据科学 MATLAB等数学软件专版
5828 29
2011-03-21
悬赏 20 个论坛币 未解决
-0.0002t+0.0037=(0.0891685780439393*2*x+0.938619232671706*y)*(dx/dt)
-0.0004t+0.0089=(0.0650571169521575*2*y+0.938619232671706*x)*(dy/dt)
如何解出x和y关于t的表达式,已知x(0)=0.3327,y(0)=0.0497;望大虾们不吝赐教!
二维码

扫码加我 拉你入群

请注明:姓名-公司-职位

以便审核进群资格,未注明则拒绝

全部回复
2011-3-21 19:50:49
可以用matlab解。
二维码

扫码加我 拉你入群

请注明:姓名-公司-职位

以便审核进群资格,未注明则拒绝

2011-3-21 20:26:38
求大侠具体算法!
>> syms x y t
>> [x,y]=dsolve('-0.0002t+0.0037=(0.0891685780439393*2*x+0.938619232671706*y)*(dx/dt)','-0.0004t+0.0089=(0.0650571169521575*2*y+0.938619232671706*x)*(dy/dt)','x(0)=0.3327','y(0)=0.0497')
显示出错,望大侠指教!
二维码

扫码加我 拉你入群

请注明:姓名-公司-职位

以便审核进群资格,未注明则拒绝

2011-3-23 09:23:03
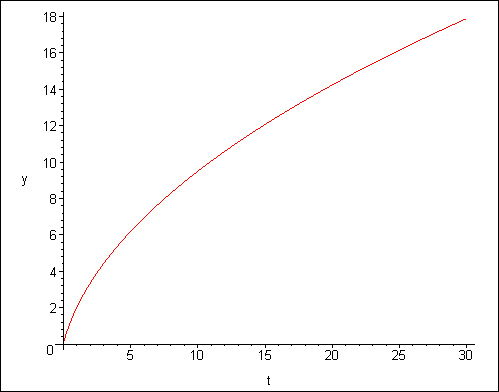
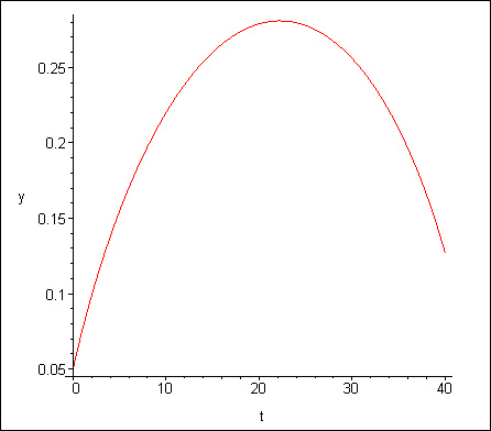
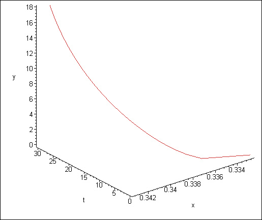
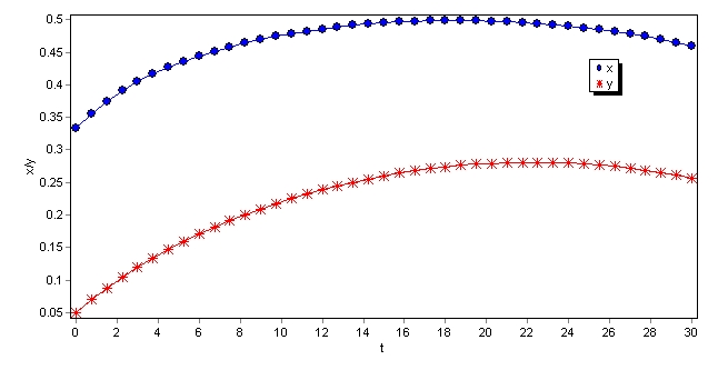
我也不知道怎么解。但我用系统动力学软件却能得到x和y随时间的图形
附件列表
www.jpg

原图尺寸 92.24 KB

www.jpg

二维码

扫码加我 拉你入群

请注明:姓名-公司-职位

以便审核进群资格,未注明则拒绝

2011-3-23 09:48:23
4# nkunku
麻烦楼上的大侠,你那个图是怎么画出来的?既然能画出来,x和y肯定能表示成t的表达式吧?能写出来吗?
二维码

扫码加我 拉你入群

请注明:姓名-公司-职位

以便审核进群资格,未注明则拒绝

2011-3-23 10:02:10
李宏海 发表于 2011-3-23 09:48
4# nkunku
麻烦楼上的大侠,你那个图是怎么画出来的?既然能画出来,x和y肯定能表示成t的表达式吧?能写出来吗?
虽然能画出图像,但未必就能得到解析解。我觉得它是利用数值解画出来的。

另外,我用Mathematica和Maple也没能得到解析解,但得到数值解并画出图像,确实是都没问题的。

哎,我觉得自己还是水平有限。不好意思。
二维码

扫码加我 拉你入群

请注明:姓名-公司-职位

以便审核进群资格,未注明则拒绝

点击查看更多内容…
相关推荐
栏目导航
热门文章
推荐文章

说点什么

分享

扫码加好友,拉您进群
各岗位、行业、专业交流群