随着全球智能手机市场逐渐饱和,也让很多手机厂商纷纷开始跨界,寻求全新的发展机遇。在华为宣布进军智能汽车领域以后,彻底地点燃了国产智能汽车的这把火,小米、OPPO等众多手机厂商也纷纷加入到造车行业队列中。
华为帮助汽车企业造好车
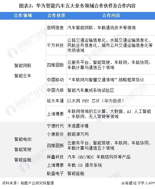
华为本身不造车,而是以“Huawei Inside”(HI)模式为车企提供软硬件,“做智能网联汽车增量部件供应商”是华为给自己在汽车领域的定位。在这个定位下,华为在2019年5月正式成立了智能汽车解决方案BU,业务覆盖范围以“云-管-端”为架构,划分为五个部分:智能驾驶、智能座舱、智能网联、智能电动、智能车云。

同时,华为在智能汽车五大业务领域,均与相关企业在产业链上下游建立了合作关系,联合了通信、整车、零部件以及互联网企业打造了智能汽车生态圈。

小米汽车技术布局已久
在汽车业务的投资上,早在2014年,雷军就通过顺为资本参与了蔚来汽车的创立。随后投资了小鹏、智行者科技、北醒光子等汽车领域相关公司。

2021年3月30日,小米集团发布公告,宣布拟成立一家公司全资子公司,负责智能电动汽车业务。首期投资为100亿元人民币,预计未来10年投资额100亿美元。至此,小米造车计划尘埃落定。

在技术方面,小米从2015年起陆续申请了汽车相关专利,2020年专利申请数量约为134件,技术布局已久。

从专利种类上看,小米汽车相关专利覆盖汽车定速巡航、能源补充、车辆操控、导航、辅助行驶和行车安全等汽车方向的发明专利。小米更加关注汽车作为新型电子产品的交互性,并充分考虑产品的安全性,以功能性开发为主,集中于智能座舱、行车安全。

OPPO具有供应链整合实力优势
2021年5月,OPPO被报正在筹备造车事项。目前,OPPO在汽车方面已经申请了大量专利,涉及车辆自动驾驶、车辆定位、车辆控制系统、汽车显示屏等。
同时,OPPO在汽车领域也通过资本和产业合作做了多路布局。OPPO与国内领先的智能汽车品牌理想合作,实现了车机互联,OPPO Find X3系列手机可以作为理想ONE的蓝牙车钥匙,靠近汽车就可以自动解锁车门,此外还可以远程开窗、鸣笛寻车。

OPPO还参与了上汽集团零部件公司零束的SOA架构项目,希望输出摄像头防抖技术,用于座舱中的拍照和人脸识别。
在智能手机市场,OPPO的供应链整合实力无疑是行业中的标杆,由此积累下的供应链合作方式和相关经验更是可以直接转嫁到新能源市场,同时OPPO在AI、芯片、硬件整合、系统生态上的优势,也将会进一步提升OPPO在新能源造车方面的实力。
中兴汽车业务布局广泛
2021年3月2日,中兴通讯内部发文称将成立汽车电子产品线,同时将设立汽车电子团队,隶属于系统产品技术规划部,负责汽车电子领域的统一业务规划和经营。
具体职责包括:汽车电子方案整体规划,提升汽车电子产品力;汽车电子市场策划、商业模式研究、项目策划、推动和落地;拓展汽车电子生态合作伙伴,整合公司内外部资源和能力,推动汽车电子领域的战略合作等。

其实早在2012年,中兴通讯成立了中兴新能源汽车公司,专注于无线充电技术的研发,已经具备了完整的业务模式,还在全国范围内30多个城市开通了无线充电公交线路。目前中兴在自动驾驶、整车制造、车联网方面均有布局和技术积累,进入汽车行业有一定的先发优势。

在充电业务方面,中兴新能源汽车不仅为客户提供无线充电技术和设备,还提供包括无线纯电动公交车租赁和电动汽车充电基础设施。目前已经和奥迪、宝马、奔驰、比亚迪、吉利等车企建立了合作,同时还和多个公交集团以及充电公司建立了合作。

在智能运算方面,中兴通讯产品,主要分别在车端和路端。
在车端,中兴可以为车企提供车辆通讯所用的4G/5G/LTE-V等模组、终端产品,助力汽车实现实时可靠的联网。也将提供车载计算单元,在车上建造一个数据中心。
在路端,中兴可以提供一些边缘计算能力、云计算中心等的解决方案,主要解决路侧感知、自动驾驶协助、交通控制优化等问题。
中兴车联网目前已经和多家车企和零部件供应商建立了合作关系,整车厂有一汽、上汽、广汽研究院、吉利,还和百度、三一重工等建立了合作。

更多数据请参考前瞻产业研究院《
中国智能汽车行业发展研究与投资前景分析报告》,同时前瞻产业研究院提供产业大数据、产业规划、产业申报、产业园区规划、产业招商引资、IPO募投可研、招股说明书撰写等解决方案。