经管之家App
让优质教育人人可得
立即打开
全部版块
我的主页
›
论坛
›
提问 悬赏 求职 新闻 读书 功能一区
›
经管文库(原现金交易版)
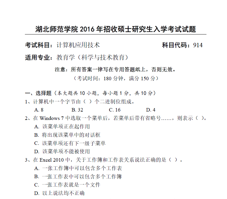
湖北师范学院 914 计算机应用技术(2016年)考研真题
楼主
MSZS
545
0
收藏
2021-06-10
湖北师范学院 914 计算机应用技术(2016年)考研真题
真题代表的是考点和题型趋势。做真题就像是和高手过招,“招式”见得多了,自然更容易解得其中的奥妙。
考研要考察的终归是知识点本身,因此也切忌只研究真题而忽略了知识点本身。最好的方法应该是以真题为指向,再回归到知识点进行理解记忆。这样就既能发挥真题的价值,也能把知识点记忆得更深刻。
考研的意义是在于你真正投入的过程。请务必坚持信念,守得云开见月明!祝你考试成功!
附件列表
914 计算机应用技术(湖北师范学院2016年招收硕士研究生入学考试试题).pdf
大小:219.65 KB
只需: RMB 7 元
马上下载
扫码加我 拉你入群
请注明:姓名-公司-职位
以便审核进群资格,未注明则拒绝
相关推荐
计算机应用技术SAS(胡晋).rar
全国NIT计算机应用技术证书考生数据求购
内蒙古医科大学特色专业介绍_计算机应用技术_专业课程介绍_专业排名_就业方向
首钢工学院特色专业介绍_计算机应用技术_专业课程介绍_专业排名_就业方向
广州工商学院特色专业介绍_计算机应用技术_专业课程介绍_专业排名_就业方向
武汉商学院特色专业介绍_计算机应用技术_专业课程介绍_专业排名_就业方向
苏州市职业大学特色专业介绍_计算机应用技术(嵌入式应用技术)_专业课程介绍_专业排名_就业方向
山东省工会管理干部学院特色专业介绍_计算机应用技术_专业课程介绍_专业排名_就业方向
武汉工商学院特色专业介绍_计算机应用技术(专科)_专业课程介绍_专业排名_就业方向
计算机应用技术专业介绍_专业课程_专业就业方向_就业排名
栏目导航
经管文库(原现金交易版)
北京大学汇丰商学院
微观经济学
经管在职研
R语言论坛
麦田创投
热门文章
2026年Stata初高级寒假班—AI赋能+原理+操作 ...
CDA数据分析脱产就业班于2025年12月08日开班 ...
2026年中国经济展望:大国博弈,科技领航
数据要素市场观察年刊(2025)
现代数学译丛29整数分拆,(美)GeorgeE.And ...
【24更新,自用整理!】2003-2024上市公司劳动 ...
广西板材十大品牌香德里国际:以环保科技, ...
商业航天深度报告:技术收敛引爆“奇点”, ...
【24重磅,顶刊方法!】2010-2024上市公司供应 ...
《预测之书 1000天后的世界》(罗振宇)-59 ...
推荐文章
26年寒假天津站|Gemini论文写作&数据分析 ...
2026JG学术冬训营:从Stata初高到Python机器 ...
关于如何利用文献的若干建议
关于学术研究和论文发表的一些建议
关于科研中如何学习基础知识的一些建议 (一 ...
一个自编的经济学建模小案例 --写给授课本科 ...
AI智能体赋能教学改革: 全国AI教育教学应用 ...
2025中国AIoT产业全景图谱报告-406页
关于文献求助的一些建议
几种免费下载文献的方法----我的文献应助经
说点什么
分享
微信
QQ空间
QQ
微博
扫码加好友,拉您进群
各岗位、行业、专业交流群